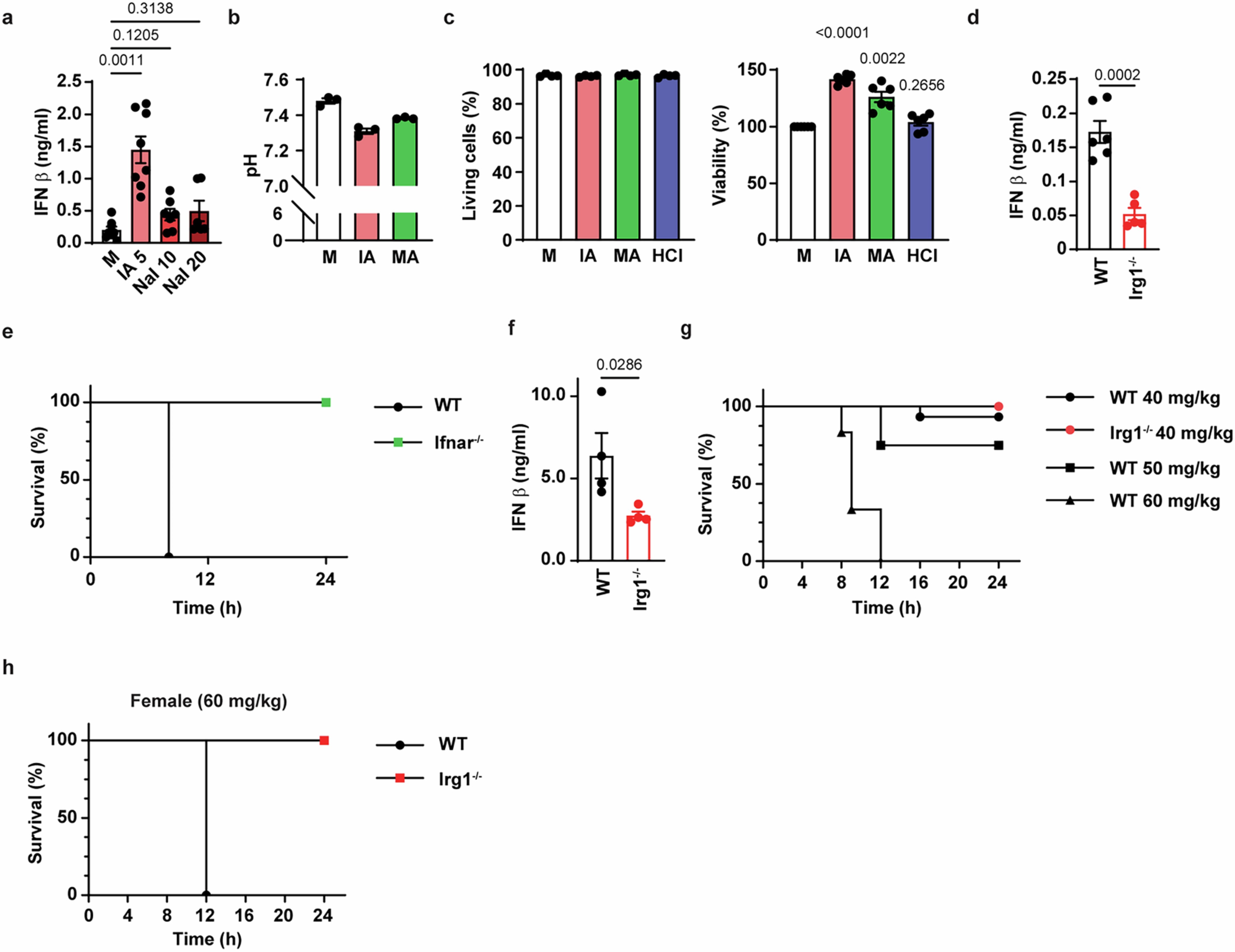
Extended Data Fig. 1: Exogenous and endogenous itaconate regulate IFNβ related phenotypes.
From: Itaconate modulates immune responses via inhibition of peroxiredoxin 5

a IFNβ release by activated BMDMs pretreated with itaconic acid (IA, 5 mM), or sodium itaconate (NaI, 10 mM or 20 mM) (16 h) or media (M) and stimulated with LPS (0.1 μg/ml) for 4 h (n = 8 (M, IA), n = 7 (NaI 10), n = 5 (NaI 20) biological replicates). b pH of cRPMI supplemented with 5 mM IA or malonic acid (MA) (n = 3 independent experiments). c Survival of BMDMs pretreated with IA (5 mM, 16 h), MA (5 mM, 16 h) or acidified media (HCl, 16 h) measured by LDH activity in the supernatant (left) or ATP levels in cell lysates and supernatants (right) (n = 4 (left) n = 6 (right) independent cultures) d IFNβ release from WT or Irg1-/- BMDMs stimulated with LPS (0.1 μg/ml, 24 h) (n = 6 individual cultures). e Survival of WT or IFNAR-/- mice upon lethal dose of DMXAA i.p. (n = 3 mice/group). f Serum levels of IFNβ in WT or Irg1-/- repeated experiment to Fig. 1i (n = 4 WT and n = 3 Irg1-/-). g Survival of WT or Irg1-/- female mice treated with increasing doses of DMXAA i.p. (n = 15 (WT 40 mg/kg), n = 4 (WT 50 mg/kg) n = 6 (WT 60 mg/kg), n = 5 (Irg1-/- 40 mg/kg) mice/group). h Survival of WT or Irg1-/- female mice injected with 60 mg/kg lethal dose of DMXAA i.p. (n = 3 mice/group). Data are presented as mean ±SEM. Statistical analysis: a Two sided Brown-Forsythe and Welch ANOVA test. c Two sided One sample t-test. d, f Two sided Welch’s t-test.