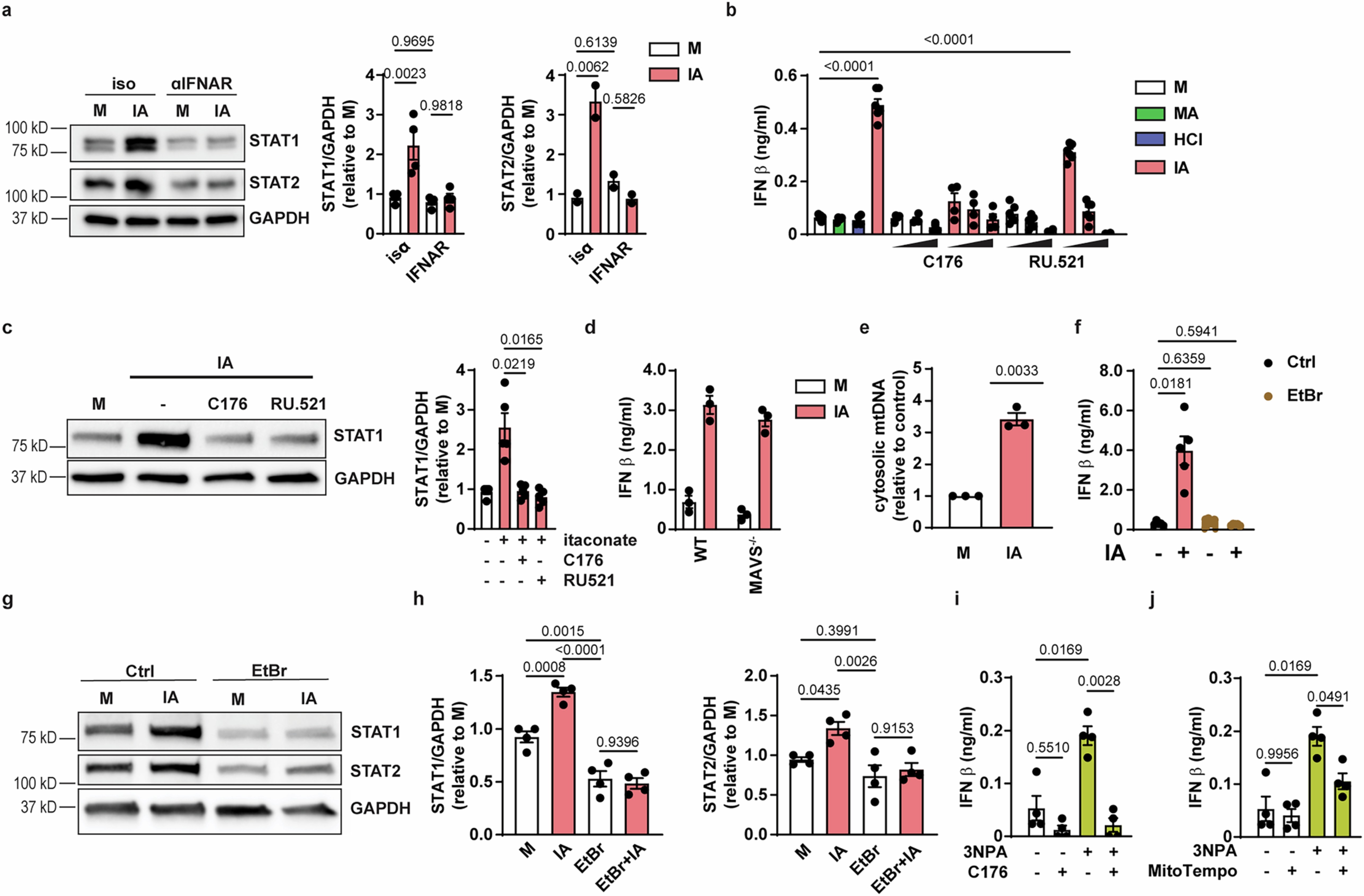
Extended Data Fig. 2: Itaconic acid regulates IFNβ production through mtDNA/cGAS/STING pathway.
From: Itaconate modulates immune responses via inhibition of peroxiredoxin 5

a Representative immunoblot of STAT1 and STAT2 protein levels in BMDMs pretreated with itaconic acid (IA) (5 mM, 16 h) and co-treated with αIFNAR blocking antibody or isotype control (representative of n = 2-4). GAPDH serves as loading control and corresponding statistics. b IFNβ release by iBMDMs pretreated with media (M), IA or malonic acid (MA) or acidified media (HCl) in the presence of a gradient of RU.521 (1, 5, 10 μg/ml) or C176 (0.5, 1, 2 μM) inhibitors followed by poly(I:C) (20 μg/ml, 4 h) stimulation (n = 6 M, IA, RU.521 1 and 5; n = 4 MA, HCl, all C176; n = 2 RU.521 10 μg/ml). c Representative immunoblot of STAT1 expression in iBMDMs treated with inhibitors as in c (middle concentration) in presence of IA and corresponding statistics (n = 5). d IFNβ release from WT or MAVS-/- BMDMs pretreated as in a and stimulated with poly(I:C) as in b (n = 3 biological replicates). e mtDNA in cytosolic fraction of iBMDMs pretreated with itaconic acid as in b (n = 3 individual experiments). f IFNβ release from WT or mtDNA depleted (EtBr) iBMDMs pretreated with media or IA as in b and stimulated with DMXAA (5 μg/ml, 4 h) (n = 5 independent experiments). g-h Representative immunoblot of STAT1 and STAT2 protein levels in iBMDMs pretreated as in e and corresponding statistics (representative of n = 4 independent experiments). i-j IFNβ release from BMDMs pretreated with 3NPA (200 μM, 16 h) or media and co-treated or not with C176 (j, 1 μM, 16 h) or MitoTempo (k, 250 μM, 16 h) (n = 5). Data are represented as mean ±SEM. Statistical analysis: a, c, f, i-j Brown-Forsythe and Welsh ANOVA with Dunnet’s T3 multiple comparison test. b RM-Two-way ANOVA with Tukey’s multiple comparison test. e One sample t-test. h Ordinary One-way ANOVA with Tukey’s multiple comparison test.