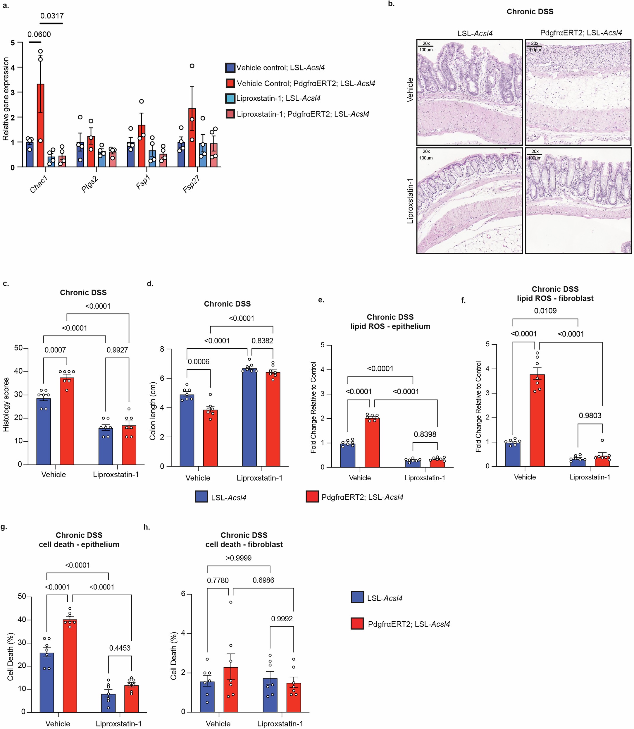
Extended Data Fig. 6: Overexpression ACSL4 in fibroblasts worsens chronic DSS induced colitis.
From: Fibroblast lipid metabolism through ACSL4 regulates epithelial sensitivity to ferroptosis in IBD

a, Relative gene expression of ferroptosis-related genes (Chac1, Ptgs2, Fsp1 and Fsp27). b, Representative H&E colon tissue, c, inflammatory histology scores, d, colon length, and lipid ROS levels in e, epithelium and f, fibroblasts, as well as cell death (%) in g, epithelium and h, fibroblasts from LSL-Acsl4 mice and PdgfrαERT2; LSL-Acsl4 mice treated with or without liproxstatin-1 (10 mg/Kg, i.p., daily) (LSL-Acsl4 + vehicle (n = 7), LSL-Acsl4 + liproxstatin-1 (n = 7), PdgfrαERT2; LSL-Acsl4 + vehicle (n = 7) and PdgfrαERT2; LSL-Acsl4 + liproxstatin-1 (n = 7)). Data are shown as mean ± SEM, statistical analysis was performed using 2-way ANOVA. All experiments were repeated at least twice independently, with similar results.