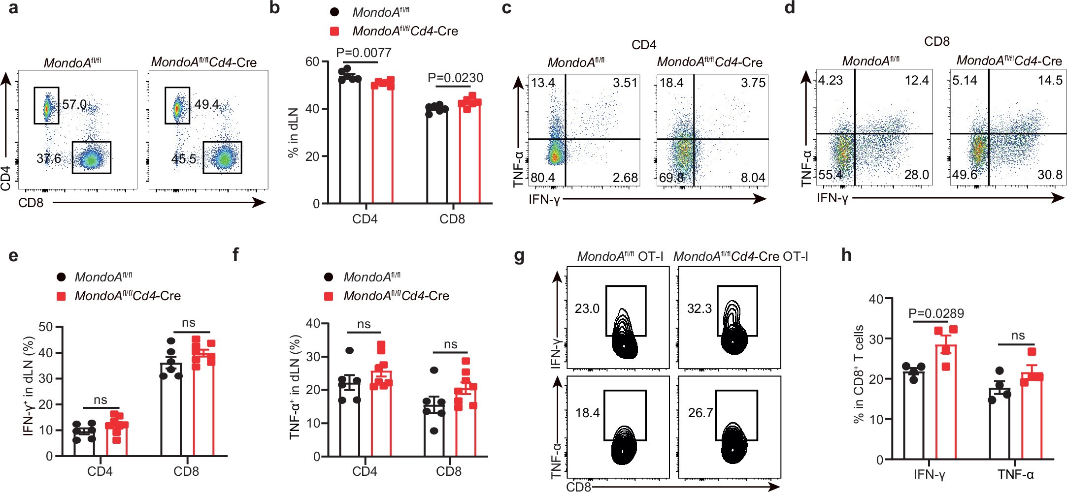
Extended Data Fig. 5: MondoA ablation potentiates tumor-infiltrating CD8+ T cell antitumor immunity in vivo, related to Fig. 5.

(a, b) Flow cytometric (a) and quantitative (b) analysis of the percentage of CD4+ T cells and CD8+ T cells from the dLNs of MondoAfl/fl and MondoAfl/flCd4-Cre mice injected subcutaneously with MC38 colorectal cancer cells (n = 6 mice). (c-f) Flow cytometric (c, d) and quantitative (e, f) analysis of IFN-γ and TNF-α production by CD4+ and CD8+ T cells in the dLNs of MondoAfl/fl (n = 6 mice) and MondoAfl/flCd4-Cre (n = 8 mice) mice injected subcutaneously with MC38 colorectal cancer cells. (g, h) Flow cytometric (g) and quantitative (h) analysis of IFN-γ-producing and TNF-producing CD45.2+ T cells in dLNs of CD45.1 mice injected subcutaneously with MC38-OVA colorectal cancer cells and adoptively transferred with MondoAfl/flCd4-Cre OT-I and MondoAfl/fl OT-I CD8+ T cells (n = 4 mice). The data were representative of three independent experiments and presented as mean ± s.e.m. Statistical significance was calculated by the two-way ANOVA followed by Sidak’s multiple comparisons test. ns, not significant.