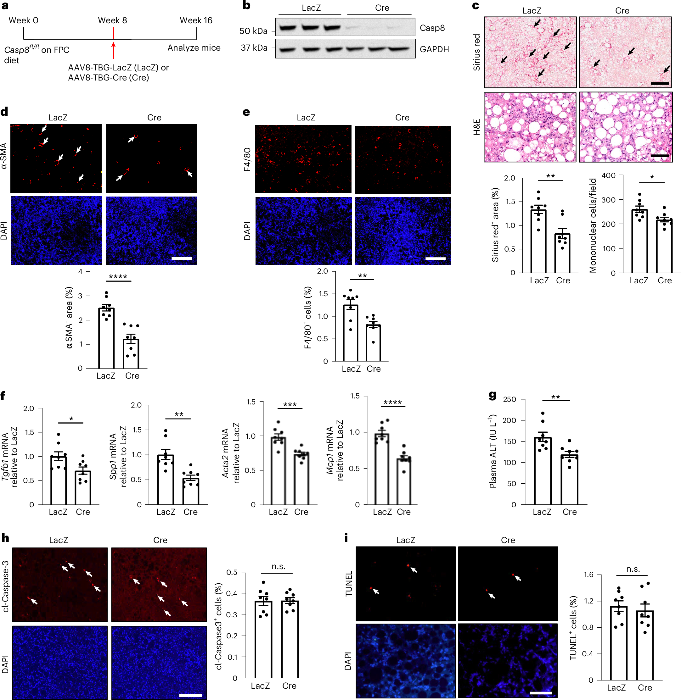
Fig. 1: Deletion of hepatocyte caspase-8 in diet-induced MASH decreases liver fibrosis without blocking hepatocyte apoptosis.
From: A non-apoptotic caspase-8–meteorin pathway in hepatocytes promotes MASH fibrosis

a–i, Male Casp8fl/fl mice were fed the FPC diet for 8 weeks to induce steatosis. The mice were then injected with AAV8-TBG-Cre or AAV8-TBG-LacZ control and continued on the FPC diet for 8 more weeks. a, The experimental set-up. b, Immunoblot of caspase-8 (Casp8) in liver, with β-actin as the loading control. c, Staining of liver sections for Sirius red (top; scale bar, 500 μm) and H&E (bottom; scale bar, 100 μm), with quantification of the Sirius-red-positive area (arrows) and hepatic mononuclear cells. Data are presented as mean ± s.e.m.; *P = 0.019, **P = 0.0021, unpaired two-tailed Student’s t-test; LacZ, n = 8; Cre, n = 8. d, α-SMA immunofluorescence (red) and quantification. DAPI counterstain (blue) for nuclei is shown. Scale bar, 200 μm. Data are mean ± s.e.m.; ****P < 0.0001, unpaired two-tailed Student’s t-test; LacZ, n = 8; Cre, n = 8. e, F4/80 immunofluorescence (red; arrows) and quantification. DAPI counterstain (blue) is shown. Scale bar, 200 μm. Data are mean ± s.e.m.; **P = 0.0038, unpaired two-tailed Student’s t-test; LacZ, n = 8; Cre, n = 8. f, Liver Tgfb1, Spp1, Acta2 and Mcp1 mRNA levels. Data are mean ± s.e.m.; *P = 0.024, **P = 0.0011 (Spp1), ***P = 0.0005 (Acta2), ****P < 0.0001, unpaired two-tailed Student’s t-test; LacZ, n = 8; Cre, n = 8. g, Plasma ALT levels. Data are mean ± s.e.m.; **P = 0.007, unpaired two-tailed Student’s t-test; LacZ, n = 8; Cre, n = 8. h, Cleaved caspase-3 (cl-Casp3) immunofluorescence (red; arrows) and quantification. DAPI counterstain (blue) is shown. Scale bar, 200 μm. Data are mean ± s.e.m.; n.s., non-significant, unpaired two-tailed Student’s t-test; LacZ, n = 8; Cre, n = 8. i, TUNEL staining (red; arrows) and quantification; DAPI counterstain (blue) is shown. Scale bar, 50 μm. Data are mean ± s.e.m.; unpaired two-tailed Student’s t-test; LacZ, n = 8; Cre, n = 8.