Extended Data Fig. 3: Extended information on hepatocyte caspase-8-induced HSC activation, related to Fig. 3.
From: A non-apoptotic caspase-8–meteorin pathway in hepatocytes promotes MASH fibrosis

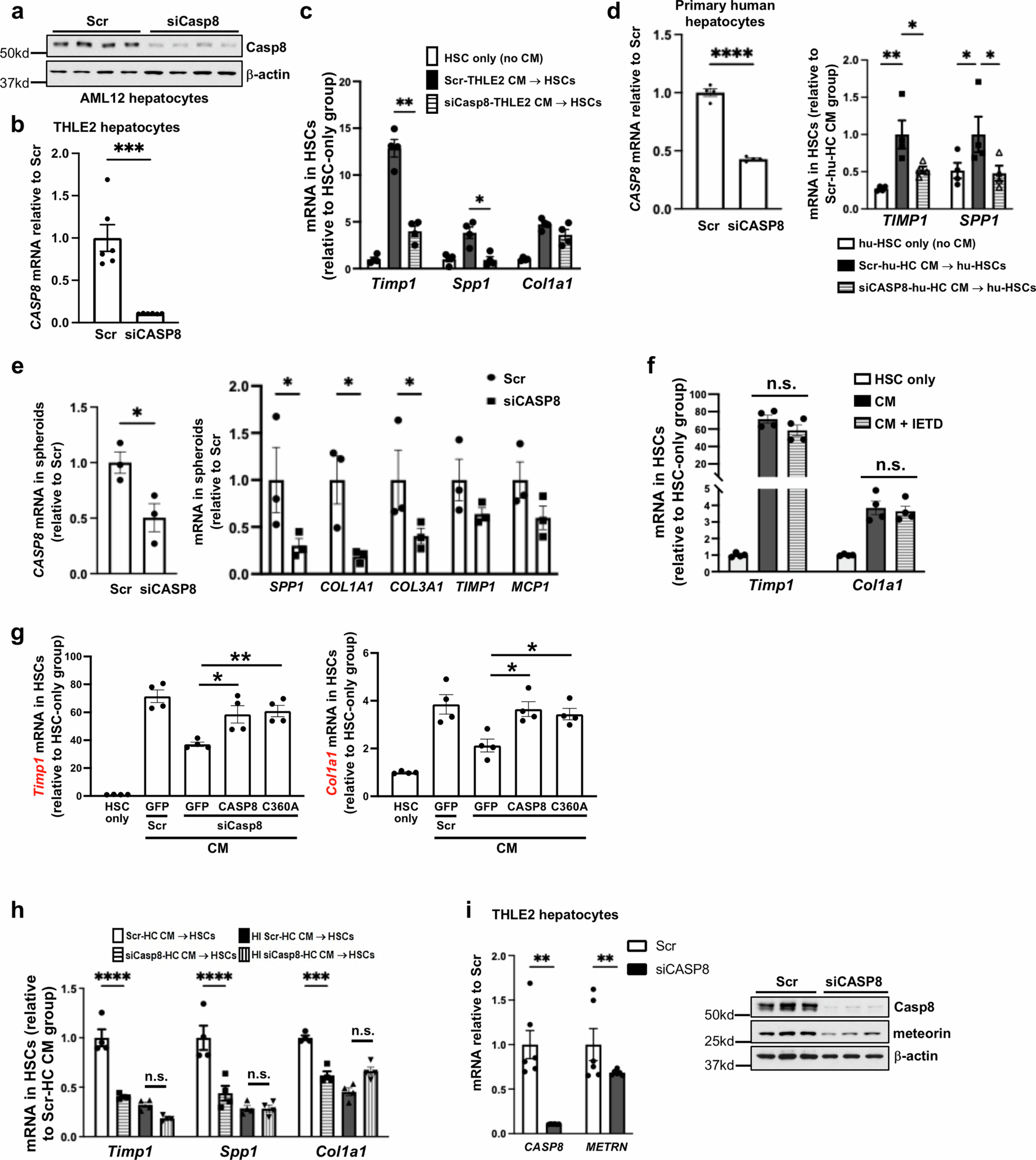
a, Immunoblot of caspase-8 in AML12 cells treated with scrambled RNA (Scr) or siCasp8. b, CASP8 mRNA in THLE2 cells treated with scrambled RNA (Scr) or siCASP8. Data are presented as mean ± SEM; ***p=0.0002, unpaired two-tailed t-test; n=6 per group. c, THLE2 human HCs were transfected with scrambled RNA (Scr) or siCasp8. After 24 h, the media were changed to DMEM/0.1% FBS, and after an additional 24 h, the conditioned media from the cells was transferred to quiescent primary mouse HSCs. After 72 h, the HSCs were assayed for Timp1, Spp1, and Col1a1 mRNA. Data are presented as mean ± SEM; *p=0.017, **p=0.0066, two-way ANOVA; n=4 per group. d, Control or heat-inactivated (HI; 100 °C x 5 min) CM from Scr- or siCasp8-treated AML12 HCs was added to quiescent primary mouse HSCs as in panel a. After 72 h, the HSCs were assayed for the indicated mRNAs. Data are presented as mean ± SEM; ***p=0.0004, ****p<0.0001, n.s., non-significant, two-way ANOVA; n=4 per group. e, Left, CASP8 mRNA in primary human hepatocytes treated with scrambled RNA (Scr) or siCASP8. Data are presented as mean ± SEM; ****p<0.0001, unpaired two-tailed t-test; n=4 per group. Right, Primary human hepatocytes (HCs) were transfected with scrambled RNA (Scr) or siCasp8. After 24 h, the media were changed to DMEM/0.1% FBS, and after an additional 24 h, the conditioned media (CM) were transferred to human primary HSCs. After 48 h, the HSCs were assayed for TIMP1 and SPP1 mRNA. Data are presented as mean ± SEM; *p=0.024 (TIMP1), *p=0.023 (SPP1: grey vs. white), *p=0.016 (SPP1: hash vs. grey), **p = 0.0020, two-way ANOVA; n=4 per group. f, Human primary hepatic 3D spheroids treated with scrambled RNA (Scr) or siCASP8 (n=3 per group). Left, CASP8 mRNA. Data are presented as mean ± SEM; *p=0.036, unpaired two-tailed t-test. Right, The indicated mRNAs were assayed, Data are presented as mean ± SEM; *p=0.025 (SPP1), *p=0.012 (COL1A1), *p=0.049 (COL3A1), two-way ANOVA. g, AML12 mouse hepatocytes cultured in DMEM/0.1% FBS were treated ± IETD. After 24 h, the conditioned media (CM) were transferred to quiescent primary mouse HSCs, with one set of control HSCs receiving no CM (HSC only). After 72 h, the HSCs were assayed for Timp1 and Col1a1 mRNA. Data are presented as mean ± SEM; n.s., non-significant, one-way ANOVA; n=4 per group. h, Scr- or siCasp8-treated AML12 cells were transfected with GFP control, wild-type Casp8, or C360A-mutant Casp8. After 24 h, the media were changed to DMEM/0.1% FBS, and after another 24 h, the CM from the hepatocytes were transferred to quiescent primary mouse HSCs. After 72 h, the HSCs were assayed for Timp1 and Col1a1 mRNA. Data are presented as mean ± SEM; *p=0.012 (Timp1), **p=0.0055 (Timp1), *p=0.011 (Col1a1: GFP vs. CASP8), *p=0.033 (Col1a1: GFP vs. C360A), one-way ANOVA; n=4 per group. i, Scr- or siCASP8-treated THLE2 cells were assayed for CASP8 and METRN mRNA and for caspase-8 and meteorin protein. Data are presented as mean ± SEM; **p=0.0015 (CASP8 and METRN), unpaired two-tailed t-test; n=6 per group.