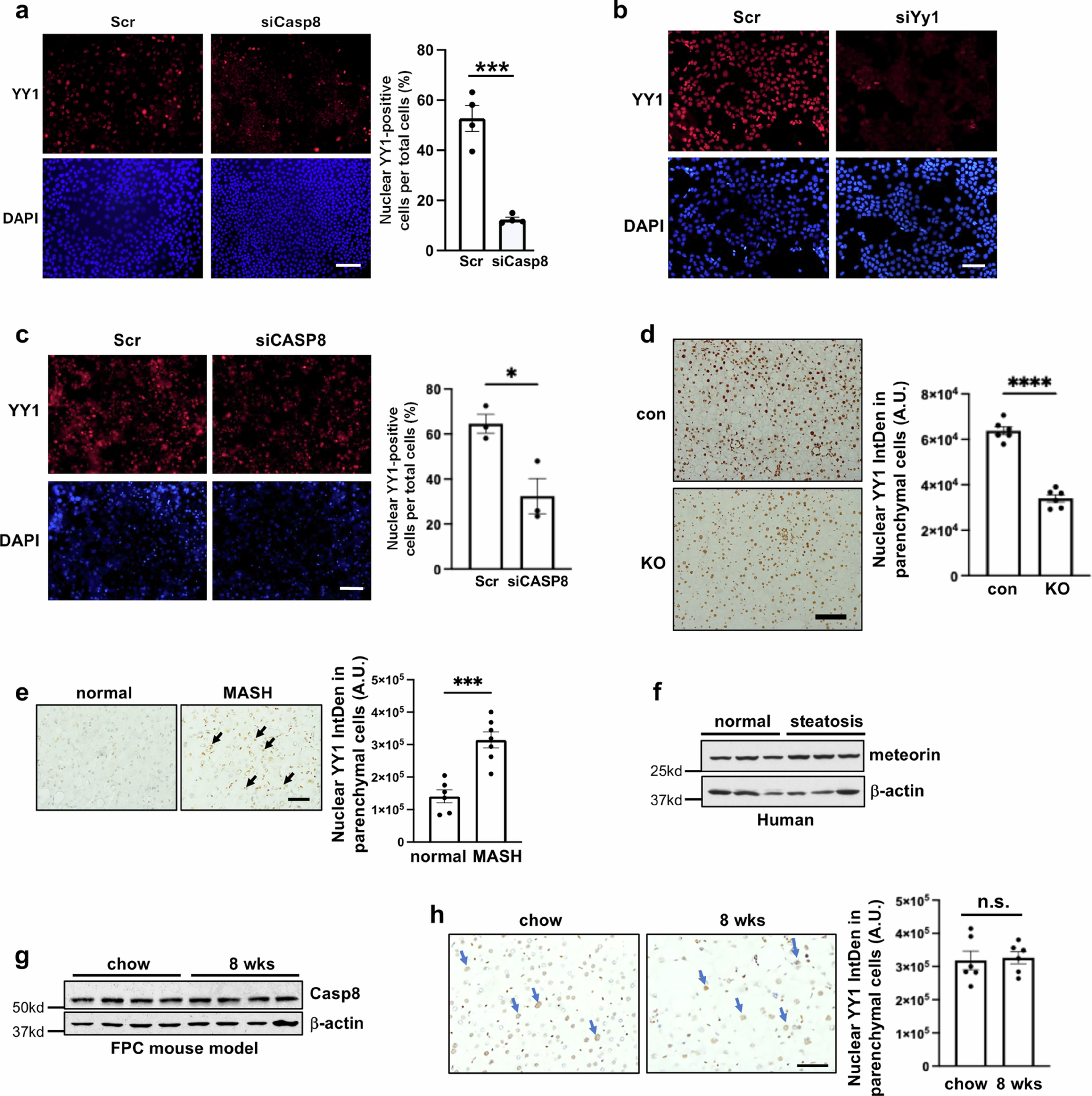
Extended Data Fig. 5: Extended information on the role of YY1 in Metrn induction, data related to Figs. 5 and 6.
From: A non-apoptotic caspase-8–meteorin pathway in hepatocytes promotes MASH fibrosis

a, Scr- or siCasp8-treated AML12 hepatocytes were immunostained for YY1 and then quantified for the percentage of cells with nuclear YY1. Bar, 200 mm. Data are presented as mean ± SEM; ***p=0.0003, unpaired two-tailed t-test; n=4 per group. b, Scr- or siYY1-treated AML12 hepatocytes were immunostained for YY1. Bar, 200 mm. c, Scr- or siCASP8-treated primary human hepatocytes were immunostained for YY1 and then quantified for the percentage of cells with nuclear YY1. Bar, 200 mm. Data are presented as mean ± SEM; *p=0.022, unpaired two-tailed t-test; n=3 per group. d, YY1 immunohistochemistry of liver sections of control (con) or hepatocyte caspase-8 knockout mice (KO) fed the FPC diet (related to Fig. 1a–i) and quantification; bar, 200 mm. Integrated density (IntDen) data for nuclear YY1 in parenchymal are presented as mean ± SEM; ****p<0.0001, unpaired two-tailed t-test; con, n=6; KO, n=6. e, YY1 immunohistochemistry of liver sections of normal and MASH human liver; bar, 50 mm. Arrows, parenchymal cells (hepatocytes). Integrated density (IntDen) data for nuclear YY1 in parenchymal cells are presented as mean ± SEM; ***p=0.0002, unpaired two-tailed t-test; normal, n=6; MASH, n=7. f, Meteorin immunoblot of liver extracts of normal and steatotic human liver. g, Casp8 immunoblot of liver extracts of chow- and 8 weeks FPC-fed liver. h, Immunohistochemistry and quantification for HC-like nuclear YY1 (arrows) in the livers of 8 weeks FPC diet-fed mice. Integrated density (IntDen) data for nuclear YY1 in parenchymal are presented as mean ± SEM; n.s., non-significant, unpaired two-tailed t-test; chow, n = 6; 8 weeks FPC, n = 6.