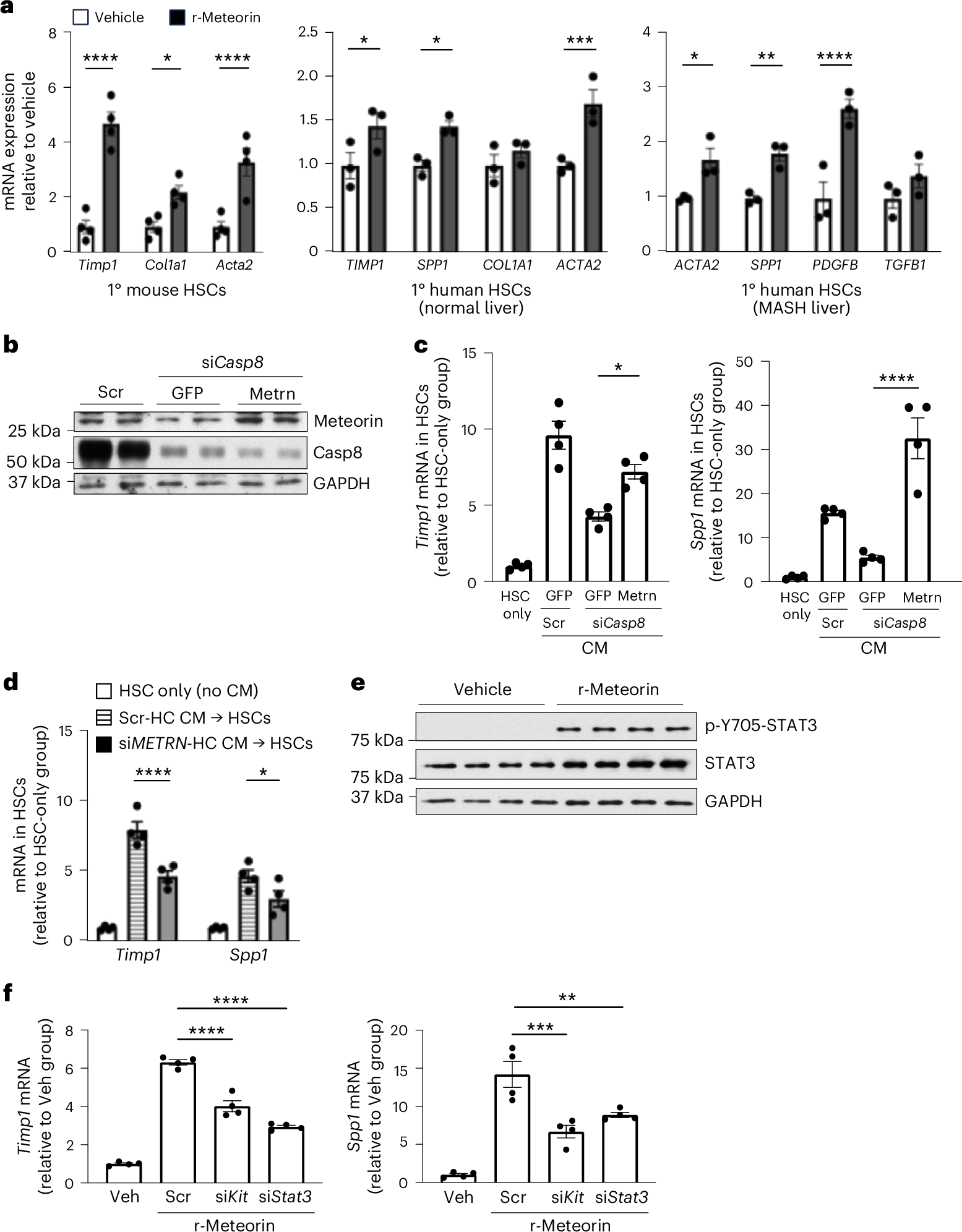
Fig. 4: Recombinant meteorin activates hepatic stellate cells.
From: A non-apoptotic caspase-8–meteorin pathway in hepatocytes promotes MASH fibrosis

a, Primary mouse HSCs (left), primary (1o) human HSCs from a healthy liver (middle) and primary HSCs from the livers of individuals with MASH (right) were treated with 200 ng ml−1 recombinant meteorin (r-meteorin) or vehicle for 48 h. The HSCs were then assayed for fibrotic gene expression by qPCR. Data are presented as mean ± s.e.m. Left, *P = 0.013, ****P < 0.0001; middle, *P = 0.012 (TIMP1), *P = 0.013 (SPP1), ***P = 0.0004; right, *P = 0.015, **P = 0.006, ****P < 0.0001, two-way ANOVA; mouse HSCs, n = 4 per group, human HSCs, n = 3 per group. b, AML12 cells were transfected with Scr siRNa or siCasp8 and with GFP or Metrn plasmid, as indicated. After 24 h, the conditioned media were changed to DMEM with 0.1% FBS, and after a further 24 h, the AML12 cells were assayed for meteorin and caspase-8 protein. c, Conditioned media from the AML12 cells in b were transferred to quiescent HSCs. After 72 h, the HSCs were assayed for Timp1 and Spp1 mRNA. Data are mean ± s.e.m.; *P = 0.012, ****P < 0.0001, one-way ANOVA; n = 4 per group. d, THLE2 cells were transfected with Scr or siMETRN. After 24 h, the media from THLE2 were transferred to quiescent primary mouse HSCs. After 72 h, Timp1 and Spp1 mRNA levels in the HSCs were assayed. Data are mean ± s.e.m.; *P = 0.014, ****P < 0.0001, two-way ANOVA; n = 4 per group. e, Primary mouse HSCs were treated with 400 ng ml−1 r-meteorin or vehicle for 48 h. The levels of phosphorylated (p-Y705) and total Stat3 in the HSCs were then assessed using immunoblot. f, Primary mouse HSCs were transfected with scrambled (Scr), siKit or siStat3. After 24 h, the cells were treated with vehicle or r-meteorin. After another 48 h, Timp1 and Spp1 mRNA levels were measured in the HSCs. Data are mean ± s.e.m.; **P = 0.01, ***P = 0.0007, ****P < 0.0001, one-way ANOVA; n = 4 per group.