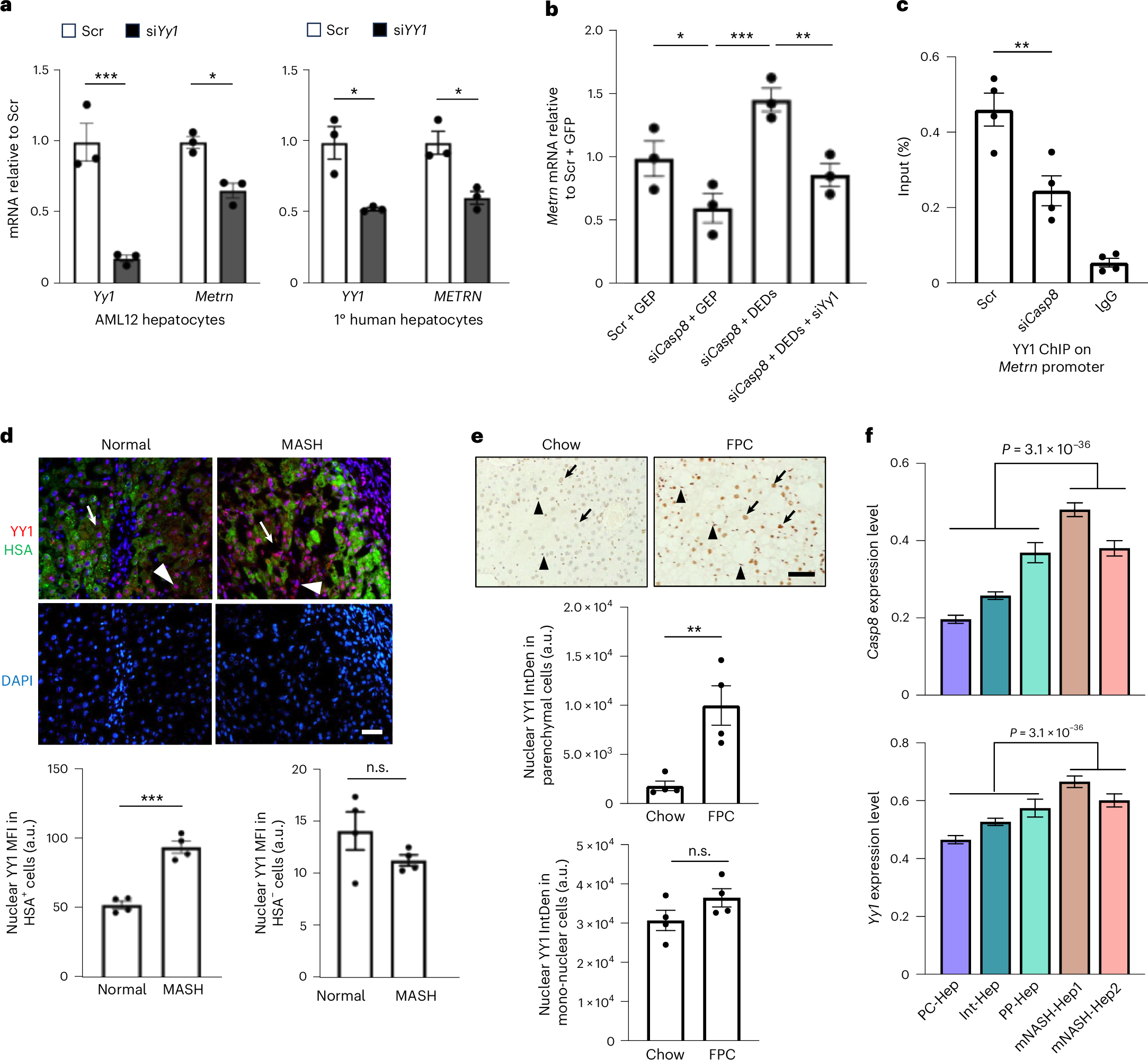
Fig. 5: YY1 mediates meteorin induction downstream of caspase-8.
From: A non-apoptotic caspase-8–meteorin pathway in hepatocytes promotes MASH fibrosis

a, qPCR was used to assess YY1 and METRN expression in Scr- and siYy1-treated AML12 cells (left) or primary human hepatocytes (right). Data are presented as mean ± s.e.m.; *P = 0.017 (Metrn), *P = 0.011 (YY1), *P = 0.020 (METRN); ***P = 0.0007, two-way ANOVA; n = 3 per group. b, AML12 hepatocytes treated with Scr, siCasp8 or siYy1 were transfected with constructs expressing GFP control or DED domains. After 48 h, the Metrn mRNA level was measured. Data are mean ± s.e.m.; *P = 0.039, **P = 0055, ***P = 0.0006, one-way ANOVA; n = 3 per group. c, Hepatocyte nuclear extracts from AML12 cells treated with siCasp8 or Scr siRNA were subjected to YY1 ChIP analysis using anti-YY1 or IgG control. The promoter region sequence was amplified by qPCR and normalized to the values obtained from the input DNA. Data are mean ± s.e.m.; **P = 0.0045, one-way ANOVA; n = 4 per group. d, YY1 immunofluorescence in liver sections of normal and MASH human livers; scale bar, 50 μm. Arrows, an example of a YY1+HSA+ hepatocyte in each sample, highlighting the higher staining intensity of nuclear YY1 in MASH liver, which is quantified as mean fluorescence intensity (MFI) in the graph. Arrowheads, YY1+HSA− cells. The MFI for nuclear YY1 is presented as mean ± s.e.m.; ***P = 0.0002, unpaired two-tailed Student’s t-test; n = 6 for normal and n = 7 for MASH. a.u., arbitrary unit. e, Immunohistochemical analysis of YY1 protein in the livers of FPC diet-fed mice. Scale bar, 50 μm. Arrows, parenchymal cells (hepatocytes); arrowheads, mononuclear cells. Integrated density (IntDen) data for nuclear YY1 in parenchymal and mononuclear cells are presented as mean ± s.e.m.; **P = 0.0075, unpaired two-tailed Student’s t-test; chow, n = 4; FPC, n = 4. f, snRNA-seq data from 9-month ALIOS-diet-fed mouse liver were analysed for Casp8 and Yy1 expression across five hepatocyte clusters. Data are mean ± s.e.m. The P values in the graphs refer to the difference between groups 4–5 (n = 1,052) versus groups 1–3 (n = 4,882) by unpaired two-tailed Student’s t-test.