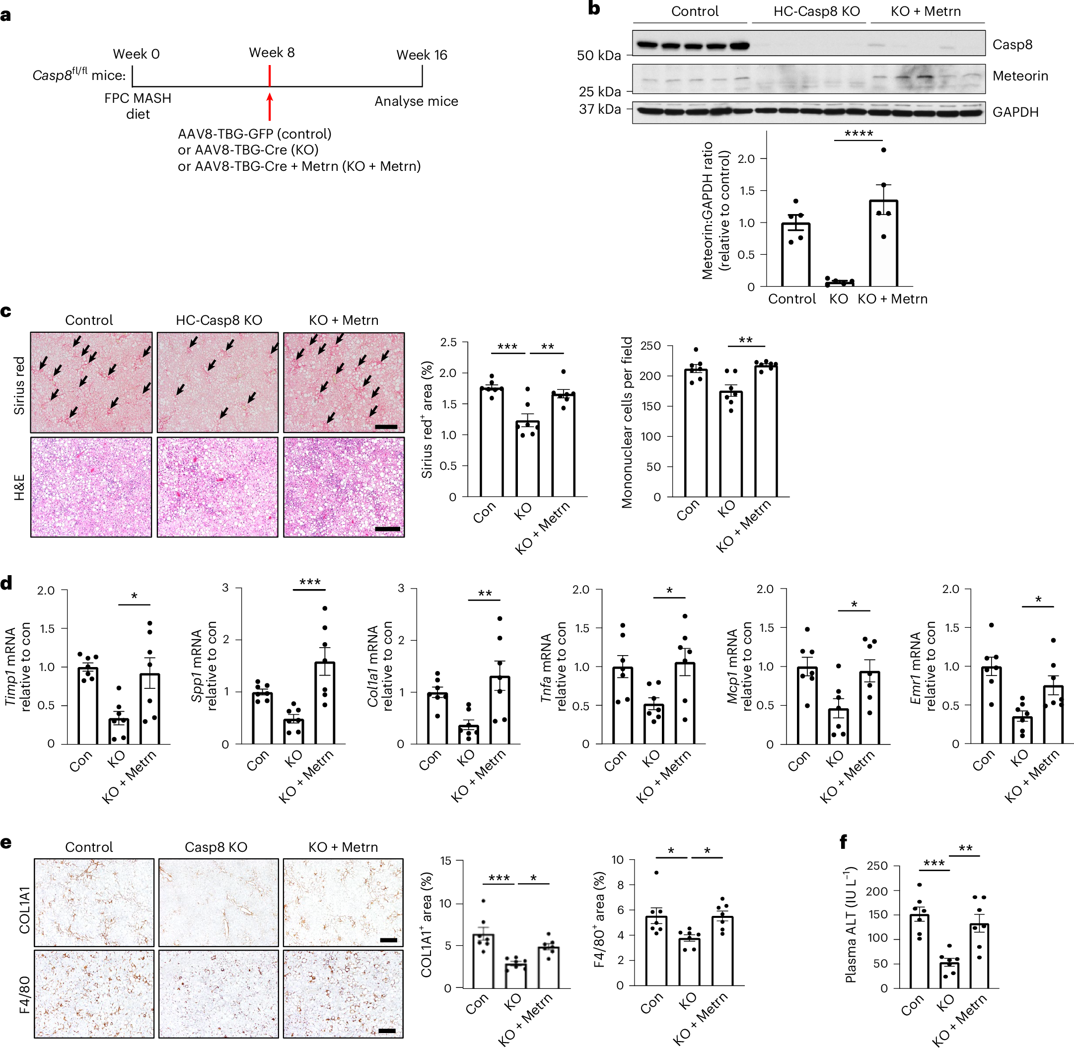
Fig. 7: Hepatocyte meteorin promotes MASH fibrosis.
From: A non-apoptotic caspase-8–meteorin pathway in hepatocytes promotes MASH fibrosis

a–f, Male Casp8fl/fl mice were fed the FPC diet for 8 weeks and then injected with AAV8-TBG-Cre (KO), AAV8-TBG-Cre/Metrn (KO+Metrn) or AAV8-TBG-GFP (control) and continued on the FPC diet for an additional 8 weeks. a, The experimental scheme. b, Immunoblot of caspase-8 and meteorin in liver, with β-actin as loading control. Data are presented as mean ± s.e.m.; ****P < 0.0001, one-way ANOVA; control: n = 5, KO: n = 5, KO+Metrn: n = 5. c, Staining of liver sections for Sirius red (top; scale bar, 200 μm) and H&E (bottom; scale bar, 200 μm), with quantification of Sirius red-positive area and hepatic mononuclear cells. Data are mean ± s.e.m.; **P = 0.0023 (Sirius red), **P = 0.0011 (mononuclear cells), ***P = 0.0003, one-way ANOVA; n = 7 per group. d, Liver mRNA levels of Timp1 (*P = 0.013), Spp1 (*P = 0.0004), Col1a1 (**P = 0.0047), Tnfa (*P = 0.034), Mcp1 (*P = 0.042) and Emr1 (*P = 0.040). Data are mean ± s.e.m.; one-way ANOVA; n = 7 per group. e, COL1A1 and F4/80 immunohistochemistry, with quantification; scale bar, 200 μm. Data are mean ± s.e.m.; *P = 0.030 (COL1A1), ***P = 0.0003; *P = 0.031 (F4/80: con versus KO), *P = 0.033 (F4/80: KO versus KO+Metrn), one-way ANOVA; con, n = 7; KO, n = 7; KO+Metrn, n = 7. f, Plasma ALT levels. Data are mean ± s.e.m.; **P = 0.0024, ***P = 0.0003, one-way ANOVA; con, n = 7; KO, n = 7; KO+Metrn, n = 7.