Extended Data Fig. 1: Extended information for experiments in which hepatocyte caspase-8 was deleted in MASH mice, data related to Fig. 1.
From: A non-apoptotic caspase-8–meteorin pathway in hepatocytes promotes MASH fibrosis

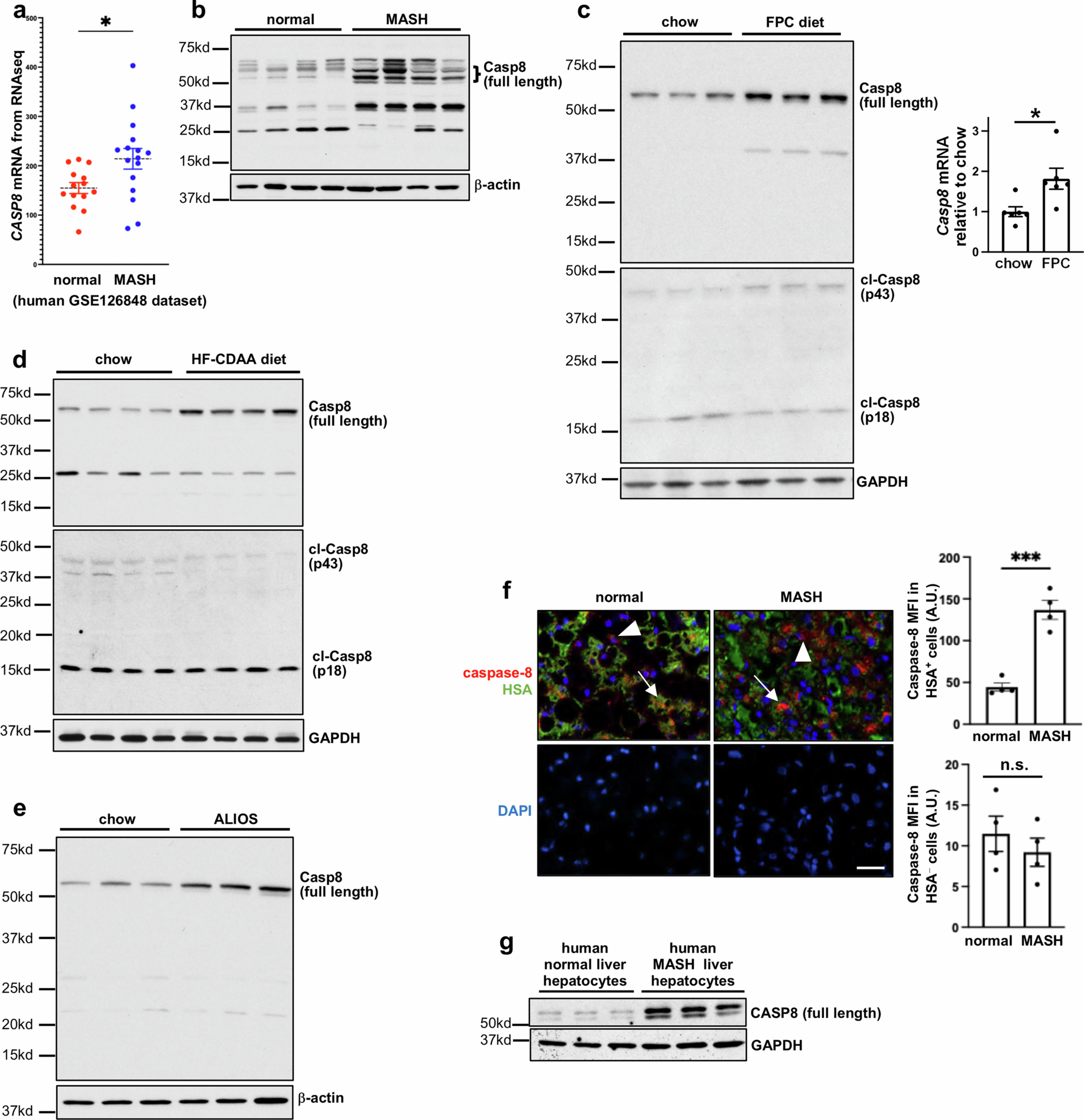
a, CASP8 mRNA in the livers of healthy and MASLD human subjects, based on RNAseq GEO dataset 126848. Data are presented as mean ± SEM; *p=0.022, unpaired two-tailed t-test; normal, n=14, MASH, n=16. b, Immunoblot of full-length caspase-8 (Casp8) in normal and MASH human livers, with β-actin as loading control. c, Immunoblot of full-length caspase-8 and p43 cleaved caspase-8 (cl-Casp8), p18 cleaved caspase-8, and Casp8 mRNA, in chow- and FPC-fed mouse livers, with GAPDH as loading control. Data are presented as mean ± SEM; n=6; *p=0.017, unpaired two-tailed t-test. d, Immunoblot of full-length caspase-8 and cleaved caspase-8 in chow- and HF-CDAA-fed mouse livers, with GAPDH as loading control. e, Immunoblot of full-length caspase-8 in chow- and ALIOS-fed mouse livers, with β-actin as loading control. Data are presented as mean ± SEM; unpaired two-tailed t-test; GFP, n=8; Cre, n=8. f, Normal and MASH human livers were analyzed for caspase-8 immunofluorescence (red), human serum albumin (HSA) immunofluorescence (green), and DAPI immunofluorescence (blue). Arrows, an example of a caspase-8+ (CASP8+) HSA+ hepatocyte in each sample, highlighting the higher staining intensity of caspase-8 in MASH liver, which is quantified as MFI in the graph. Arrowheads, CASP8+ HSA− cells. Bar, 50 mm. Data are presented as mean ± SEM; n=4; ***p=0.0003, n.s., non-significant, unpaired two-tailed t-test. g, Immunoblot of full-length caspase-8 in primary human hepatocytes isolated from normal and MASH livers.