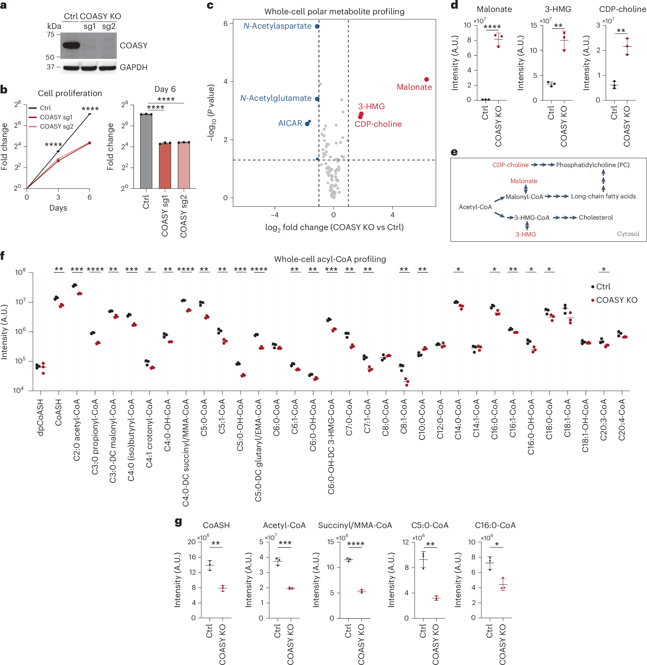
Fig. 3: COASY-mediated CoA biosynthesis supports whole-cell pan-chain acyl-CoA levels and cytosolic lipid biosynthesis.

a, Anti-COASY western blot from COASY CRISPR KO K562 cells generated with two guides. GAPDH, loading control. b, Left, cell proliferation rate of control (Ctrl) and COASY CRISPR KO K562 cells. Right, proliferation fold change of Ctrl and COASY KO cells on day 6. The y axis is in log2 scale. c, Volcano plot showing whole-cell small polar metabolite profiling from Ctrl and COASY KO (sgRNA #1) K562 cells. Accumulated and depleted metabolites in COASY KO cells are marked in red and blue, respectively. Metabolites that changed consistently in two COASY KO cell lines (see Extended Data Fig. 2) are labelled. d, LC–MS peak intensities of malonate, 3-HMG and CDP-choline in Ctrl and COASY KO (sgRNA #1) cells. e, Schematic of cytosolic lipid anabolic pathways. The accumulated precursors in COASY KO cells are highlighted in red. f, Whole-cell acyl-CoA profiling in Ctrl and COASY KO (sgRNA #1) K562 cells, showing a significant decrease in pan-chain acyl-CoA levels in COASY KO cells. The y axis is in log10 scale. g, Representative short-chain and long-chain acyl-CoAs in the Ctrl and COASY KO cells. The y axis is in linear scale. Data are expressed as scatter dot plots with mean (f) or mean ± s.d. (b, d, g); n = 3. Statistical significance was calculated using one-way ANOVA followed by Dunnett’s multiple comparisons test (b) or two-tailed Student’s t-test (c, d, f, g). ****P < 0.0001; ***P < 0.001; **P < 0.01; *P < 0.05.