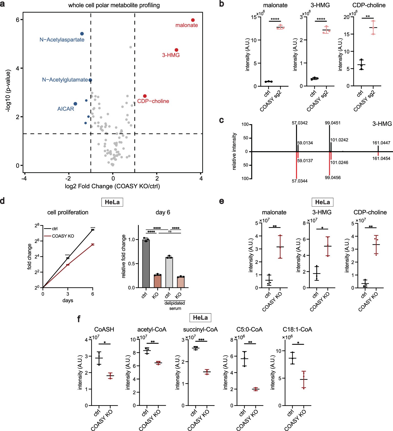
Extended Data Fig. 2: COASY supports whole-cell acyl-CoA levels and cytosolic lipid biosynthesis.

a, Volcano plot showing whole-cell small polar metabolite profiling from ctrl and COASY KO (sgRNA #2) K562 cells. Accumulated and depleted metabolites in COASY KO cells are marked in red and blue respectively. Metabolites that changed consistently in two COASY KO cell lines (see Fig. 3) are labeled. b. LC-MS measurements of malonate, 3-hydroxymethylglutarate (3-HMG), and CDP-choline in ctrl and COASY KO (sgRNA #2) cells. c, MS/MS comparison of 3-HMG detected in sample (black) and commercial standard (red). d, Left, proliferation rate (with log2 y axis) of ctrl and COASY KO HeLa cells in regular cell culture media. Right, relative proliferation rate on day 6, in regular or delipidated media. e, LC-MS measurements of malonate, 3-HMG, and CDP-choline in ctrl and COASY KO HeLa cells. f, Representative short- and long-chain acyl-CoAs in the ctrl and COASY KO HeLa cells. All data are expressed as mean ± SD and n = 3 if not otherwise indicated. Statistical significance was calculated using two-tailed Student’s t test. Significance level was indicated as **** p < 0.0001, *** p < 0.001, ** p < 0.01, * p < 0.05.