Extended Data Fig. 7: AgRP neurons mediate exercise-induced hypophagia.
From: Lac-Phe induces hypophagia by inhibiting AgRP neurons in mice

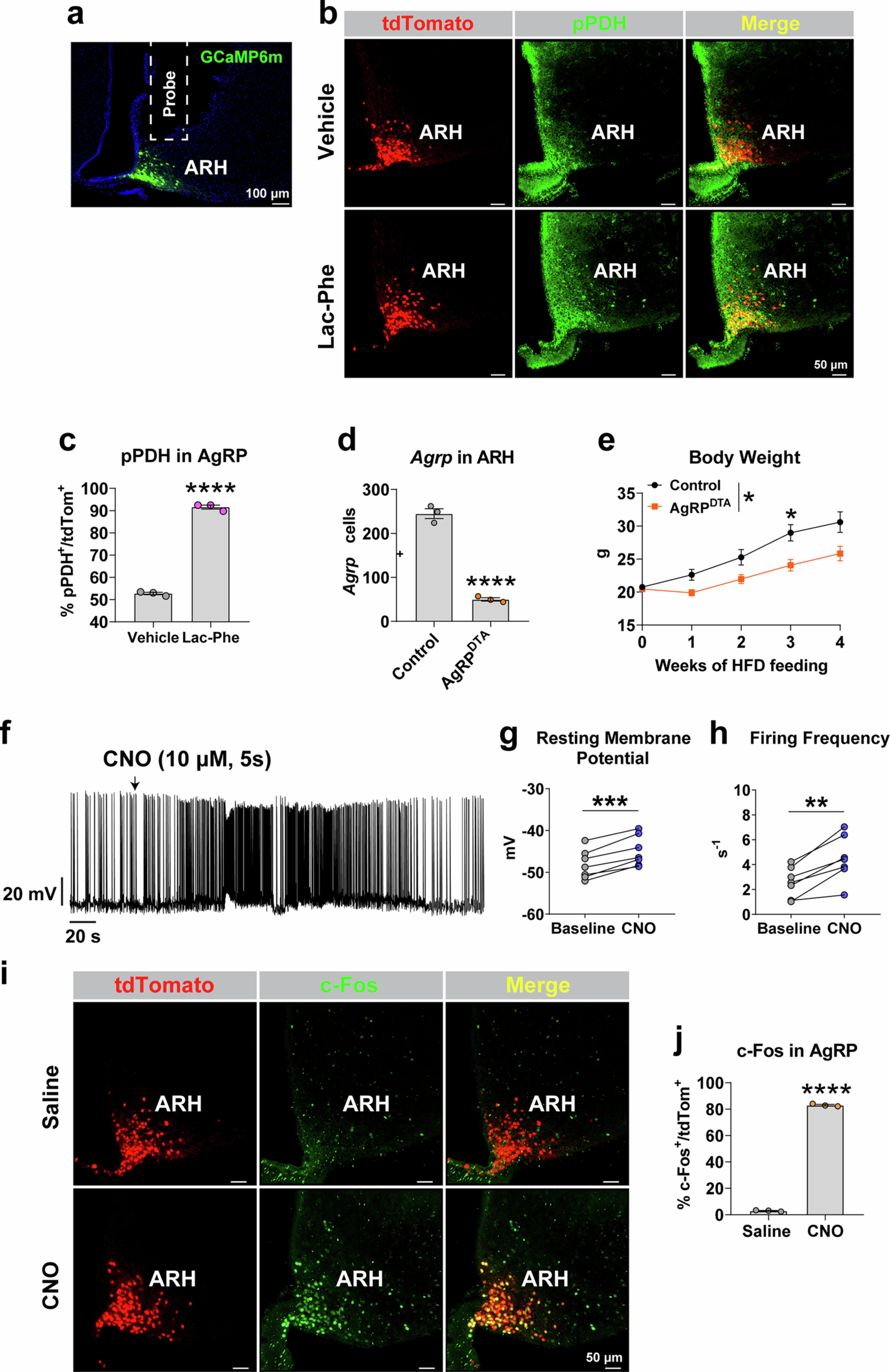
(a) A representative microscopic image showing expression of GCaMP6m in AgRP neurons in the ARH with the fiber photometry probe track. N = 6 biological replicates. (b) Representative microscopic images showing pPDH immunofluorescence (green) in tdTomato-labelled AgRP neurons (red) in male AgRP-IRES-Cre/Rosa26-LSL-tdTomato mice (4 months of age) receiving i.p. injections of vehicle or Lac-Phe (50 mg/kg). (c) Quantifications of pPDH+/tdTomato+ cells. N = 3 mice in each group. p < 0.0001. (d) Quantification for the number of Agrp+ cells in the ARH of control and AgRPDTA mice. N = 9 mice for control, N = 11 mice for AgRPDTA. p < 0.0001. (e) Body weight gain in control and AgRPDTA mice after HFD feeding. N = 9 mice for control, N = 11 mice for AgRPDTA. P = 0.0104. (f) A representative current-clamp trace showing effects of CNO (10 μM, 10 s puff) on an AgRP neurons in AgRPDq mice. (g-h) Resting membrane potential (g) and firing frequency (h) of AgRP neurons during the baseline and 10 μM CNO treatment. N = 7 neurons from 3 different mice. p = 0.0002 for g, p = 0.0017 for h. (i) Representative microscopic images showing c-Fos immunofluorescence (green) in tdTomato-labelled AgRP neurons (red) in male AgRP-IRES-Cre/Rosa26-LSL-tdTomato mice (4 months of age) that were infected with AAV8-FLEX-hM3Dq-mCherry, followed by i.p. injections of saline or CNO (1 mg/kg). (j) Quantifications of c-Fos+/tdTomato+ cells. N = 3 mice in each group. p < 0.0001. Data are mean ± SEM with individual data points in (c-d, j) and mean ± SEM in (e) or individual data points in (g-h). Two-sided unpaired t-tests were used in (c-d, j); two-sided paired t-tests were used in (g-h); two-way ANOVA analysis was used in (e). *, p < 0.05; **, p < 0.01; ***, p < 0.001; ****, p < 0.0001.