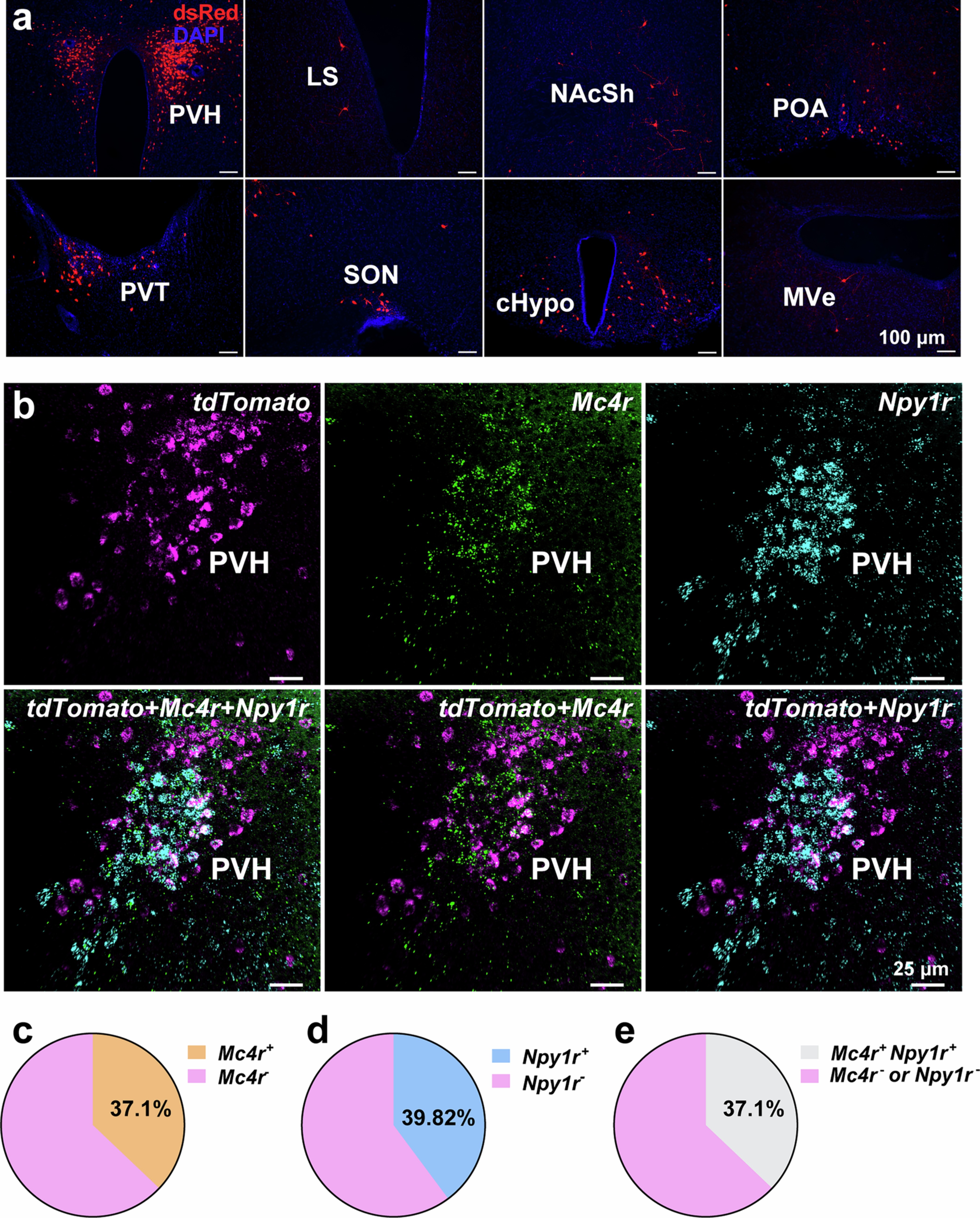
Extended Data Fig. 3: Rabies tracing from Lac-Phe-activated PVH neurons.
From: Lac-Phe induces hypophagia by inhibiting AgRP neurons in mice

(a) Representative fluorescent images showing dsRed (red) and DAPI (blue) expression in the PVH, LS, NAcSh, POA, PVT, SON, cHypo, and MVe of male TRAP2 mice with Lac-Phe-activated PVH neurons infected by EnvA-ΔG-Rabies-dsRed. (b) RNAscope images showing tdTomato, Mc4r and Npy1r expression in the PVH of male TRAP2/Rosa26-LSL-tdTomato mice following Lac-Phe TRAP. (c-e) Quantification of the percentage of tdTomato+ cells expressing Mc4r (c), or Npy1r (d), or Mc4r and Npy1r (e). N = 3 mice.