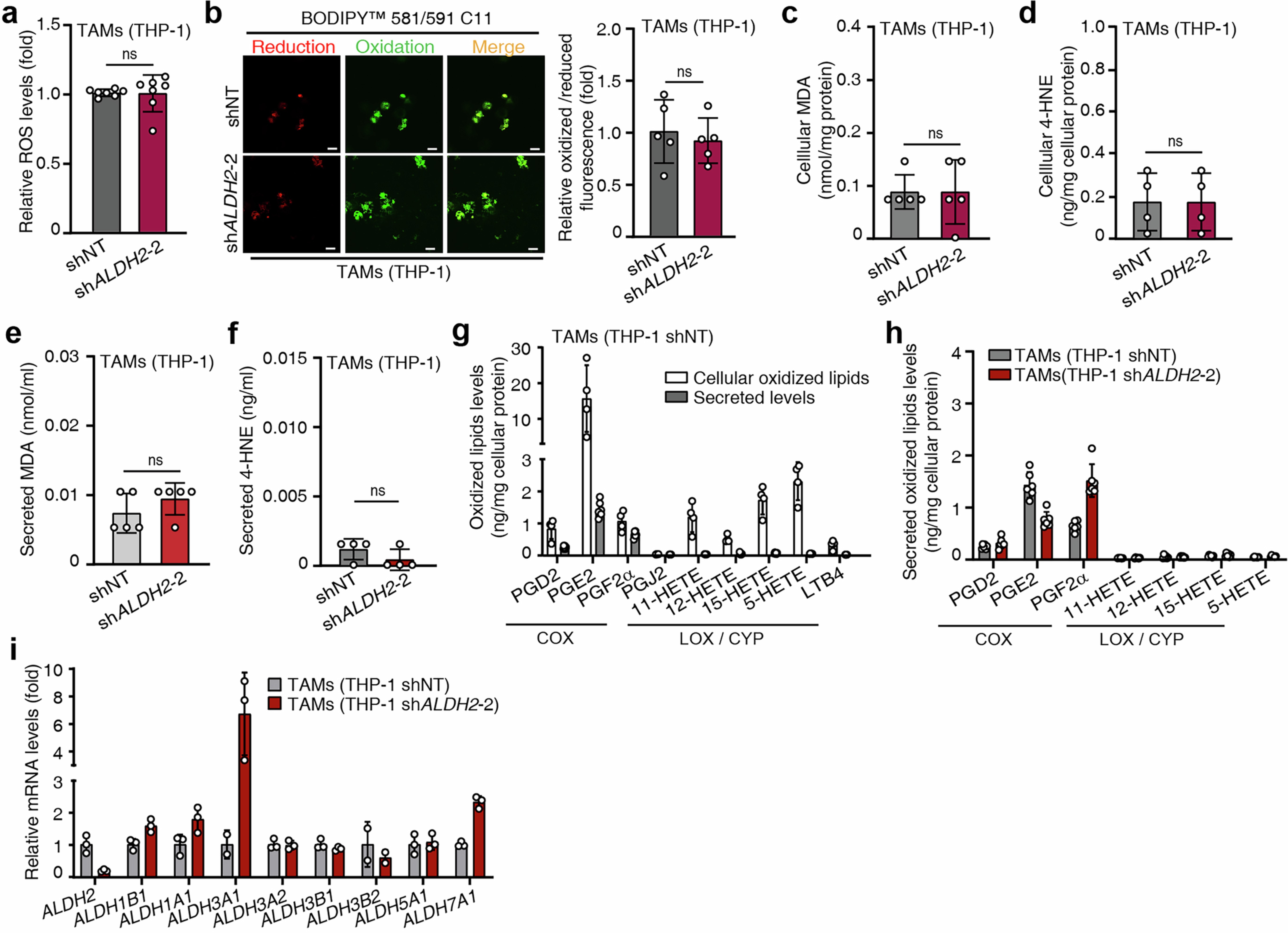
Extended Data Fig. 6: Silencing of ALDH2 expression does not lead to the accumulation of oxidized lipids and reactive aldehydes in TAMs.

a–h, The effects of ALDH2 silencing on the levels of intracellular ROS (a), lipid peroxidation (b), intracellular MDA and 4-HNE (c, d), secreted MDA, 4-HNE (e, f) and oxidized lipids (g, h) in TAMs generated from THP-1 cell-derived MΦs. Intracellular ROS levels were measured with DCFH-DA, and the relative ROS levels are expressed as the fold change to controls (a). Quantitation of the lipid peroxidation levels are shown in right of b. Oxidized lipids were determined by LC-MS analysis (g, h). i, The effects of ALDH2 silencing on the expressions of other ALDH family genes in TAMs. Scale bar, 20 μm (b). Data are shown as mean ± s.d. of seven biologically independent cell cultures (a), six biologically independent cell cultures (h), 5 representative pictures from three biologically independent cell cultures (right of b), five biologically independent cell cultures (c, e), four biologically independent cell cultures (d, f, g), or triplicate experiments (i). P values were determined by unpaired two-tailed Student’s t-tests. ns, not significant.