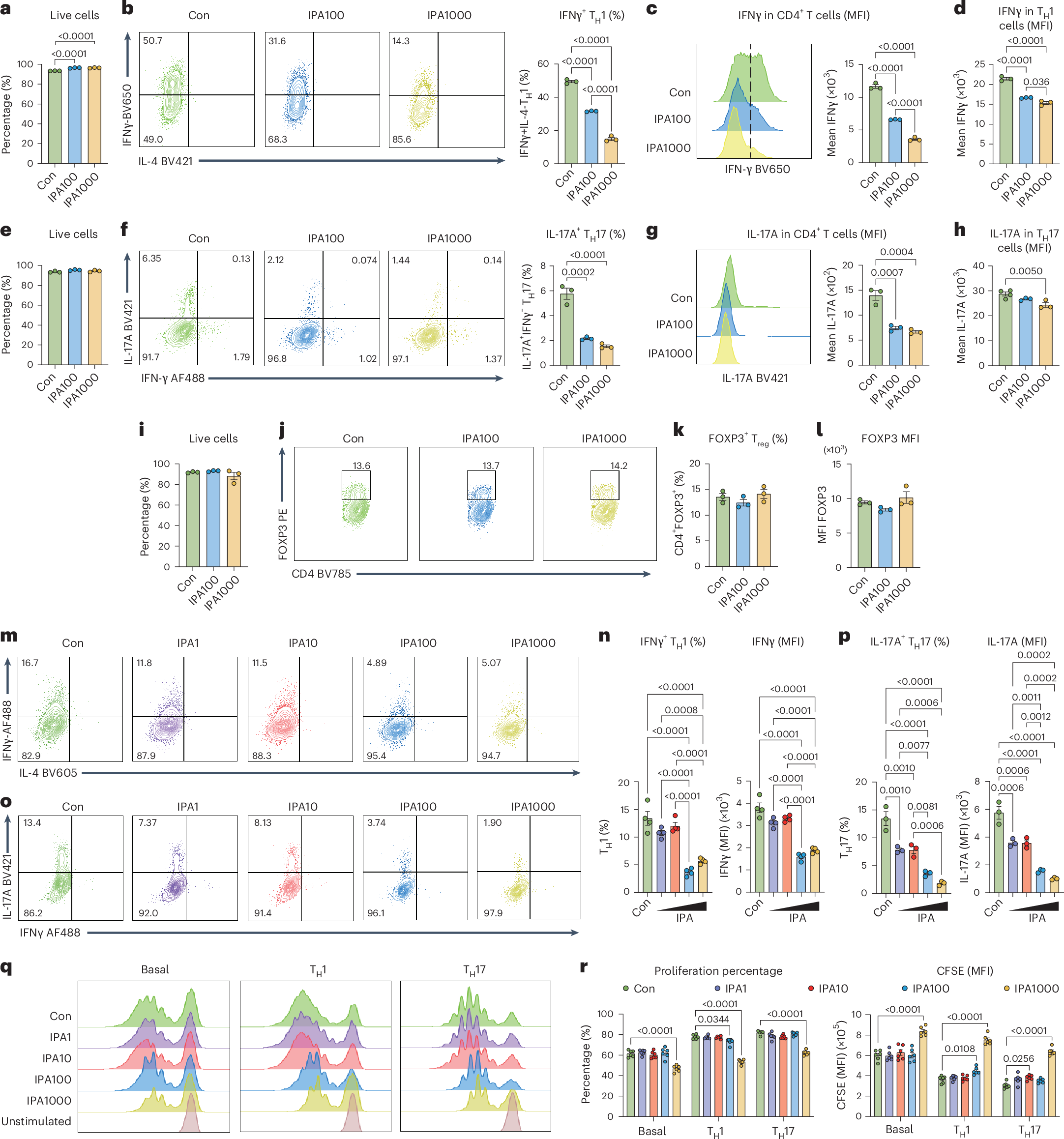
Fig. 4: IPA inhibits TH1 and TH17 cell differentiation without altering the Treg cell phenotype.

a, Flow cytometry analysis of cell viability under TH1 cell differentiation conditions. n = 3. b, Representative flow cytometry plots and quantitative comparison of IFNγ+TH1 percentage of CD4+ T cells stained intracellularly for IFNγ and IL-4 in Con, IPA100 and IPA1000 groups. n = 3. c, Representative IFNγ expression histograms and quantitative comparison of IFNγ MFI of CD4+ T cells in Con, IPA100 and IPA1000 groups. n = 3. d, Quantitative comparison of IFNγ MFI of IFNγ+TH1 cells in Con, IPA100 and IPA1000 groups. n = 3. e, Flow cytometry analysis of cell viability under TH17 differentiation conditions. n = 3. f, Representative flow cytometry plots and quantitative comparison of IL-17A+TH17 percentage of CD4+ T cells stained intracellularly for IL-17A and IFNγ in Con, IPA100 and IPA1000 groups. n = 3. g, Representative IL-17A expression histograms and quantitative comparison of IL-17A MFI of CD4+ T cells in Con, IPA100 and IPA1000 groups. n = 3. h, Quantitative comparison of IL-17A MFI of IL-17A+TH17 cells in Con, IPA100 and IPA1000 groups. n = 3. Flow cytometry and its quantification of CD4+ T cells stained intracellularly for IL-17A and IFNγ. n = 3. i, Flow cytometry analysis of cell viability under Treg differentiation conditions. n = 3. j–l, Flow cytometry (j) and its quantification (k,l) of CD4+ T cells stained intracellularly for FOXP3. n = 3. m,n, Flow cytometry (m) and its quantification (n) of naive CD4+ T cells stained intracellularly for IFNγ and IL-4. n = 4. o,p, Flow cytometry (n) and its quantification (p) of naive CD4+ T cells stained intracellularly for IL-17A and IFNγ. n = 3. q,r, Flow cytometry and its quantification of naive CD4+ T cells proliferation stained with CFSE. n = 5. Data represent mean ± s.e.m. analysed by one-way ANOVA with Tukey’s correction for multiple comparisons (a–i,k,l,n,p) and mean ± s.e.m. analysed by two-way ANOVA with Tukey’s correction for multiple comparisons (r).