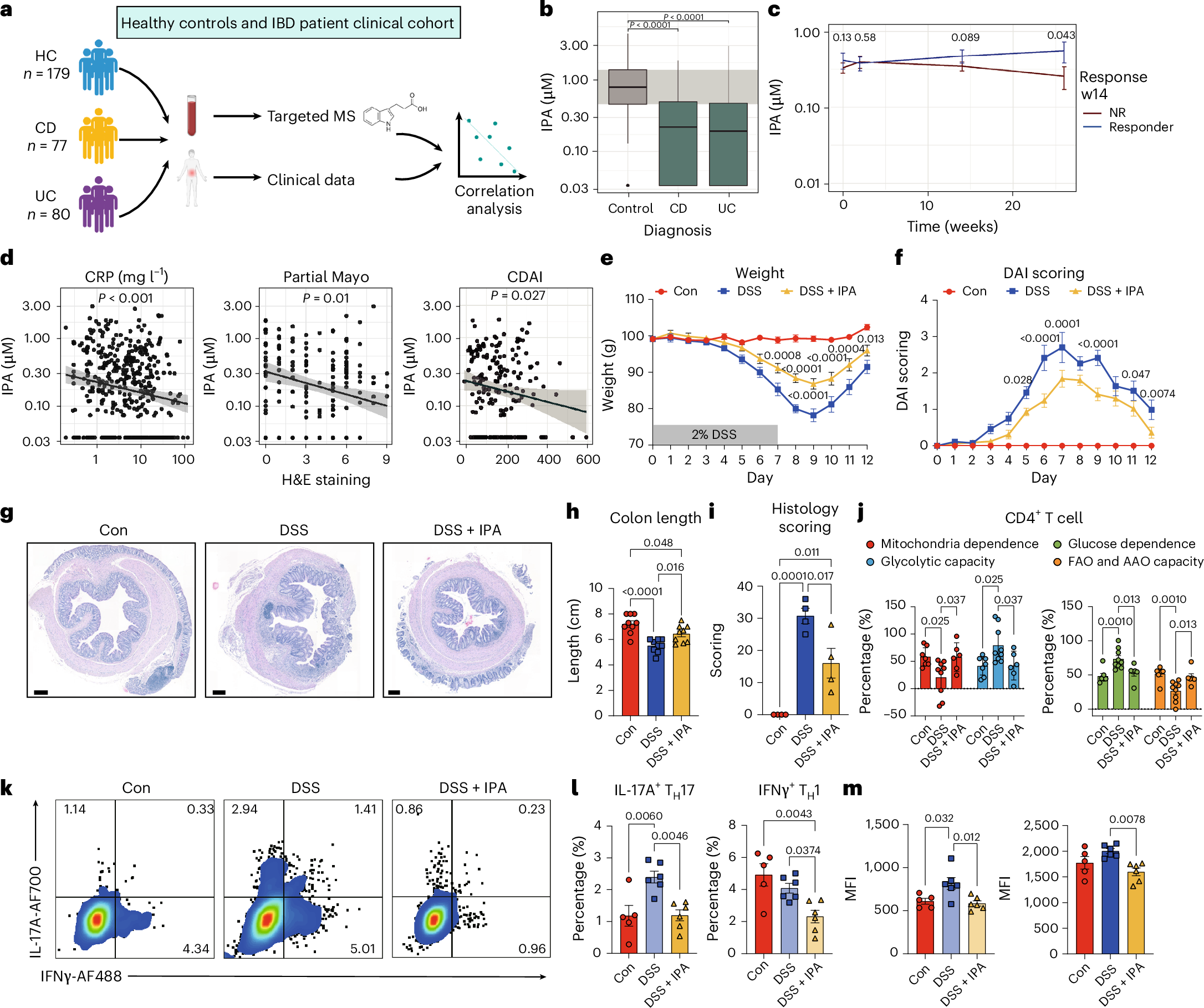
Fig. 7: IPA protects from colitis and rewires the energy metabolism and phenotype of colonic CD4+ T cells during inflammation.

a, Schematic diagram showing healthy HCs and IBD patient cohort collection. Created with BioRender.com. b, IPA concentration in serum of healthy donors (Control) and patients with CD or UC. c, Dynamic changes of IPA concentration in responders and NRs over 26 weeks. n = 54 for CD (NR/R = 39/15), n = 53 for UC (NR/R = 37/16). Linear models were applied for analysis without multiple corrections. d, Correlation analysis between serum IPA and disease activity indicators (CRP, partial Mayo and CDAI). n = 179 for HC, n = 77 for CD and n = 80 for UC (b,d). Linear mixed coefficient models were used for analysis with multiple hypothesis correction using Benjamini–Hochberg adjustment. e,f, Body weight curve and DAI scoring during the whole process of the DSS model in WT mice. n = 10 for Con and DSS+ IPA group; n = 8 for DSS group. The P values in the graph show the comparison between groups DSS + IPA and DSS. g–i, Haematoxylin and eosin (H&E) staining (g), colon length (h), histology score of colon tissue at D12 in Con, DSS and DSS + IPA groups (i). n = 9 for colon length comparison. For H&E histology, four samples were randomly selected. Scale basr, 200 μm. j, Metabolic profile of colonic CD4+ T cells in Con, DSS and DSS + IPA groups at D12. n = 5–9 per group. n = 7 for Con, n = 9 for DSS, n = 6 for DSS+ IPA. k,l, Flow cytometry (k) and its quantification (l) of colonic CD4+ T cells stained intracellularly for IL-17A and IFNγ. n = 5 for Con, n = 6 for DSS and DSS+ IPA group. m, MFI analysis of IL-17A and IFNγ in colonic CD4+ T cells. n = 5 for Con, n = 6 for DSS and DSS + IPA group. Data represent mean ± s.e.m. analysed by two-way ANOVA with Tukey’s correction for multiple comparisons (e,f,j) and mean ± s.e.m. analysed by one-way ANOVA with Tukey’s correction for multiple comparisons (h,i,l,m).