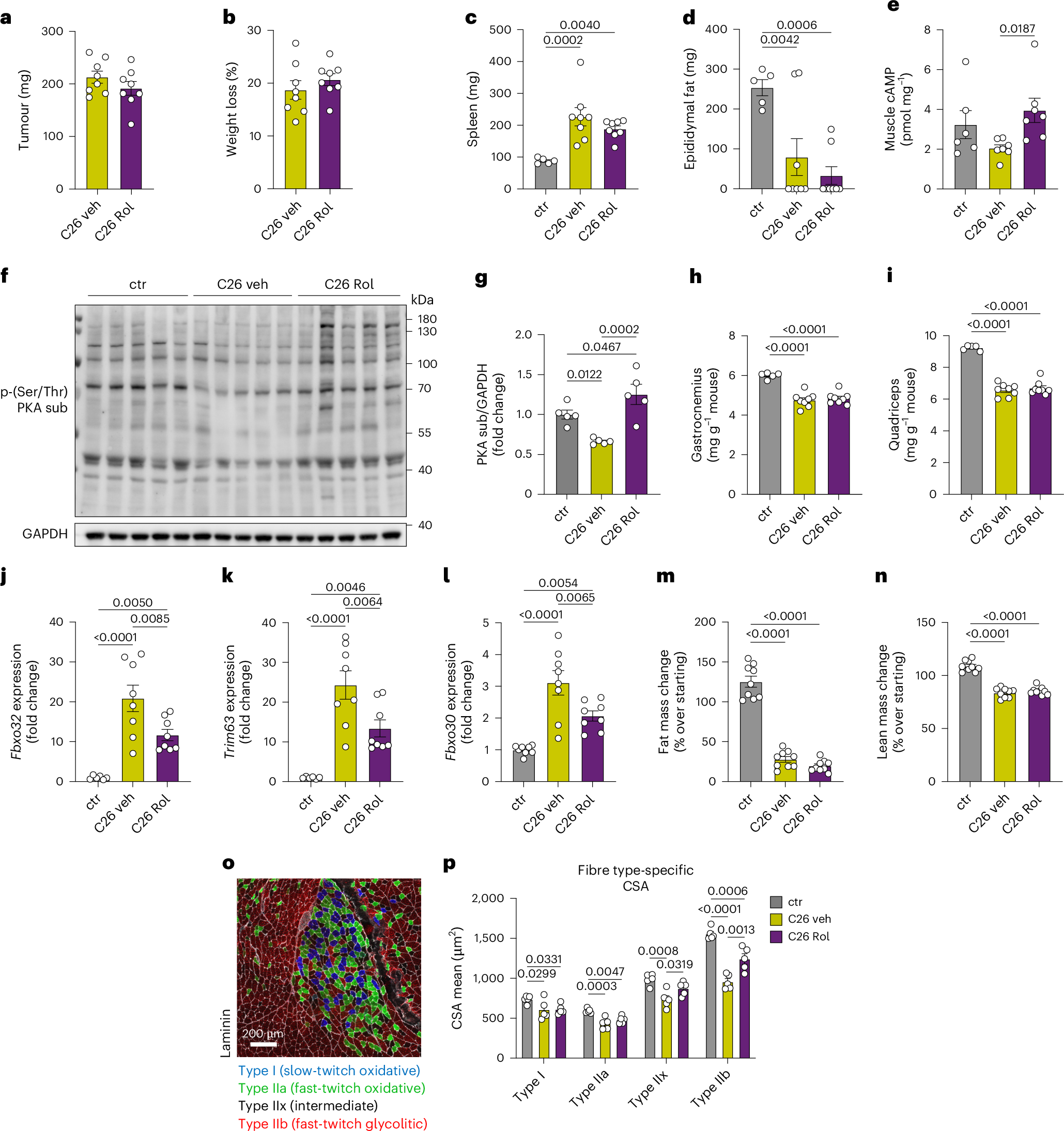
Fig. 4: PDE4 targeting mitigates muscle wasting in C26-bearing mice.

a, Tumour weight at 13 days from C26 cell subcutaneous injection in vehicle- versus rolipram-treated mice (C26 veh versus C26 Rol). n = 8 mice for each experimental group. Two-tailed t-test. b, Percentage of total weight loss at 13 days from cancer cell injection over the starting weight (day 0) of C26 veh versus C26 Rol. n = 8 mice for each experimental group. Two-tailed t-test. c,d, Spleen (c) and epididymal fat (d) weight at 13 days from tumour cell injection in controls (ctr), C26 veh and C26 Rol mice. n = 5 ctr mice, n = 8 C26 veh mice and n = 8 C26 Rol mice. One-way ANOVA. e, cAMP measurement through plate-based quantification from gastrocnemius muscle of non-tumour-bearing mice (ctr), C26 veh and C26 Rol mice. cAMP amount (pmol) was normalized over milligram of tissue. n = 6 ctr mice and n = 7 C26 veh and C26 Rol mice. One-way ANOVA. f,g, Representative blot (f) and densitometry analysis of phospho(serine/threonine)-PKA substrates over GAPDH (g) of whole gastrocnemius lysate from controls (ctr), C26 veh and C26 Rol mice. n = 5 mice for each experimental group. One-way ANOVA. h,i, Gastrocnemius (h) and quadriceps (i) weight normalized over mouse starting weight in controls (ctr), C26 veh and C26 Rol mice. n = 5 ctr mice, n = 8 C26 veh and C26 Rol mice. One-way ANOVA. j–l, mRNA expression fold change over control of Fbxo32 (Atrogin1) (j), Trim63 (MuRF1) (k) and Fbxo30 (MUSA1) (l) at day 13 after C26 tumour cell injection in gastrocnemius muscle of control (ctr), C26 veh and C26 Rol mice. n = 6 ctr mice, n = 8 C26 veh and C26 Rol mice for j and k. n = 8 mice for each experimental group for l. One-way ANOVA. m,n, EchoMRI analysis of fat mass (m) and lean mass (n) percentage change over starting point. n = 9 mice for each experimental group. One-way ANOVA. o,p, Representative immunofluorescence staining (o) and CSA quantification (p) of myofibre type I, IIa, IIx and IIb in gastrocnemius sections of control (ctr), C26 veh and C26 Rol mice. n = 5 mice for each experimental group. One-way ANOVA. Data are presented as mean values ± s.e.m. in a–e, g–n and p, and only significant P values (<0.05) are annotated in the graphs.