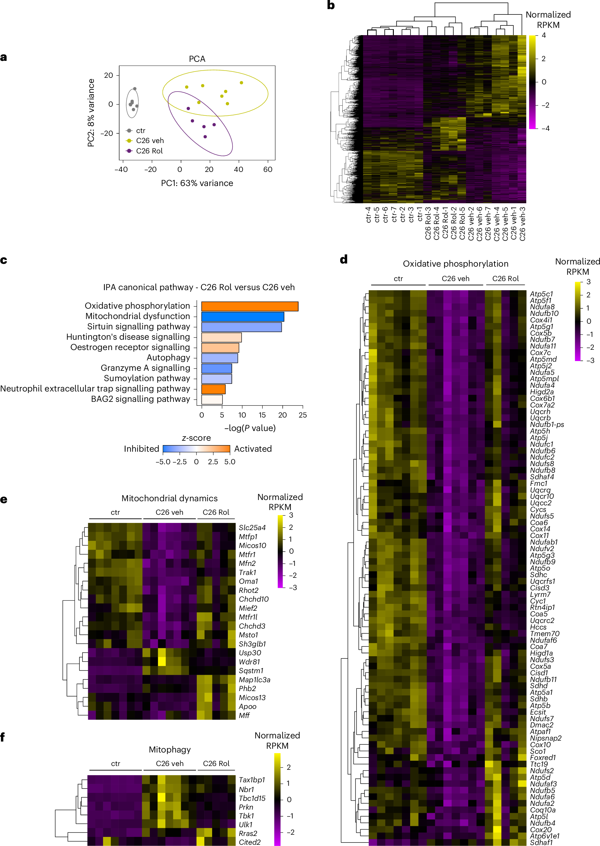
Fig. 5: PDE4 targeting restores mitochondrial- and oxidative metabolism-related gene expression in skeletal muscle from cachectic mice.

a, PCA of RNA-seq of gastrocnemius muscle from control (ctr), and C26-bearing mice treated with vehicle or rolipram (C26 veh and C26 Rol) at 13 days from cancer cell inoculation. The confidence ellipses have been obtained with the stat ellipse function, which draws a 95% confidence level for a multivariate t-distribution. n = 7 ctr and C26 veh mice and n = 5 C26 Rol mice. b, Heatmap generated following bidirectional hierarchical clustering (gene- and sample-based) of normalized RPKM of DEGs common between C26 veh versus ctr and C26 Rol versus C26 veh comparisons. n = 7 ctr and C26 veh mice and n = 5 C26 Rol mice. c, IPA canonical pathway of genes rescued by rolipram (down in C26 veh versus ctr and up in C26 rol versus C26 veh or vice versa). The P value ranking-based top 10 terms are shown. n = 7 ctr and C26 veh mice and n = 5 C26 Rol mice. d–f, Heatmap of normalized RPKM of rolipram-rescued DEGs selected from MitoXplorer gene lists: ‘oxidative phosphorylation’ (d), ‘mitochondrial dynamics’ (e) and ‘mitophagy’ (f). n = 7 ctr and C26 veh mice and n = 5 C26 Rol mice.