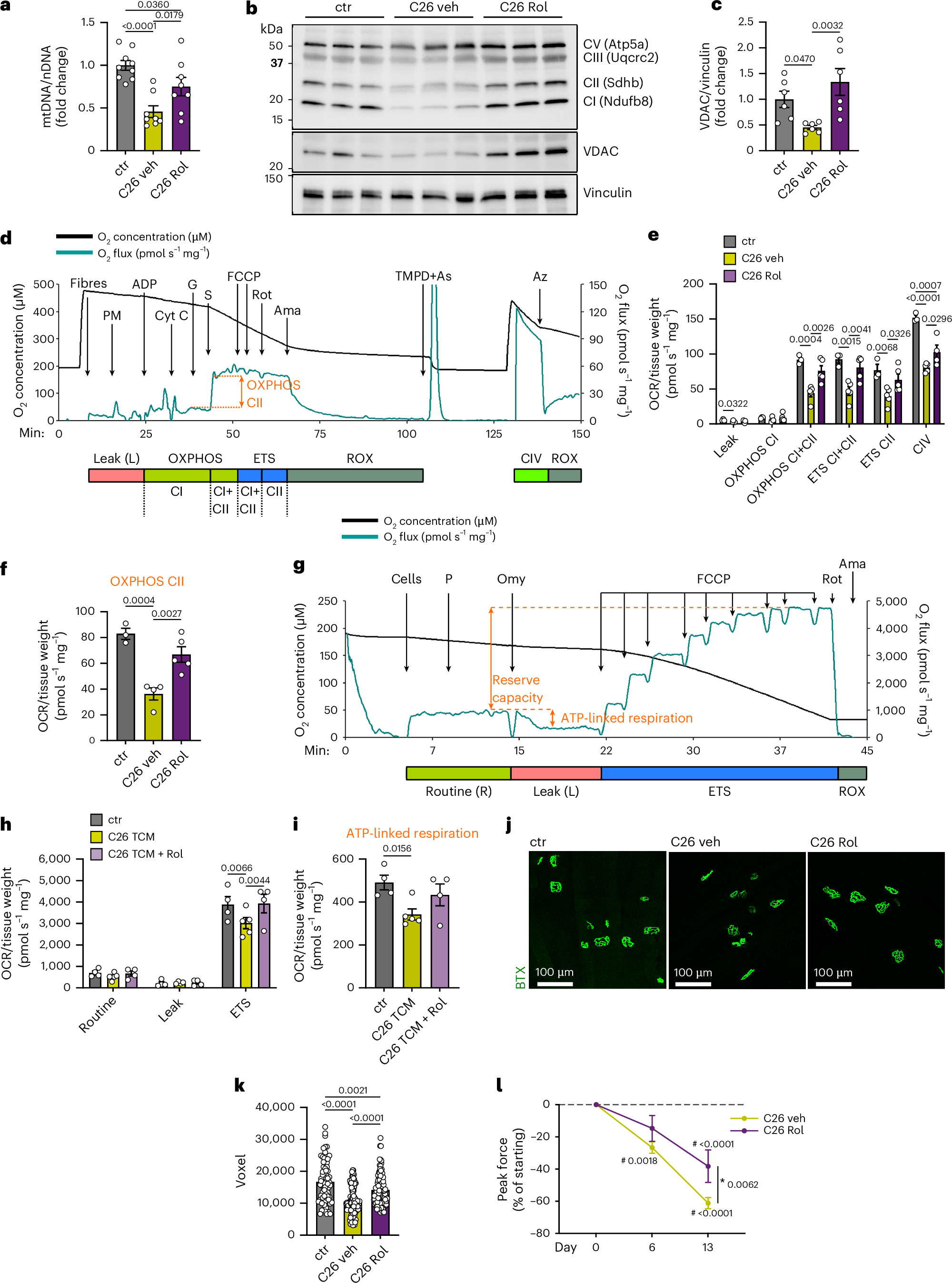
Fig. 6: Inhibition of PDE4 counteracts mitochondrial and oxidative metabolic dysfunction in muscles of cachectic mice.

a, mtDNA over nDNA qPCR analysis in gastrocnemius muscles from control (ctr) and vehicle- or rolipram-treated C26-bearing mice (C26 veh and C26 Rol). Primers are specific for mt-Nd6 (for mtDNA) and Hk2 (for nDNA) genes. n = 9 ctr mice, n = 8 C26 veh and C26 Rol mice. One-way ANOVA. b, OXPHOS blot of gastrocnemius lysate from ctr, C26 veh and C26 Rol mice showing the protein expression of subunits of the mitochondrial respiratory chain complexes CI, CII, CIII and CV, of VDAC and vinculin. Representative of 2 independent blots of 6 mice for each experimental group. c, Densitometry analysis of VDAC expression normalized over vinculin. n = 6 mice for each experimental group. One-way ANOVA. d, Representative trace of high-resolution respirometry, O2 concentration (black line) and O2 flux (light-blue line), during the SUIT protocol for mitochondrial respiratory capacity in permeabilized mouse gastrocnemius muscle fibres. PM, pyruvate + malate, leak respiration; ADP, OXPHOS capacity; Cyt C, cytochrome c, integrity of outer mitochondrial membrane; G, glutamate; S, succinate, uncoupler FCCP; Rot, rotenone; Ama, antimycin A; ROX, residual oxygen consumption; TMPD, N,N,N′,N′-tetramethyl-p-phenylenediamine; As, ascorbate; Az, azide. e,f, OCR normalized over tissue weight (pmol s−1 mg−1) (e) and OXPHOS CII specific flux calculated as the subtraction of OXPHOS CI from OXPHOS CI + CII (f) measured in explanted gastrocnemius muscles from ctr, C26 veh and C26 Rol mice. n = 3 ctr mice for e and f. n = 5 C26 veh and n = 6 C26 Rol mice for e and n = 4 C26 veh and n = 5 C26 Rol mice for f. One-way ANOVA. g, Representative traces of high-resolution respirometry during the SUIT protocol for mitochondrial respiratory capacity in intact C2C12 myotubes. Oxygen flux in the routine state (R), in the leakage state (L) after addition of oligomycin (an inhibitor of ATP synthase complex) and in maximum respiratory capacity (ETS) after the addition of carbonyl cyanide p-trifluoromethoxyphenylhydrazone (FCCP). P, pyruvate; Omy, oligomycin; Rot, rotenone; Ama, antimycin A; ROX, residual oxygen consumption. h,i, OCR normalized over protein content (pmol s−1 mg−1) of the routine state, leakage and maximum capacity (ETS) of myotubes pretreated for 48 h with C26 TCM in the presence of rolipram or vehicle (DMSO) (h). Oxygen consumption linked to ATP production, that is, oligomycin-sensitive respiration obtained by the subtraction of L from R (i). n = 4 ctr, n = 5 C26 TCM, n = 4 C26 TCM + Rol independent experiments. One C26 TCM Leak value exceeds the negative y-axis limit. Two-way ANOVA for h (differences of ETS versus Routine and ETS versus Leak are not indicated in the graph, for all P < 0.0001) and one-way ANOVA for i. j,k, Representative picture (j) and quantification of the postsynaptic NMJ volume (k) following rendering of Leica SP5 z-stack projection of α-bungarotoxin 488 staining in EDL muscle, in ctr, C26 veh and C26 Rol mice. n = 70 ctr, n = 104 C26 veh, n = 101 C26 Rol NMJ(s) quantified from 3 mice for each experimental group. One-way ANOVA. l, Peak force of five sequential grip test measurements at day 0, day 6 and day 13 for each mouse. Peak force is indicated as a percentage of the starting strength. n = 8 mice for each experimental group. Two-way ANOVA, *P value in C26 veh versus C26 Rol; #P value in C26 veh or Rol versus starting force. Data are presented as mean values ± s.e.m. in a, c, e, f, h, i, k and l, and only significant P values (<0.05) are annotated in the graphs.