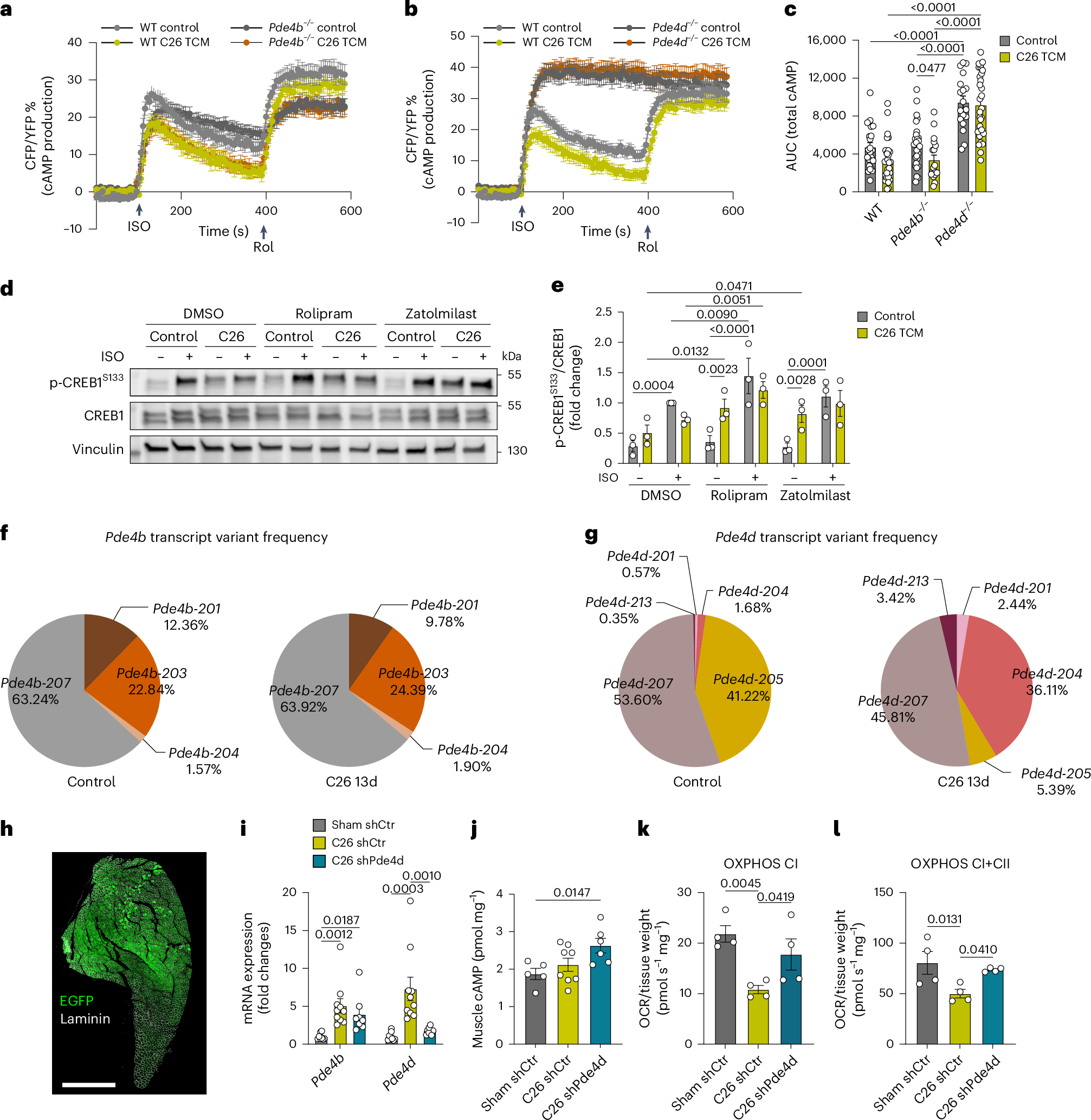
Fig. 7: PDE4D isoform is a critical mediator of cancer-induced cAMP and metabolic dysfunction in skeletal muscle.

a,b, cAMP dynamics measured through the FRET sensor Epac2-cAMP in WT, Pde4b−/− (a) or Pde4d−/− (b) cells pretreated with control or C26 TCM for 24 h. At the indicated timepoint, 10 μM ISO and 10 μM rolipram (Rol) were added. Experiments in a and b were done together, with the same WT as matched control, but divided into two graphs to simplify the visualization. n = 25 WT control cells, n = 27 WT C26 TCM cells, n = 30 Pde4b−/− control cells, n = 20 Pde4b−/− C26 TCM cells, n = 20 Pde4d−/− control cells, n = 32 Pde4d−/− C26 TCM cells from 3 independent experiments. c, AUC calculated from cAMP dynamics measured from 100 s (ISO treatment) to 350 s. n = 23 WT control, n = 29 WT C26 TCM, n = 28 Pde4b−/− control, n = 18 Pde4b−/− C26 TCM, n = 18 Pde4d−/− control and n = 30 Pde4d−/− C26 TCM cells. One-way ANOVA. d,e, Representative blot (d) and densitometry analysis of phosphorylated over total CREB1 (e) after 10 min from 10 µM ISO treatment in human primary myotubes pretreated for 24 h with C26 TCM. Two minutes before ISO challenge, 10 μM rolipram, 10 μM zatolmilast or vehicle (DMSO) was added. n = 3 independent experiments. Two-way ANOVA. f,g, Relative frequency percentage of Pde4b (f) and Pde4d (g) transcript variant over total Pde4b or Pde4d in gastrocnemius muscle from control and cachectic mice (C26 13d). Data are represented as means from n = 7 mice for each experimental group. h, Representative image of whole tibialis anterior after 3 weeks from AAV9-mediated transduction with shRNA against Pde4d expressing an EGFP reporter. Merge of immunostaining anti-laminin (grey signal) with EGFP endogenous signal. Scale bar, 1 mm. i, mRNA expression of Pde4b and Pde4d at the endpoint, on bulk tibialis anterior from non-tumour-bearing mice transduced with shCtr (Sham shCtr) and from C26 tumour-bearing mice transduced with shCtr (C26 shCtr) or shPde4d (C26 shPde4d). n = 8 sham shCtr mice, n = 10 C26 shCtr and n = 8 C26 shPde4d mice. Two-way ANOVA. j, cAMP measurement through plate-based quantification from tibialis anterior from Sham shCtr, C26 shCtr and C26 shPde4d mice. cAMP amount (pmol) was normalized over milligram of tissue. n = 5 Sham shCtr mice, n = 8 C26 shCtr mice and n = 6 C26 shPde4d mice. One-way ANOVA. k,l, Oxygen consumption of OXPHOS CI (k) and OXPHOS complexes I + II (l) rate normalized over tissue weight (pmol s−1 mg−1) measured in explanted tibialis anterior from sham shCtr, C26 shCtr and C26 shPde4d mice. n = 4 mice for each experimental group. One-way ANOVA. Data are presented as mean values ± s.e.m. in a–c, e and i–l, and only significant P values (<0.05) are annotated in the graphs.