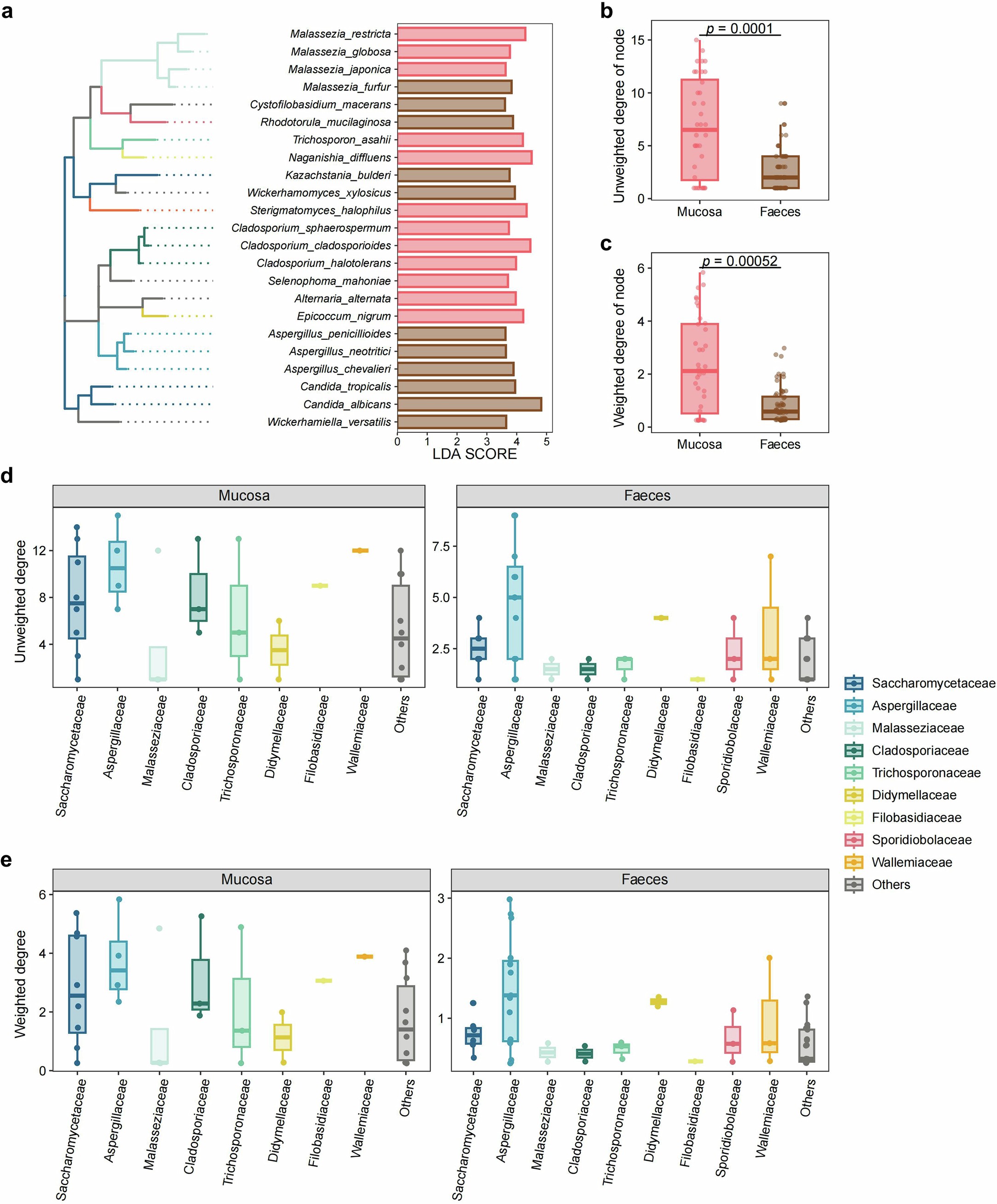
Extended Data Fig. 2: Ecological difference in the mucosal mycobiome versus the faecal mycobiome.

a, Differentially enriched fungal species across the mucosal mycobiome versus the faecal mycobiome. Statistical significance level was determined by LefSe analysis with FDR correction (only those species with FDR p values 0.05 and LDA effect size > 3 are shown) and adjustment for subject number. Pink bars indicate the fungal species enriched in the mucosal mycobiome, while brown bars indicate the fungal species enriched in the faecal mycobiome. b,c, The unweighted (b) and weighted (c) degree (correlation edges) of nodes (species) in SparCC co-occurrence networks of the mucosal (n = 36) and faecal mycobiome (n = 60). d,e, The unweighted (d) and weighted (e) correlation edges of nodes (species) in each fungal family of the mucosal and faecal mycobiome. b,c, Unpaired, two-tailed Wilcoxon rank-sum test.