Abstract
Crohn’s disease (CD) is a subtype of inflammatory bowel disease that most commonly affects the terminal ileum and is associated with abnormal gut microbiome composition. However, the fungi of the small bowel mucosa and their metabolic functions, particularly protective ones, remain largely unexplored. We enrolled patients with CD and healthy individuals from three independent cohorts and conducted multi-omics profiling of the ileal mucosal mycobiome and bacteriome, along with the faecal mycobiome, bacteriome and metabolome. We show that compared to a healthy mucosa, the fungus Cladosporium sphaerospermum is remarkably depleted in the mucosa of patients with CD, yet remains unchanged in faeces. Subsequent causality studies reveal that C. sphaerospermum occupies the intestinal crypt niche and counteracts intestinal inflammation partly by adenosine 5′-monophosphate (AMP) production, as demonstrated in mice, in vitro and in fungal cultures. Mechanistically, C. sphaerospermum upregulates epithelial cell junctions and the Wnt signalling pathway. Our study unveils a mucosa-associated beneficial fungus, suggesting potential novel microbial intervention strategies for CD.
This is a preview of subscription content, access via your institution
Access options
Access Nature and 54 other Nature Portfolio journals
Get Nature+, our best-value online-access subscription
$32.99 / 30 days
cancel any time
Subscribe to this journal
Receive 12 digital issues and online access to articles
$119.00 per year
only $9.92 per issue
Buy this article
- Purchase on SpringerLink
- Instant access to the full article PDF.
USD 39.95
Prices may be subject to local taxes which are calculated during checkout







Similar content being viewed by others
Data availability
The raw ITS amplicon sequencing data for mycobiome profiling, raw 16S rDNA amplicon sequencing data for the bacteriome, raw metagenomic sequencing data for faecal microbiome profiling, raw transcriptomic sequencing data for animal experiment and cell experiment and raw spatial transcriptomic data for murine intestine have been deposited in the Genome sequence Archive in National Genomics Data Center (http://ngdc.cncb.ac.cn), Beijing Institute of Genomics, Chinese Academy of Sciences, under Bioproject PRJCA029786. Source data are provided with this paper.
Code availability
The code used in this study has been made publicly available at the following GitHub repository: https://github.com/ouczt/Mucosal_Mycobiome_in_Crohns_Disease.
Change history
13 January 2026
A Correction to this paper has been published: https://doi.org/10.1038/s42255-026-01460-9
References
Zuo, T., Kamm, M. A., Colombel, J.-F. & Ng, S. C. Urbanization and the gut microbiota in health and inflammatory bowel disease. Nat. Rev. Gastroenterol. Hepatol. 15, 440–452 (2018).
Dolinger, M., Torres, J. & Vermeire, S. Crohn’s disease. Lancet 403, 1177–1191 (2024).
Palmela, C. et al. Adherent-invasive Escherichia coli in inflammatory bowel disease. Gut 67, 574–587 (2018).
Henke, M. T. et al. Ruminococcus gnavus, a member of the human gut microbiome associated with Crohn’s disease, produces an inflammatory polysaccharide. Proc. Natl Acad. Sci. USA 116, 12672–12677 (2019).
Zhang, J. et al. Elucidation of Proteus mirabilis as a key bacterium in Crohn’s disease inflammation. Gastroenterology 160, 317–330.e11 (2021).
Zhang, F., Aschenbrenner, D., Yoo, J. Y. & Zuo, T. The gut mycobiome in health, disease, and clinical applications in association with the gut bacterial microbiome assembly. Lancet Microbe 3, e969–e983 (2022).
Li, X. V. et al. Immune regulation by fungal strain diversity in inflammatory bowel disease. Nature 603, 672–678 (2022).
Doron, I. et al. Human gut mycobiota tune immunity via CARD9-dependent induction of anti-fungal IgG antibodies. Cell 184, 1017–1031.e14 (2021).
Jain, U. et al. Debaryomyces is enriched in Crohn’s disease intestinal tissue and impairs healing in mice. Science 371, 1154–1159 (2021).
Limon, J. J. et al. Malassezia is associated with Crohn’s disease and exacerbates colitis in mouse models. Cell Host Microbe 25, 377–388.e6 (2019).
Luo, Z. et al. Isolation, purification and characterization of 5′-phosphodiesterase from Aspergillus fumigatus. PLoS ONE 12, e0186011 (2017).
Chehoud, C. et al. Fungal signature in the gut microbiota of pediatric patients with inflammatory bowel disease. Inflamm. Bowel Dis. 21, 1948–1956 (2015).
Hoarau, G. et al. Bacteriome and mycobiome interactions underscore microbial dysbiosis in familial Crohn’s disease. mBio 7, e01250–01216 (2016).
Sokol, H. et al. Fungal microbiota dysbiosis in IBD. Gut 66, 1039–1048 (2017).
Jensen, B. A. H. et al. Small intestine vs. colon ecology and physiology: why it matters in probiotic administration. Cell Rep. Med. 4, 101190 (2023).
Moyes, D. L. et al. Candidalysin is a fungal peptide toxin critical for mucosal infection. Nature 532, 64–68 (2016).
Brown, G. D. et al. The pathobiology of human fungal infections. Nat. Rev. Microbiol. 22, 687–704 (2024).
Zuo, T. et al. Gut fungal dysbiosis correlates with reduced efficacy of fecal microbiota transplantation in Clostridium difficile infection. Nat. Commun. 9, 3663 (2018).
Zuo, T. et al. Alterations in fecal fungal microbiome of patients with COVID-19 during time of hospitalization until discharge. Gastroenterology 159, 1302–1310.e5 (2020).
Harvey, R. F. & Bradshaw, J. M. A simple index of Crohn’s-disease activity. Lancet 315, 514 (1980).
Mallick, H. et al. Multivariable association discovery in population-scale meta-omics studies. PLoS Comput. Biol. 17, e1009442 (2021).
Krivonos, D. V., Konanov, D. N. & Ilina, E. N. FunFun: ITS-based functional annotator of fungal communities. Ecol. Evol. 13, e9874 (2023).
King, R. D., Lee, J. C. & Morris, A. L. Adherence of Candida albicans and other Candida species to mucosal epithelial cells. Infect. Immun. 27, 667–674 (1980).
Roberts, K. et al. Candida tropicalis affects Candida albicans virulence by limiting its capacity to adhere to the host intestinal surface, leading to decreased susceptibility to colitis in mice. J. Fungi 10, 245 (2024).
Nusse, R. & Clevers, H. Wnt/β-catenin signaling, disease, and emerging therapeutic modalities. Cell 169, 985–999 (2017).
Suez, J. et al. Post-antibiotic gut mucosal microbiome reconstitution is impaired by probiotics and improved by autologous FMT. Cell 174, 1406–1423.e16 (2018).
Bajaj, J. S. et al. Colonic mucosal microbiome differs from stool microbiome in cirrhosis and hepatic encephalopathy and is linked to cognition and inflammation. Am. J. Physiol. Gastrointest. Liver Physiol. 303, G675–G685 (2012).
Lo Presti, A. et al. Fecal and mucosal microbiota profiling in irritable bowel syndrome and inflammatory bowel disease. Front. Microbiol. 10, 1655 (2019).
Gevers, D. et al. The treatment-naive microbiome in new-onset Crohn’s disease. Cell Host Microbe 15, 382–392 (2014).
Yang, Q., Ouyang, J., Pi, D., Feng, L. & Yang, J. Malassezia in inflammatory bowel disease: accomplice of evoking tumorigenesis. Front. Immunol. 13, 846469 (2022).
Poh, S. E. et al. Identification of Malassezia furfur secreted aspartyl protease 1 (MfSAP1) and its role in extracellular matrix degradation. Front. Cell Infect. Microbiol. 10, 148 (2020).
Cimická, J., Riegert, J., Kavková, M. & Černá, K. Intestinal mycobiome associated with diagnosis of inflammatory bowel disease based on tissue biopsies. Med. Mycol. 6, myab076 (2021).
Bensch, K. et al. Common but different: the expanding realm of Cladosporium. Stud. Mycol. 82, 23–74 (2015).
Bensch, K. et al. Cladosporium species in indoor environments. Stud. Mycol. 89, 177–301 (2018).
Qiu, X. et al. Alterations in the mucosa-associated fungal microbiota in patients with ulcerative colitis. Oncotarget 8, 107577–107588 (2017).
Yan, Q. et al. A genomic compendium of cultivated human gut fungi characterizes the gut mycobiome and its relevance to common diseases. Cell 187, 2969–2989.e24 (2024).
Huang, Z. et al. From purines to purinergic signalling: molecular functions and human diseases. Signal Transduct. Target. Ther. 6, 162 (2021).
Lee, J. S. et al. Microbiota-sourced purines support wound healing and mucous barrier function. iScience 23, 101226 (2020).
Hageman, J. H. et al. Intestinal regeneration: regulation by the microenvironment. Dev. Cell 54, 435–446 (2020).
van Es, J. H. et al. Wnt signalling induces maturation of Paneth cells in intestinal crypts. Nat. Cell Biol. 7, 381–386 (2005).
Whyte, J. L., Smith, A. A. & Helms, J. A. Wnt signaling and injury repair. Cold Spring Harb. Perspect. Biol. 4, a008078 (2012).
Zhang, M.-M. et al. Enhanced acetic acid stress tolerance and ethanol production in Saccharomyces cerevisiae by modulating expression of the de novo purine biosynthesis genes. Biotechnol. Biofuels 12, 116 (2019).
Ng, K. P. et al. Sequencing of Cladosporium sphaerospermum, a Dematiaceous fungus isolated from blood culture. Eukaryot. Cell 11, 705–706 (2012).
Wilcox, C. M., Muñoz-Navas, M. & Sung, J. J. Atlas of Clinical Gastrointestinal Endoscopy (Elsevier Health Sciences, 2012).
Bolyen, E. et al. Reproducible, interactive, scalable and extensible microbiome data science using QIIME 2. Nat. Biotechnol. 37, 852–857 (2019).
Abarenkov, K. et al. The UNITE database for molecular identification and taxonomic communication of fungi and other eukaryotes: sequences, taxa and classifications reconsidered. Nucleic Acids Res. 52, D791–D797 (2023).
Kõljalg, U. et al. The taxon hypothesis paradigm—on the unambiguous detection and communication of taxa. Microorganisms 8, 1910 (2020).
Truong, D. T., Tett, A., Pasolli, E., Huttenhower, C. & Segata, N. Microbial strain-level population structure and genetic diversity from metagenomes. Genome Res. 27, 626–638 (2017).
Quast, C. et al. The SILVA ribosomal RNA gene database project: improved data processing and web-based tools. Nucleic Acids Res. 41, D590–D596 (2013).
Paliy, O. & Shankar, V. Application of multivariate statistical techniques in microbial ecology. Mol. Ecol. 25, 1032–1057 (2016).
Watts, S. C., Ritchie, S. C., Inouye, M. & Holt, K. E. FastSpar: rapid and scalable correlation estimation for compositional data. Bioinformatics 35, 1064–1066 (2019).
Wen, T. et al. ggClusterNet: an R package for microbiome network analysis and modularity-based multiple network layouts. iMeta 1, e32 (2022).
Pang, Z. et al. MetaboAnalyst 6.0: towards a unified platform for metabolomics data processing, analysis and interpretation. Nucleic Acids Res. 52, W398–W406 (2024).
Pang, Z. et al. MetaboAnalystR 4.0: a unified LC–MS workflow for global metabolomics. Nat. Commun. 15, 3675 (2024).
Kursa, M. B. & Rudnicki, W. R. Feature selection with the Boruta package. J. Stat. Softw. 36, 1–13 (2010).
Acknowledgements
This work was jointly supported by National Natural Science Foundation of China (823B2010 to Z.H.; 82172323 and 32100134 to T.Z.; 32372334 and 82304144 to Fen Z.), National Key R&D Program of China (2022YFA1304000 to P.L.), Guangzhou Key R&D program (202206010014 to T.Z.), Guangdong Provincial Natural Science Foundation (2024A1515010533 to T.Z.) and a seed fund from the Sixth Affiliated Hospital of Sun Yat-sen University, Sun Yat-sen University (2022JBGS03 to T.Z.). Figs. 1a, 5a,d,h,l and 7e and Extended Data Figs. 7a and 8a were created in BioRender.com.
Author information
Authors and Affiliations
Contributions
T.Z. devised the study. Z.H. conducted the experiments, performed data analysis and drafted the manuscript. Y.L., Y.W. and Feng Zhang conducted subject recruitment, collected clinical samples and data. Feng Zhang, S.G., W.W., G.W., R.S., P.X. and Y.B. assisted in the sample preparation and experiments. E.M.E.-O., Fen Zhang, H.Z., X.W., P.L., E.B., P.H., L.Y. and Q.Z. provided substantial intellectual contribution. E.M.E.-O., Fen Zhang and H.Z. revised the manuscript. T.Z. supervised the study and revised the manuscript.
Corresponding authors
Ethics declarations
Competing interests
The authors declare no competing interests.
Peer review
Peer review information
Nature Metabolism thanks Stefan Koch and the other, anonymous, reviewer(s) for their contribution to the peer review of this work. Primary Handling Editor: Yanina-Yasmin Pesch, in collaboration with the Nature Metabolism team.
Additional information
Publisher’s note Springer Nature remains neutral with regard to jurisdictional claims in published maps and institutional affiliations.
Extended data
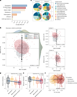
Extended Data Fig. 1 Variations in the mycobiome of mucosal and faecal samples.
a, Metadata of subjects, ranging from disease phenotype, geographic regions, demographics, medications, dietary habits, lifestyle, and anthropometrics. b, Pie chart showing the fraction of mucosal and faecal mycobiome variations explained by all metadata factors. c, The effect size of metadata factors on mucosal and faecal mycobiome variations. d, Boxplot of the relative abundances of fungal families in mucosal (n = 209) and faecal mycobiomes (n = 206). e,f, The α-diversity of mycobiome in mucosal (n = 209) and faecal samples (n = 206), as measured by Pielou’s evenness index (e), and Simpson diversity index (f). g, Principal coordinates analysis (PCoA) of the paired mucosal mycobiomes from endoscopically obtained intestinal biopsies and surgically obtained intestinal specimens (n = 12). h, Non-metric multidimensional scaling (NMDS) of the paired mucosal mycobiomes from endoscopically obtained intestinal biopsies and surgically obtained intestinal specimens (n = 12). i, Alluvial plot of the mucosal mycobiome composition in endoscopically obtained intestinal biopsies and surgically obtained intestinal specimens. b,c, Effect size R2 was tested by RDA and adjusted by Peres-Neto’s permutation approach (one-tailed). d,e,f, Unpaired, two-tailed Student’s t-test. c,g,i, Permutational analysis of variance (PERMANOVA), one-tailed. h, Analysis of similarities (ANOSIM), one-tailed.
Extended Data Fig. 2 Ecological difference in the mucosal mycobiome versus the faecal mycobiome.
a, Differentially enriched fungal species across the mucosal mycobiome versus the faecal mycobiome. Statistical significance level was determined by LefSe analysis with FDR correction (only those species with FDR p values 0.05 and LDA effect size > 3 are shown) and adjustment for subject number. Pink bars indicate the fungal species enriched in the mucosal mycobiome, while brown bars indicate the fungal species enriched in the faecal mycobiome. b,c, The unweighted (b) and weighted (c) degree (correlation edges) of nodes (species) in SparCC co-occurrence networks of the mucosal (n = 36) and faecal mycobiome (n = 60). d,e, The unweighted (d) and weighted (e) correlation edges of nodes (species) in each fungal family of the mucosal and faecal mycobiome. b,c, Unpaired, two-tailed Wilcoxon rank-sum test.
Extended Data Fig. 3 Differences in the mucosal mycobiome variations between patients with CD and HC.
a, Pie chart showing the fraction of mucosal mycobiome variation explained by all metadata factors. b, The effect size of metadata factors on mucosal mycobiome variation. c, Distance-based redundancy analysis (RDA) of the mucosal mycobiome variations between Cohort 1 and 2 (n = 209). Effect size (R2) and direction were visualized via a biplot (depicted in solid arrows). The statistical significances were determined by permutation test (ADONIS permutations=999). d, Standardized mean differences for fungal families across the mucosal mycobiome of patients with CD and HC (n = 209). The error bars represent the 95% confidence interval. e-h, The α-diversity of mucosal mycobiome in patients with CD and HC (n = 209), as measured by Chao1 richness index (e), Shannon diversity (f), Simpson diversity (g), and Pielou’s evenness index (h). i, Two-tailed Spearman’s correlation between CD activity and Chao1 richness index of the mucosal mycobiome, adjusted for geographic, demographic, and dietary confounding factors. j, Two-tailed Spearman’s correlation between CD activity and Pielou’s evenness index of the mucosal mycobiome, adjusted for geographic, demographic, medications, and dietary confounding factors. a,b, Effect size R2 was tested by RDA and adjusted by Peres-Neto’s permutation approach (one-tailed). e-h, Unpaired, two-tailed Student’s t-test.
Extended Data Fig. 4 Associations between CD activity and the keystone fungal species.
a, MaAsLin2 analysis on the keystone fungal species in mucosal samples with CD activity (n = 205). b, MaAsLin2 analysis on the keystone fungal species in faecal samples with CD activity (n = 205). c, The effect size of SES-CD on mucosal mycobiome variations. d, The effect size of SES-CD on faecal mycobiome variations. e, Correlations of mucosal fungal species with intestinal endoscopic assessment score SES-CD (n = 100). Two-tailed Spearman’s correlations were calculated while adjusting for demographic, medical, and dietary confounding factors. f, Correlations of faecal fungal species with intestinal endoscopic assessment score SES-CD (n = 100). Two-tailed Spearman’s correlations were calculated while adjusting for demographic, medical, and dietary confounding factors. c,d, Effect size R2 was tested by RDA and adjusted by Peres-Neto’s permutation approach (one-tailed).
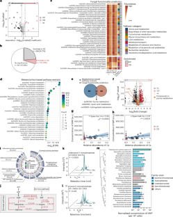
Extended Data Fig. 5 Metabolomic pathway profiling in the mucosal mycobiome.
a, Heatmap showing the relative abundance of the functional pathway prediction of the mucosal mycobiome (z-score transformed) (n = 209). b, Variations in the functional pathway prediction of the mucosal mycobiome across patients with CD and HC (n = 209). The mycobiomes were analyzed and plotted via PCoA. The statistical significance was determined by permutation test (ADONIS permutations=999). c, Partial Least Squares Discriminant Analysis (PLS-DA) of the faecal metabolomics. Variations in the faecal metabolome across patients with CD and HC (n = 102). The mycobiomes were analyzed and plotted via PLS-DA. d, Volcano plot summarizing the differentially enriched faecal metabolites between the CD and HC. The FDR cutoff was 0.25, and the p value cutoff was 0.05. e, Bubble plot showing the differentially enriched pathway in CD versus HC based on faecal metabolomics. f, The concentration of AMP and IMP in the faeces samples of patients with CD and HC. Statistical significances were determined by a two-tailed t test. g, Heatmap of the Spearman’s correlation between the concentrations of AMP/IMP and the keystone species (n = 102). h,i, Concentration of AMP (h) and IMP (i) in the C. sphaerospermum supernatant cultured at 0 h and 72 h (n = 3 biological replicates per group). e, Two-tailed Fisher’s exact test, adjusted with FDR. f,h,i, Unpaired, two-tailed Student’s t-test.
Extended Data Fig. 6 Phenotypic profiling of the C. sphaerospermum-administered mice or AMP-supplied mice versus the control mice post DSS treatment.
a, Representative pictures showing the biogeographic localization of C. sphaerospermum in the intestinal mucosa with a crypt niche tropism. Similar results were observed across 3 independent mice in the experiment. Sections were stained with DAPI (blue), and CY3-labelled C. sphaerospermum 18S probe (red). FISH, fluorescence in situ hybridization; DAPI, 4′,6-diamidino-2-phenylindole; CY3, Sulfo-Cyanine3. b, C. sphaerospermum DNA content in the faeces of the mice administered with C. sphaerospermum or PBS control (n = 5 biological replicates per group), as measured by the qPCR. c-f, mRNA levels of pro-inflammatory cytokines (c), chemokines (d), barrier function-related genes (e), and Wnt signalling pathway-related genes (f), in the intestinal tissue from the mice administered with C. sphaerospermum or PBS control (n = 5 biological replicates per group), as measured by transcriptomics sequencing. g, mRNA levels of cytokines in the intestinal tissue from the mice administered with C. sphaerospermum or PBS control (n = 5 biological replicates per group), as measured by qRT-PCR. h, The concentration of AMP and IMP in the serum samples of the mice administered with C. sphaerospermum or PBS control before DSS treatment (n = 5 biological replicates per group). i-k, mRNA levels of pro-inflammatory cytokines (i), barrier function-related genes (j), and Wnt signalling pathway-related genes (k) in the intestinal tissue from the mice administered with AMP or PBS control (n = 5 biological replicates per group), as measured by qRT-PCR. b-k, Unpaired, two-tailed Wilcoxon rank-sum test. Data are For bar plots, data are presented as mean ± S.E.M. For box plots, the centre line represents the median, box limits represent upper and lower quartiles, and whiskers represent minimum and maximum values.
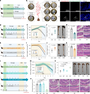
Extended Data Fig. 7 The mouse experiment for assessing the role of AMP produced fungal species in the murine IBD model induced by DSS.
a-e, The mouse experiment for assessing the role of the AMP-producing efficiency of fungal species in the murine IBD model induced by DSS. a, Schematic diagram of the mouse experiment for assessing the role of the AMP-producing efficiency of fungal species in the murine IBD model induced by DSS. The mice were administered with potent AMP-producing fungal species C. sphaerospermum, inefficient AMP-producing fungal species C. tropicalis, or PBS control (n = 5 biological replicates per group). b, Body weight change of the mice administered with C. sphaerospermum, C. tropicalis, or PBS control post DSS treatment (n = 5 biological replicates per group). The shaded area represents S.E.M. c, Colon length measurements and the representative images of the mice administered with C. sphaerospermum, C. tropicalis, or PBS control (n = 5 biological replicates per group). d, Histopathological scores and representative images of colonic sections stained with hematoxylin and eosin from the mice administered with C. sphaerospermum, C. tropicalis, or PBS control (n = 5 biological replicates per group). e, mRNA levels of pro-inflammatory cytokines, barrier function-related genes, and Wnt signalling pathway-related genes in the intestinal tissue from the mice administered with C. sphaerospermum, C. tropicalis, or PBS control (n = 5 biological replicates per group), as measured by qRT-PCR. f-h, Intestinal inflammation in mice administered with A. niger WT, KD strain, OE strain, or PBS control post DSS treatment. f, mRNA levels of Adss and Adsl in A. niger WT, KD strain, OE strain, as measured by qRT-PCR (n = 3 biological replicates per group). g, AMP yields of A. niger WT, KD, and OE strain cultured in AMP-free Yeast Nitrogen Base (YNB) medium for 72 h (n = 3 biological replicates per group). Data is normalized to fungal cell count to account for growth-dependent variability, expressed as AMP (RLU) per 106 cells. h, mRNA levels of pro-inflammatory, barrier function-, and Wnt signalling pathway-related genes in the intestinal tissue from the mice administered with A. niger WT, KD strain, OE strain, or PBS control in the DSS model (n = 5 biological replicates per group), as measured by qRT-PCR. b,g, Two-tailed two-way ANOVA with Tukey’s multiple comparisons. c,d,e,f,h, Two-tailed Kruskal-Wallis test with Dunn’s multiple comparisons. Data are presented as mean ± S.E.M.
Extended Data Fig. 8 The mouse experiment for assessing the role of C. sphaerospermum and its metabolite AMP in the murine IBD model induced by TNBS.
a, Schematic diagram of the mouse experiment for assessing the role of C. sphaerospermum and AMP in the murine IBD model induced by TNBS. The mice were administered with C. sphaerospermum, AMP, or PBS control (n = 5 biological replicates per group). TNBS, 2,4,6-trinitrobenzene sulfonic acid. b, Body weight change of the mice administered with C. sphaerospermum, AMP, or PBS control post TNBS treatment (n = 5 biological replicates per group). The shaded area represents S.E.M. c, Colon length measurements and the representative images of the mice administered with C. sphaerospermum, AMP, or PBS control (n = 5 biological replicates per group). d, Histopathological scores and representative images of colonic sections stained with hematoxylin and eosin from the mice administered with C. sphaerospermum, AMP, or PBS control (n = 5 biological replicates per group). e, Intestinal crypt length measurements of the mice administered with C. sphaerospermum, AMP, or PBS control (n = 5 biological replicates per group). f-h, mRNA levels of pro-inflammatory cytokines (f), barrier function-related genes (g), and Wnt signaling pathway-related genes (h), in the intestinal tissue from the mice administered with C. sphaerospermum, AMP, or PBS control (n = 5 biological replicates per group), as measured by qRT-PCR. Statistical significances were determined by two-tailed Kruskal-Wallis test with Dunn’s multiple comparisons. b, Two-tailed two-way ANOVA with Tukey’s multiple comparisons. c-h, Two-tailed Kruskal-Wallis test with Dunn’s multiple comparisons. Data are presented as mean ± S.E.M.
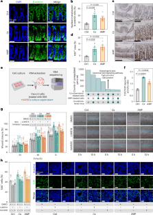
Extended Data Fig. 9 Transcriptomics and spatial transcriptomics on the intestinal tissue of mice.
a, Heatmap of the differentially expressed genes in the intestinal tissues from the mice administered with C. sphaerospermum or PBS control (n = 5 biological replicates per group). b, The proportion of mitochondrial gene expression to the expression of all genes in each spot of the intestinal tissues from the mice administered with C. sphaerospermum, AMP, or PBS control (n = 3 biological replicates), as measured by spatial transcriptomics. c, The Pearson’s correlation between UMI counts and gene features of each spot of the intestinal tissues from the mouse administered with C. sphaerospermum, AMP, or PBS control, as measured by spatial transcriptomics. Unique Molecular Identifier. d, Batch variance ratio of spatial transcriptomics data before and after Harmony correction of each principal component. e, t-distributed Stochastic Neighbor Embedding (t-SNE) visualization of aggregated spatial transcriptomic data of the intestinal tissues from the mouse administered with C. sphaerospermum, AMP, or PBS control, with 12 distinct clusters. f, t-SNE visualization of individual spatial transcriptomic data of the intestinal tissues from the mouse administered with C. sphaerospermum, AMP, or PBS control. g-i, Spatial mapping of individual transcriptomic spots reveals their anatomical distribution within the tissue section from the mouse administered with C. sphaerospermum (h), AMP (i), or PBS control (g). Spots located in the mucosal layer (Clusters 1, 2, 3, 4, 6, and 7) were selected for downstream differential gene expression and pathway enrichment analyses. j,k, The spatial transcriptome data of intestinal tissue of the mouse administered with C. sphaerospermum, AMP, or PBS control (n = 3 biological replicates), showing the expression of the barrier function-associated genes Muc2 (j) and Cdh1 (k). l,m, Immunohistochemical staining of MUC2 (l) and CDH1 (m) of intestinal tissue of the mouse administered with C. sphaerospermum, AMP, or PBS control (n = 5 biological replicates per group). n-q, The spatial transcriptome data of intestinal tissue of the mouse administered with C. sphaerospermum, AMP, or PBS control (n = 3 biological replicates), showing the expression of the Wnt signaling pathway-associated genes Axin2 (n), Tcf7 (o), Tcf7l1 (p), and Ccnd1 (q). Statistical significance was determined by two-tailed Kruskal-Wallis test with Dunn’s multiple comparisons. j-q, Two-tailed Kruskal-Wallis test with Dunn’s multiple comparisons. For bar plots, data are presented as mean ± S.E.M. For box plots, the centre line represents the median, box limits represent upper and lower quartiles, and whiskers represent minimum and maximum values.
Extended Data Fig. 10 mRNA levels of genes in the Caco-2 cells treated with C. sphaerospermum culture supernatant, AMP, or PBS control.
a, Heatmap of the differentially expressed genes of Caco-2 cells treated with C. sphaerospermum culture supernatant, AMP, or PBS control (n = 3 biological replicates per group), as measured by bulk-RNA-seq. b, mRNA levels of barrier function-, and Wnt signaling pathway-related genes in Caco-2 cells treated with C. sphaerospermum culture supernatant, AMP, or PBS control (n = 3 biological replicates per group), as measured by qRT-PCR. Statistical significances were determined by two-tailed one-way ANOVA with Tukey’s multiple comparisons. For bar plots, data are presented as mean ± S.E.M.
Supplementary information
Supplementary Information (download PDF )
Supplementary Figs. 1–4 and Supplementary Tables 1–3.
Supplementary Table 4 (download XLSX )
Table of the relative abundance of fungal ASVs in mucosal and faecal samples.
Supplementary Table 5 (download XLSX )
Table of the relative abundance of bacteria in faecal samples.
Source data
Source Data Fig. 1 (download XLSX )
Statistical Source Data.
Source Data Fig. 2 (download XLSX )
Statistical Source Data.
Source Data Fig. 3 (download XLSX )
Statistical Source Data.
Source Data Fig. 4 (download XLSX )
Statistical Source Data.
Source Data Fig. 5 (download XLSX )
Statistical Source Data.
Source Data Fig. 6 (download XLSX )
Statistical Source Data.
Source Data Fig. 7 (download XLSX )
Statistical Source Data.
Source Data Extended Data Fig. 1 (download XLSX )
Statistical Source Data.
Source Data Extended Data Fig. 2 (download XLSX )
Statistical Source Data.
Source Data Extended Data Fig. 3 (download XLSX )
Statistical Source Data.
Source Data Extended Data Fig. 4 (download XLSX )
Statistical Source Data.
Source Data Extended Data Fig. 5 (download XLSX )
Statistical Source Data.
Source Data Extended Data Fig. 6 (download XLSX )
Statistical Source Data.
Source Data Extended Data Fig. 7 (download XLSX )
Statistical Source Data.
Source Data Extended Data Fig. 8 (download XLSX )
Statistical Source Data.
Source Data Extended Data Fig. 9 (download XLSX )
Statistical Source Data.
Source Data Extended Data Fig. 10 (download XLSX )
Statistical Source Data.
Rights and permissions
Springer Nature or its licensor (e.g. a society or other partner) holds exclusive rights to this article under a publishing agreement with the author(s) or other rightsholder(s); author self-archiving of the accepted manuscript version of this article is solely governed by the terms of such publishing agreement and applicable law.
About this article
Cite this article
Huang, Z., Liu, Y., Wu, Y. et al. Gut mucosal mycobiome profiling in Crohn’s disease uncovers an AMP-mediated anti-inflammatory effect of Cladosporium sphaerospermum. Nat Metab 8, 389–409 (2026). https://doi.org/10.1038/s42255-025-01420-9
Received:
Accepted:
Published:
Version of record:
Issue date:
DOI: https://doi.org/10.1038/s42255-025-01420-9


