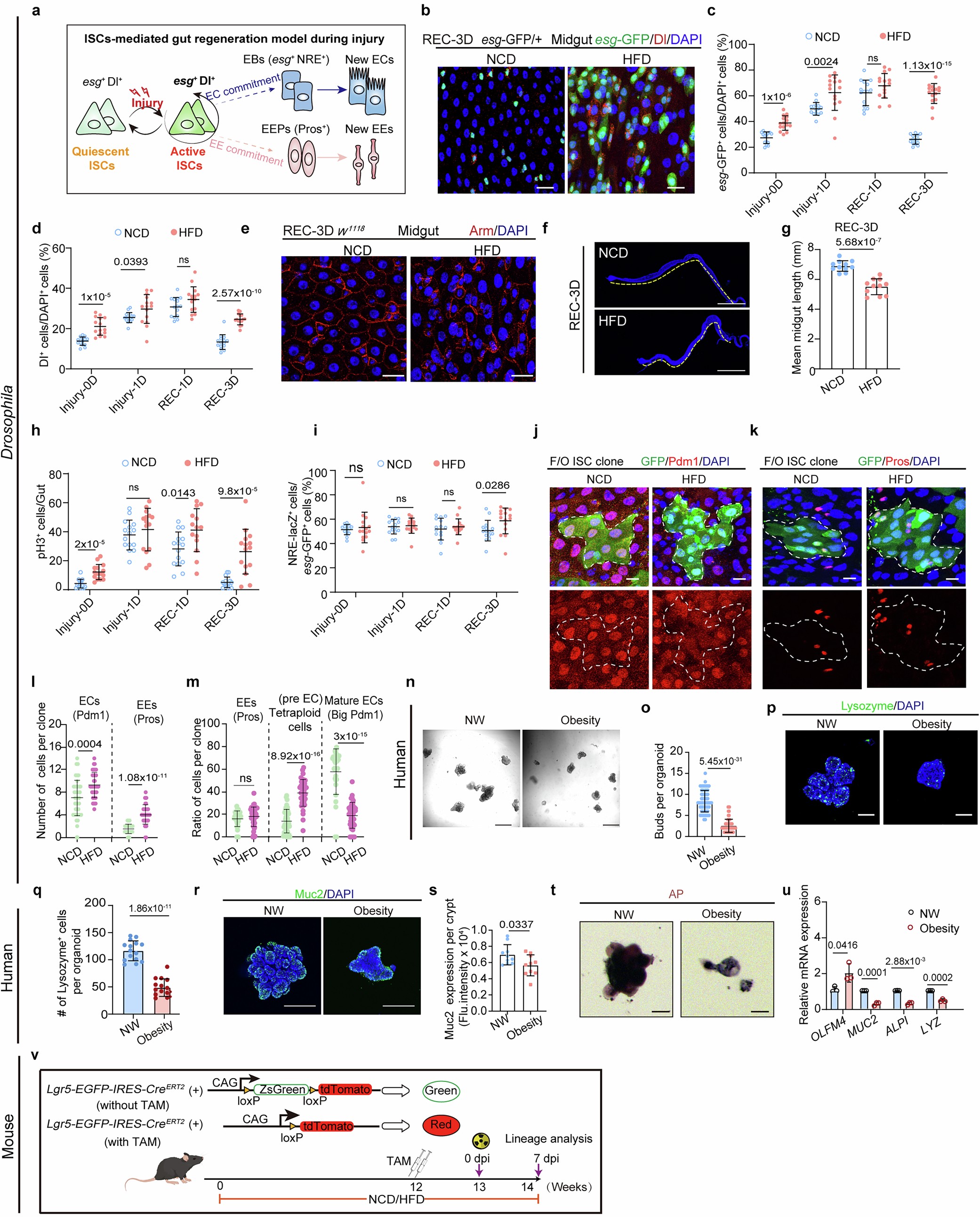
Extended Data Fig. 2: Obesity impairs intestinal epithelial regeneration and ISC differentiation in Drosophila and intestinal organoid.
From: Obesity impairs gut repair via AFABP-mediated iron overload in intestinal stem cells

a, Diagram of Drosophila intestinal stem cell differentiation model. b, Representative images of midguts with esg-GFP (green) and Delta (Dl+) cells (ISCs, red) staining. NCD as control. c, d, Quantification of the ratio of esg-GFP+ cells to DAPI+ cells (c) Dl+ cells to DAPI+ cells (d). n = 15 midguts each group. e, Representative images of midguts with Armadillo (Arm, indicates cell barrier, red) staining. Images are representative of three independent experiments yielding similar results. f, g, DAPI-stained midguts (f) and midgut length quantification (g) n = 11 midguts each group. h, i, pH3+ number per gut (h) and ratio of NRE-lacZ+ cells to esg-GFP+ cells (i). n = 15, 15, 15, 15, 15, 14, 15,15 midguts in (h), n = 15 midguts in (i). j, Representative F/O clone images showing GFP-marked (green) and Pdm1 (red, labeling preECs and mature ECs). F/O: Flip-out lineage-tracing. k, Representative F/O clone images showing GFP-marked clones (green) and Pros (red, labeling EEs). l, m, left: Quantification of cell counts (Pdm1+ ECs; Pros+ EEs) within each clone (l). Right: Percentage of specific cell types relative to total clone cells (DAPI+) (m) n = 40 clones from 20 flies each group. n, o, Representative images (n) and quantification (o) of the buds from humans with obesity and normal weight (NW) n = 64 organoids. p, q, Representative images (p) and quantification number (q) of Lysozyme (green) staining from human jejunum organoids. n = 15 organoids. r, s, Representative immunofluorescence (r) images and quantification (s) of human jejunum organoids with Mucin2 (Muc2) staining. n = 10 organoids. t, Representative images of human jejunum organoids with Alkaline Phosphatase (AP) staining. u, mRNA expression of human jejunum organoids. n = 3 independent experiments. v, Schematic representation of the lineage tracing model using Lgr5-EGFP-IRES-CreERT2 mice crossed with CAGZsGreen reporter mice. Created by Figdraw (www.figdraw.com). Scale bars represent 10 μm (j, k)20 μm (b, e) 1 mm (f), 500 μm (n), and 200 μm (p, r, t). Error bars indicate mean +/- SDs, ns signifies p > 0.05. Unpaired two-tailed Student’s t-tests was used. Experiments were performed three times. NCD as control Additional data are provided in Tables S4 and S6.