Abstract
Obesity impairs the function of multiple organs, but its effect on gut regeneration remains poorly defined. Here, we show that adipocyte fatty acid-binding protein (AFABP), an adipokine involved in fatty acid transport, impedes intestinal repair by disrupting iron homeostasis in intestinal stem cells (ISCs). Mechanistically, elevated AFABP secretion in obesity binds to plasma transferrin, leading to iron accumulation in ISCs. This accumulation disrupts peroxisome-mediated ISC differentiation, which is essential for intestinal repair following injury. Notably, AFABP overexpression in adipocytes of lean mice impedes ISC differentiation and gut repair. Conversely, AFABP depletion or the administration of AFABP inhibitors, iron chelators or peroxisome activators effectively mitigates colitis in obese animals. Overall, our findings reveal a mechanistic link between obesity and intestinal repair, and identify the adipose–gut axis as a therapeutic target for obesity-associated intestinal disorders.
This is a preview of subscription content, access via your institution
Access options
Access Nature and 54 other Nature Portfolio journals
Get Nature+, our best-value online-access subscription
$32.99 / 30 days
cancel any time
Subscribe to this journal
Receive 12 digital issues and online access to articles
$119.00 per year
only $9.92 per issue
Buy this article
- Purchase on SpringerLink
- Instant access to the full article PDF.
USD 39.95
Prices may be subject to local taxes which are calculated during checkout








Similar content being viewed by others
Data availability
RNA-seq data have been deposited in the Sequence Read Archive BioProject under accession number PRJNA1141152 and the results are provided in Supplementary Tables 1 and 3. Mass spectrometry proteomics data have been deposited in the Integrated Proteome Resources (iProX) under accession number IPX0009375000, and the results are provided in Supplementary Table 5. Mendelian randomization data using the UK Biobank cohort are available from the online GWAS Catalog and the accession codes are provided in Supplementary Table 8. The datasets generated and/or analysed during this study are available without restrictions from the corresponding author. The full, unedited gel images from the western blot experiment are now available for public review on the Mendeley Data platform via https://data.mendeley.com/datasets/5zkmndssff/2/. Source data are provided with this paper.
References
Huang, Z., Huang, L., Waters, M. J. & Chen, C. Insulin and growth hormone balance: implications for obesity. Trends Endocrinol. Metab. 31, 642–654 (2020).
Shaikh, S. R., Beck, M. A., Alwarawrah, Y. & MacIver, N. J. Emerging mechanisms of obesity-associated immune dysfunction. Nat. Rev. Endocrinol. 20, 136–148 (2024).
Bluher, M. Obesity: global epidemiology and pathogenesis. Nat. Rev. Endocrinol. 15, 288–298 (2019).
Johnson, A. M. et al. Prevalence and impact of obesity on disease-specific outcomes in a population-based cohort of patients with ulcerative colitis. J. Crohns Colitis 15, 1816–1823 (2021).
Khaloian, S. et al. Mitochondrial impairment drives intestinal stem cell transition into dysfunctional Paneth cells predicting Crohn’s disease recurrence. Gut 69, 1939–1951 (2020).
Mana, M. D. et al. High-fat diet-activated fatty acid oxidation mediates intestinal stemness and tumorigenicity. Cell Rep. 35, 109212 (2021).
Wang, Y. et al. Long-term culture captures injury-repair cycles of colonic stem cells. Cell 179, 1144–1159 (2019).
Barker, N. et al. Identification of stem cells in small intestine and colon by marker gene Lgr5. Nature 449, 1003–1007 (2007).
Ayyaz, A. et al. Single-cell transcriptomes of the regenerating intestine reveal a revival stem cell. Nature 569, 121–125 (2019).
Sato, T. et al. Paneth cells constitute the niche for Lgr5 stem cells in intestinal crypts. Nature 469, 415–418 (2011).
McCarthy, N. et al. Distinct mesenchymal cell populations generate the essential intestinal BMP signaling gradient. Cell Stem Cell 26, 391–402 (2020).
Horvay, K. & Abud, H. E. Regulation of intestinal stem cells by Wnt and Notch signalling. Adv. Exp. Med. Biol. 786, 175–186 (2013).
Basak, O. et al. Induced quiescence of Lgr5+ stem cells in intestinal organoids enables differentiation of hormone-producing enteroendocrine cells. Cell Stem Cell 20, 177–190 (2017).
McCauley, H. A. et al. TGFβ signaling inhibits goblet cell differentiation via SPDEF in conjunctival epithelium. Development 141, 4628–4639 (2014).
Lee, G. et al. Phosphoinositide 3-kinase signaling mediates beta-catenin activation in intestinal epithelial stem and progenitor cells in colitis. Gastroenterology 139, 869–881 (2010).
Wei, W. et al. Psychological stress-induced microbial metabolite indole-3-acetate disrupts intestinal cell lineage commitment. Cell Metab. 36, 466–483 (2024).
Chen, L. et al. Hepatic cytochrome P450 8B1 and cholic acid potentiate intestinal epithelial injury in colitis by suppressing intestinal stem cell renewal. Cell Stem Cell 29, 1366–1381 (2022).
Tsuji, T. & Tseng, Y. H. Adipose tissue-derived lipokines in metabolism. Curr. Opin. Genet Dev. 81, 102089 (2023).
Gilani, A., Stoll, L., Homan, E. A. & Lo, J. C. Adipose signals regulating distal organ health and disease. Diabetes 73, 169–177 (2024).
Polkinghorne, M. D., West, H. W. & Antoniades, C. Adipose tissue in cardiovascular disease: from basic science to clinical translation. Annu. Rev. Physiol. 86, 175–198 (2024).
Rowan, C. R., McManus, J., Boland, K. & O’Toole, A. Visceral adiposity and inflammatory bowel disease. Int. J. Colorectal Dis. 36, 2305–2319 (2021).
Gu, P. et al. Visceral adipose tissue volumetrics inform odds of treatment response and risk of subsequent surgery in IBD patients starting antitumor necrosis factor therapy. Inflamm. Bowel Dis. 28, 657–666 (2022).
Du, G. et al. Peroxisome elevation induces stem cell differentiation and intestinal epithelial repair. Dev. Cell 53, 169–184 (2020).
Jasper, H. Intestinal stem cell aging: origins and interventions. Annu. Rev. Physiol. 82, 203–226 (2020).
Ohlstein, B. & Spradling, A. The adult Drosophila posterior midgut is maintained by pluripotent stem cells. Nature 439, 470–474 (2006).
Kitamoto, T. Conditional modification of behavior in Drosophila by targeted expression of a temperature-sensitive shibire allele in defined neurons. J. Neurobiol. 47, 81–92 (2001).
Beck, R., Rawet, M., Wieland, F. T. & Cassel, D. The COPI system: molecular mechanisms and function. FEBS Lett. 583, 2701–2709 (2009).
Takata, K., Yoshida, H., Yamaguchi, M. & Sakaguchi, K. Drosophila damaged DNA-binding protein 1 is an essential factor for development. Genetics 168, 855–865 (2004).
Lee, G. & Park, J. H. Hemolymph sugar homeostasis and starvation-induced hyperactivity affected by genetic manipulations of the adipokinetic hormone-encoding gene in Drosophila melanogaster. Genetics 167, 311–323 (2004).
Jeffery, E. et al. Characterization of Cre recombinase models for the study of adipose tissue. Adipocyte 3, 206–211 (2014).
Floresta, G. et al. Adipocyte fatty acid binding protein 4 (FABP4) inhibitors. A comprehensive systematic review. Eur. J. Med. Chem. 138, 854–873 (2017).
Stein, J., Hartmann, F. & Dignass, A. U. Diagnosis and management of iron deficiency anemia in patients with IBD. Nat. Rev. Gastroenterol. Hepatol. 7, 599–610 (2010).
Xiao, G., Liu, Z. H., Zhao, M., Wang, H. L. & Zhou, B. Transferrin 1 functions in iron trafficking and genetically interacts with ferritin in Drosophila melanogaster. Cell Rep. 26, 748–758 (2019).
Zhao, J. et al. Differentiation of intestinal stem cells toward goblet cells under systemic iron overload stress are associated with inhibition of Notch signaling pathway and ferroptosis. Redox Biol. 72, 103160 (2024).
Sato, T. et al. Single Lgr5 stem cells build crypt-villus structures in vitro without a mesenchymal niche. Nature 459, 262–265 (2009).
Bonomo Lde, F., Silva, M., Oliveira Rde, P., Silva, M. E. & Pedrosa, M. L. Iron overload potentiates diet-induced hypercholesterolemia and reduces liver PPAR-alpha expression in hamsters. J. Biochem Mol. Toxicol. 26, 224–229 (2012).
Guo, X. et al. Very long-chain fatty acids control peroxisome dynamics via a feedback loop in intestinal stem cells during gut regeneration. Dev. Cell https://doi.org/10.1016/j.devcel.2024.06.020 (2024).
Jain, A. et al. Impact of obesity on disease activity and patient-reported outcomes measurement information system (PROMIS) in inflammatory bowel diseases. Am. J. Gastroenterol. 114, 630–639 (2019).
Hotamisligil, G. S. et al. Uncoupling of obesity from insulin resistance through a targeted mutation in aP2, the adipocyte fatty acid binding protein. Science 274, 1377–1379 (1996).
Yang, J. et al. FABP4 in macrophages facilitates obesity-associated pancreatic cancer progression via the NLRP3/IL-1β axis. Cancer Lett. 575, 216403 (2023).
Nieman, K. M. et al. Adipocytes promote ovarian cancer metastasis and provide energy for rapid tumor growth. Nat. Med. 17, 1498–1503 (2011).
Nimptsch, K. et al. Prospective and Mendelian randomization analyses on the association of circulating fatty acid binding protein 4 (FABP-4) and risk of colorectal cancer. BMC Med. 21, 391 (2023).
Prentice, K. J. et al. A hormone complex of FABP4 and nucleoside kinases regulates islet function. Nature 600, 720–726 (2021).
Simcox, J. A. & McClain, D. A. Iron and diabetes risk. Cell Metab. 17, 329–341 (2013).
Evstatiev, R. & Gasche, C. Iron sensing and signalling. Gut 61, 933–952 (2012).
Kao, Y. R. et al. An iron rheostat controls hematopoietic stem cell fate. Cell Stem Cell 31, 378–397 (2024).
Werner, T. et al. Depletion of luminal iron alters the gut microbiota and prevents Crohn’s disease-like ileitis. Gut 60, 325–333 (2011).
Di Cara, F., Sheshachalam, A., Braverman, N. E., Rachubinski, R. A. & Simmonds, A. J. Peroxisome-mediated metabolism is required for immune response to microbial infection. Immunity 48, 832–833 (2018).
Li, S. et al. Acetyl-CoA-carboxylase 1-mediated de novo fatty acid synthesis sustains Lgr5+ intestinal stem cell function. Nat. Commun. 13, 3998 (2022).
Hong, J., Stubbins, R. E., Smith, R. R., Harvey, A. E. & Nunez, N. P. Differential susceptibility to obesity between male, female and ovariectomized female mice. Nutr. J. 8, 11 (2009).
Hudry, B., Khadayate, S. & Miguel-Aliaga, I. The sexual identity of adult intestinal stem cells controls organ size and plasticity. Nature 530, 344–348 (2016).
Karnieli, O. et al. A consensus introduction to serum replacements and serum-free media for cellular therapies. Cytotherapy 19, 155–169 (2017).
Wirtz, S. et al. Chemically induced mouse models of acute and chronic intestinal inflammation. Nat. Protoc. 12, 1295–1309 (2017).
Otsuka, M. et al. Distinct effects of p38alpha deletion in myeloid lineage and gut epithelia in mouse models of inflammatory bowel disease. Gastroenterology 138, 1255–1265, 1265 e1251-1259 (2010).
Kim, J. J., Shajib, M. S., Manocha, M. M. & Khan, W. I. Investigating intestinal inflammation in DSS-induced model of IBD. J. Vis. Exp. https://doi.org/10.3791/3678 (2012).
Li, H., Qi, Y. & Jasper, H. Preventing age-related decline of gut compartmentalization limits microbiota dysbiosis and extends lifespan. Cell Host Microbe 19, 240–253 (2016).
Cognigni, P., Bailey, A. P. & Miguel-Aliaga, I. Enteric neurons and systemic signals couple nutritional and reproductive status with intestinal homeostasis. Cell Metab. 13, 92–104 (2011).
Rera, M. et al. Modulation of longevity and tissue homeostasis by the Drosophila PGC-1 homolog. Cell Metab. 14, 623–634 (2011).
Gosriwatana, I. et al. Quantification of non-transferrin-bound iron in the presence of unsaturated transferrin. Anal. Biochem 273, 212–220 (1999).
Tamamouna, V. et al. Remodelling of oxygen-transporting tracheoles drives intestinal regeneration and tumorigenesis in Drosophila. Nat. Cell Biol. 23, 497–510 (2021).
Acknowledgements
We thank BDSC, VDRC and Tsinghua Fly Center for fly strains and DSHB for antibodies. This work was supported by the National Key R&D Program of China (2020YFA0803602), the National Natural Science Foundation of China (32470879 and 92157109, to Haiyang Chen), Sichuan Science and Technology Program: Sichuan Provincial Natural Science Foundation (grant nos. 2025ZNSFSC0720, to Haiyang Chen; 2024NSFSC1695, to Q.W.), Noncommunicable Chronic Diseases-National Science and Technology Major Project (2023ZD0506800, to Haiyang Chen), the 1·3·5 project for disciplines of excellence, West China Hospital, Sichuan University (ZYYC20024, to Haiyang Chen), Natural Science Foundation of Sichuan Province (grant no. 2023NSFSC0664, China, to Y.C.), the 1·3·5 projects for Artificial Intelligence, West China Hospital, Sichuan University (ZYAI24024, to Y.C.), China Postdoctoral Science Foundation (2023TQ0225, to Q.W.) and Postdoctoral Fellowship Program of China Postdoctoral Science Foundation (GZC20231818, to Q.W.). We sincerely appreciate the assistance of L. Chai, Y. Li and X. Xu from the Core Facilities at West China Hospital, Sichuan University. The funders had no role in study design, data collection and analysis, decision to publish or preparation of the manuscript.
Author information
Authors and Affiliations
Contributions
Conceptualization: Haiyang Chen and Z.L.; Methodology: Z.L., Y.Y., Y.C, F.F., Y.D., J. Yan, X.F. and R.Z.; Investigation: Z.L., J. Yan, Y.Y., Q.W., X.G. and R.Z.; Visualization: Z.L., Y.Y., X.G. and J. Yan; Writing—original draft: Z.L., Q.W., J. Yan, Y.Y. and Haiyang Chen.; Writing—review and editing: L.Z., Q.W., Y.Y., J. Yan, F.F., X.F., Y.C., Haiou Chen, X.L., J. Ye and Haiyang Chen; Funding acquisition: Haiyang Chen; Resources: Haiyang Chen and Y.C.; Supervision: Haiyang Chen.
Corresponding author
Ethics declarations
Competing interests
The authors declare no competing interests.
Peer review
Peer review information
Nature Metabolism thanks the anonymous reviewers for their contribution to the peer review of this work. Primary Handling Editor: Jean Nakhle, in collaboration with the Nature Metabolism team.
Additional information
Publisher’s note Springer Nature remains neutral with regard to jurisdictional claims in published maps and institutional affiliations.
Extended data
Extended Data Fig. 1 Obesity impairs intestinal epithelial regeneration and ISC differentiation in mice.
a, Mendelian randomization forest plot showing causal associations between adiposity-related traits and impaired intestinal repair. Hazard ratios (HR) and 95 % confidence intervals (CI) were estimated using inverse-variance weighted meta-analysis of SNP-specific Wald ratios. The solid squares represent point estimates. Horizontal lines indicate 95 % CIs. A HR > 1 implies increased risk of poor repair. BMI and waistline showed significant positive causal effects (CI excludes 1), whereas age and sex exhibited no significant association. b, Monitoring the body weight changes in wild-type mice administered a high-fat diet [HFD (Obesity)] (n = 10 mice) versus a normal chow diet [control, NCD (NW)] (n = 10 mice) over 12 weeks. c-e, Fat pad weight of NW and Obesity group over 12 weeks (n = 10 mice for each group). f, Photographic images and Hematoxylin/Eosin (H&E) staining of fat pads obtained from NW and Obesity group over 12 weeks. g, h, Colon length (g) and Histology score (h) from obese mice and normal-weight mice before dextran sulfate sodiume (DSS). n = 5 mice for each group. i, Body weight changes of ob/+ (control) and leptin-deficient mice (ob/ob) fed on NCD over 12 weeks (n = 10 mice for each group). j, H&E staining of ileum from ob/+ and ob/ob mice before 12 Gy X-irradiation (0 dpi). Days Post Irradiation (dpi) (n = 3 mice/group). 0 dpi: Baseline before radiation exposure, used as a reference. Images are representative of three independent experiments yielding similar results. k, l, Histology staining (k) and numbers of intact crypts (n = 20 fields of view from 5 mice) (l) of the colon from 7 dpi ob/+ and ob/ob mice were shown. 7 dpi: Advanced repair phase with inflammation subsided and near-complete tissue regeneration. Nuclei stained with DAPI are shown in blue. Scale bars represent 100 μm (f and j-k). mean +/- SDs, except indicate mean +/- SEMs (b and i). Significance: ns (not statistically significant) signifies p > 0.05. Unpaired two-tailed Student’s t-tests for (b-e, l). Experiments were performed three times. one-way ANOVA with Dunnett multiple comparison test for others.
Extended Data Fig. 2 Obesity impairs intestinal epithelial regeneration and ISC differentiation in Drosophila and intestinal organoid.
a, Diagram of Drosophila intestinal stem cell differentiation model. b, Representative images of midguts with esg-GFP (green) and Delta (Dl+) cells (ISCs, red) staining. NCD as control. c, d, Quantification of the ratio of esg-GFP+ cells to DAPI+ cells (c) Dl+ cells to DAPI+ cells (d). n = 15 midguts each group. e, Representative images of midguts with Armadillo (Arm, indicates cell barrier, red) staining. Images are representative of three independent experiments yielding similar results. f, g, DAPI-stained midguts (f) and midgut length quantification (g) n = 11 midguts each group. h, i, pH3+ number per gut (h) and ratio of NRE-lacZ+ cells to esg-GFP+ cells (i). n = 15, 15, 15, 15, 15, 14, 15,15 midguts in (h), n = 15 midguts in (i). j, Representative F/O clone images showing GFP-marked (green) and Pdm1 (red, labeling preECs and mature ECs). F/O: Flip-out lineage-tracing. k, Representative F/O clone images showing GFP-marked clones (green) and Pros (red, labeling EEs). l, m, left: Quantification of cell counts (Pdm1+ ECs; Pros+ EEs) within each clone (l). Right: Percentage of specific cell types relative to total clone cells (DAPI+) (m) n = 40 clones from 20 flies each group. n, o, Representative images (n) and quantification (o) of the buds from humans with obesity and normal weight (NW) n = 64 organoids. p, q, Representative images (p) and quantification number (q) of Lysozyme (green) staining from human jejunum organoids. n = 15 organoids. r, s, Representative immunofluorescence (r) images and quantification (s) of human jejunum organoids with Mucin2 (Muc2) staining. n = 10 organoids. t, Representative images of human jejunum organoids with Alkaline Phosphatase (AP) staining. u, mRNA expression of human jejunum organoids. n = 3 independent experiments. v, Schematic representation of the lineage tracing model using Lgr5-EGFP-IRES-CreERT2 mice crossed with CAGZsGreen reporter mice. Created by Figdraw (www.figdraw.com). Scale bars represent 10 μm (j, k)20 μm (b, e) 1 mm (f), 500 μm (n), and 200 μm (p, r, t). Error bars indicate mean +/- SDs, ns signifies p > 0.05. Unpaired two-tailed Student’s t-tests was used. Experiments were performed three times. NCD as control Additional data are provided in Tables S4 and S6.
Extended Data Fig. 3 AFABP underlies the obesity-induced hindrance of intestinal epithelial regeneration.
a-d, Quantification of the ratio of esg-GFP+ cells to DAPI+ cells (a), Dl+ cells to DAPI+ cells (b), the number of pH3+ cells per gut (c), and NRE-lacZ+ cells to esg-GFP+ cells (d). n = 15 midguts each group (c). LUCRNAi as control. e-g, Quantification of the ratio of esg-GFP+ cells to DAPI+ cells (e), Dl+ cells to DAPI+ cells (f), and NRE-lacZ+ cells to esg-GFP+ cells (g) n = 15 midguts each group. LUCRNAi as control. h, mRNA expression of EC maturation-associated genes. n = 3 independent experiments. i-l, Quantification of the ratio of NRE+ cells to esg-GFP+ cells (i), esg-GFP+ cells to DAPI+ cells (j), Dl+ cells to DAPI+ cells (k), and the number of pH3+ cells per gut (l) n = 15 midguts each group. LUCRNAi + NCD as control. m, Relative mRNA expression of COPI genes. n = 3 independent experiments. LUCRNAi as control. n, A volcano plot illustrating the differential expression of genes from mesenteric adipose tissue of obesity and NW mice. o, A bar chart depicting upregulated genes with red bars and downregulated genes with green bars of obesity and NW mice. p, Relative mRNA expression of dFabp genes. n = 3 independent experiments. LUCRNAi as control. q-t, Quantification of the ratio of esg-GFP+ cells to DAPI+ cells (q), Dl+ cells to DAPI+ cells (r), NRE-lacZ+ cells to esg-GFP+ cells (s) (n = 11-15 midguts each group) and the number of pH3+ cells per gut (n = 15 midguts) (t). u, The AlphaFold structural prediction for both the fruit fly dFABP protein and its human counterpart, AFABP. Error bars indicate mean +/- SDs, ns (not statistically significant) signifies p > 0.05. LUCRNAi as control. Experiments were performed three times. One-way ANOVA with Dunnett multiple comparison test for (a-l, p). Unpaired two-tailed Student’s t-tests for (m, q-t). Additional data are provided in Tables S1, S,4 and S6.
Extended Data Fig. 4 AFABP overexpression in adipocytes impedes ISC differentiation and intestinal epithelial regeneration.
a, b, Number of pH3+ cells per gut (a) and ratio of Dl+ cells to DAPI+ cells (b). n = 15 midguts/group. LUCOE as control. c-e, Ratio of esg-GFP+ cells to DAPI+ cells (c), Dl+ cells to DAPI+ cells (d), and NRE-lacZ+ cells to esg-GFP+ cells (e). n = 15,18 midguts/group. LUCOE as control. f, g, Relative mRNA expression of dFabp and hAFABP driven with Cgts (f) and Cg-LexA (g). n = 3 independent experiments. h, Representative image of excretion. LUCOE or mRFPOE as control and images are representative of three independent experiments yielding similar results. i, Images of Smurf flies: non-Smurf (dye in gut) vs Smurf+ (dye throughout body). Three independent experiments were performed. j, k, Bromophenol blue-stained Drosophila midgut (j) and ratio of homeostasis state (n = 6, 5 independent experiments) (k). l-o, Survival rate of flies with indicated genotypes under 5 μg/ml BLM treatment. n = 3 independent experiments and represent median survival and 95% confidence interval. p-r, Representative images (p) and survival rate, n = 3 independent experiments (q) and buds’ number (n = 40 organoids/group) (r) of human organoids treated with PBS or hAFABP, Representative images and Muc2 staining quantification (n = 10 organoids each group). t, u, Representative images of human organoids with lysozyme (green)(t) and AP staining (u). v, Number of Lysozyme+ cells/organoid (n = 15 organoids). w, mRNA expression of indicated genes from human organoid. n = 3 independent experiments. x-y, Relative mRNA expression of AFABP (x, n = 3 independent experiments) and representative images of colon H&E staining from AAV-eGFP (eGFPAOE) or AAV-AFABP (AFABPAOE) mice (y). z, Histology score from eGFPAOE and AFABPAOE mice REC-2D (n = 5 mice each group). Scale bars represent 500 mm (h-j, p), 200 mm (s, t, u), and 100 μm (y). Error bars indicate mean +/-SDs. Survival curves were analyzed using the log-rank (Mantel-Cox) test and represent median survival and 95% confidence interval, ns signifies p > 0.05. Unpaired two-tailed Student’s t-tests for (c, d, e, f, g, k, q, r, s, v, w, x, z). n = 3 independent experiments. One-way ANOVA with Dunnett multiple comparison test for others.
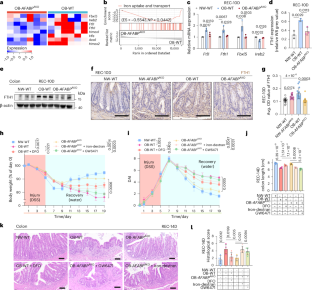
Extended Data Fig. 5 AFABP depletion in adipocytes improves intestinal epithelial regeneration in obese animals.
a, Survival rate of female flies without BLM of indicated genotypes under NCD treatment. Three independent experiments were conducted. n = 100 flies. LUCRNAi as control. b, Survival rate of female flies with 5 μg/ml BLM of indicated genotypes under HFD or NCD treatment. n = x independent experiments. Three independent experiments were conducted. n = 83, 87, 66, 80 flies. LUCRNAi as control. c-e, Ratio of Smurf (+) files (n = 5, 6 independent experiments) (c), the ratio of homeostasis state (n = 5, 5 independent experiments) (d), and deposits (n = 10, 12 fields of view) (e). f-i, Mean midgut length (n = 16, 18 midguts for each group) (f), the ratio of Smurf (+) files (n = 5, 6 independent experiments) (g), deposits (n = 18,12 fields of view) (h), and ratio of homeostasis state (n = 5, 5 independent experiments) (i). j-l, Ratio of NRE-lacZ+ cells to esg-GFP+ cells (j), esg-GFP+ cells to DAPI+ cells (k), and Dl+ cells to DAPI+ cells (l) (n = 12 midguts each group). m, Results of the ELISA for AFABP in serum (n = 6 mice each group). n, the mRNA expression of AFABP in adipose (n = 4 mice each group). o, p Representative images (o) and survival rate (p) (n = 3 independent experiments) of jejunum organoids from mice. q, Quantification of the buds per organoid from Normal weight AFABPfl/fl mice (NW-WT), obese AFABPfl/fl mice (OB-WT), and obese AFABPAKO mice (OB-AFABPAKO) (n = 39 organoids each group). r, Representative images of jejunum organoids with Lysozyme (upper, green) and AP staining (lower) from mice. s, Quantification of the Lysozyme+ cells per organoid (n = 15 organoids each group). t, mRNA expression of indicated genes from jejunum organoids from mice. n = 3 independent experiments. Scale bars represent 200 μm (o, r). Error bars indicate mean +/- SDs. Survival curves were analyzed using the log-rank (Mantel-Cox) test. P-values were calculated as indicators of statistical significance, ns signifies p > 0.05. One-way ANOVA with Dunnett multiple comparison test for (j-l, p, q, s, t). Three independent experiments were performed. Unpaired two-tailed t-tests for other results. Additional data are provided in Tables S4 and S6.
Extended Data Fig. 6 AFABP perturbs various signaling pathways associated with the ISC differentiation during intestinal epithelial repair.
a, Heatmap of all gene expression in the different groups. b, KEGG pathway enrichment analysis of differentially expressed genes between the OB-WT and NW-WT groups. c, Heatmap showing the expression levels of Wnt, Notch, TGF-β, and PI3K-AKT target genes in intestinal crypts from NW-WT, OB-AFABPAKO, and OB-WT groups. d, e, Relative mRNA of Wnt signaling pathways (Ctnnb1) (d) or Notch pathways (Notch1) (e). Temporal expression profiles normalized to NW-WT at DSS-0D (set as 1). Comparative analyses were conducted between NW-WT and OB-WT, as well as between Obese mice with OB- AFABPAKO and OB-WT. n = 3 independent experiments. f-i, Western blot representative images (f) and quantification of β-catenin (Wnt signaling) (g, h) and Notch intracellular domain (NICD) (i) dynamics in: NW-WT; OB-WT; OB-AFABPAKO. Temporal expression profiles normalized to NW-WT at DSS-0D (set as 1): NW-WT exhibits oscillatory β-catenin (Wnt) and Notch dynamic balance;OB-AFABPAKO restores the oscillatory pattern. n = 3 independent experiments. j, AP staining showed organoids with hAFABP addition exhibited a reduction in enterocyte differentiation and could be rescued by IWP-2 (an inhibitor of Wnt signaling), with DMSO as control. Three independent experiments were performed. k, Relative mRNA expression of indicated genes in human intestinal organoids of indicated treatment (n = 3 independent experiments). Scale bars represent 200 μm (j). Error bars indicate mean +/- SDs. P-values were calculated as indicators of statistical significance, ns signifies p > 0.05. One-way ANOVA with Dunnett multiple comparison test for (d, e, g, h, i, k). Additional data are provided in Tables S3 and S4.
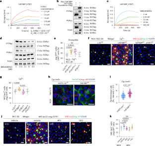
Extended Data Fig. 7 AFABP interacts with Transferrin to hinder ISC differentiation and gut regeneration in Drosophila.
a, A diagram outlining the process of using immunoprecipitation coupled with mass spectrometry (IP-MS) to uncover interaction partners of hAFABP in hemolymph. Created by Figdraw (www.figdraw.com). b, DMFOLD, a DeepMSA2 based protein folding model, indicates a strong binding affinity between hAFABP and hTSF1. c-f, Ratio of Smurf (+) files (c, n = 6, 7 independent experiments), deposits (d, n = 20, 23 fields of view for each group), ratio of homeostasis state (e, n = 6, 6 independent experiments), and midgut length (f, n = 21, 20 midguts respectively) from flies fed NCD of indicated genotypes indicated boosting dTSF1 expression in Drosophila fat bodies enhanced intestinal functions in hAFABP-overexpressing flies (control) after gut injury (REC-3D). Overexpression of dTSF1 lines (dTSF1OE) was used. g-i, Ratio of NRE-lacZ+ cells to esg-GFP+ cells (g, n = 11-12 midguts for each group), esg-GFP+ cells to DAPI+ cells (h, n = 12 midguts for each group), and Dl+ cells to DAPI+ cells (i, n = 12 midguts for each group) from flies with indicated treatments and genotypes. RNAi line against dTSF1 (dTSF1RNAi) was used. LUCRNAi as control. j, Relative mRNA expression of dTsf1 genes from indicated genotypes (LUCRNAi, dTSF1RNAi), n = 3 independent experiments. LUCRNAi as control. k, Relative mRNA expression of dTsf1 genes from indicated genotypes (LUCOE and dTSF1OE), n = 3 independent experiments. l, Ratio of esg-GFP+ cells to DAPI+ cells from HFD-induced obese flies treated with vehicle, BPS, DFO, or FAC. Flies treated with NCD only were used as a control (n = 12, 15, 13, 14, 19 midguts respectively). BPS, DFO (two iron chelators), and FAC (an iron supplement) were used. m, Heatmap depicting varied expression patterns of key genes regulating iron homeostasis from NW-WT, OB-AFABPAKO, and OB-WT groups. n, Atomic Absorption Spectroscopy (AAS) analysis of iron content from colonic crypts of indicated treatments and genotypes mice (n = 4 mice). NW-WT as control. Error bars indicate mean +/- SDs. Significance: ns signifies p > 0.05. Unpaired two-tailed Student’s t-tests for (c-f, j, k), one-way ANOVA with Dunnett multiple comparison test for other results. Three independent experiments were performed.
Extended Data Fig. 8 AFABP interacts with Transferrin to hinder ISC differentiation and gut regeneration in mice.
a, b, Western blot representative images (a) and quantification (b) of FTH1 from human organoid (n = 3 independent experiments). c, Representative images of buds of human jejunum organoids treated with Vehicle (PBS), hAFABP, or hAFABP together with DFO. d, Quantification of buds of human jejunum organoids treated with PBS, hAFABP, or hAFABP together with DFO. n = 40 organoids. e, f, Representative images (e) and quantification (f) of jejunum organoids with Lysozyme from human jejunum organoids. n = 15 organoids. g, Representative images of jejunum organoids with AP staining from human jejunum organoids from 3 independent experiments. h, Relative mRNA expression of indicated genes in human intestinal organoids of indicated treatment (n = 3 independent experiments). i, Quantification of survival rate of human jejunum organoids. n = 3 independent experiments, j, Prussian blue staining of liver and spleen sections revealed elevated iron deposition in NW-AFABPAOE mice compared to NW- eGFPAOE controls. k, l, serum non-transferrin-bound iron (NTBI) levels quantified by colorimetric assay (n = 5 mice for each group) (k). NW-AFABPAOE mice exhibited significantly elevated NTBI versus NW-eGFPAOE, indicating systemic iron overload. Measurement of total iron content shows increased levels in NW-AFABPAOE compared to NW- eGFPAOE (n = 3 mice for each group) (l). Scale bars represent 500 μm (c), 200 μm (e, g), 100 μm (j). Error bars indicate mean +/- SDs. Significance: ns signifies p > 0.05. Unpaired two-tailed Student’s t-tests for (b, k, l), one-way ANOVA with Dunnett multiple comparison test for other results. Additional data are provided in Table S4.
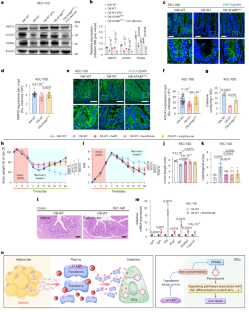
Extended Data Fig. 9 AFABP prevents ISC differentiation following intestinal injury by modulating the iron-PPAR-peroxisome axis in ISCs.
a, Representative image of midguts with esg-GFP (green) and Eip75B-mcherry (red) staining from flies of indicated treatments and genotypes after gut injury (Injury-1D) from 3 independent experiments. b, Quantification of fluorescence intensity of Eip75B-mCherry per esg+ cells from flies with indicated treatments and genotypes after gut injury (Injury-1D) (n = 99 esg+ cells for each group). c, PPI network analysis revealed enriched interactions involving iron transport, peroxisomal biogenesis, Wnt, and Notch pathways, underscoring their notable crosstalk. d, Representative images of midguts with GFP-SKL (green) staining from flies with indicated treatment [NCD + vehicle (water), NCD + FAC, HFD + vehicle, or HFD + DFO] after gut injury (injury-0D and REC-1D) from 3 independent experiments. e, Quantification of the fluorescence intensity of GFP-SKL per esg+ cells in (b) (n = 100 esg+ cells for each group). f, Representative images of midguts with Eip75B-mCherry staining from flies of indicated treatments and genotypes with gut injury (injury-0D and REC-1D) from 3 independent experiments. g, Quantification of the fluorescence intensity of Eip75B-mCherry per esg+ cells in (f) (n = 158, 119, 249, 127 esg+ cells respectively). h, Immunofluorescence and quantification of GFP-SKL staining in midguts from NCD-fed flies of control (n = 135 esg+ cells from 20 Drosophila midguts) and hAFABPOE (n = 143 esg+ cells from 20 Drosophila midguts) after gut injury (REC-1D). i, Immunofluorescence and quantification of Rab7-GFP staining in midguts from NCD-fed flies from control (n = 113 esg+ cells) and hAFABPOE (n = 131 esg+ cells) after gut injury (REC-1D). Results were from 3 independent experiments. Nuclei stained with DAPI are shown in blue. Scale bars represent 20 μm (a, d, h, i) and 10 μm (f). Error bars indicate mean +/- SDs. Unpaired two-tailed Student’s t-tests for (h, i), one-way ANOVA with Dunnett multiple comparison test for other results. Significance: ns signifies p > 0.05. Additional data are provided in Table S6.
Extended Data Fig. 10 Enhanced Peroxisomal Function Promotes Intestinal Regeneration in AFABP-Overexpressing Drosophila.
a, Representative images of midguts with NRE-lacZ (red) and esg-GFP (green) staining from 3 independent experiments. b, Quantification of the ratio of NRE-lacZ+ cells to esg-GFP+ cells (n = 14 midguts for each group). c-g, Quantification of the ratio of esg-GFP+ cells to DAPI+ cells (c and e), Dl+ cells to DAPI+ cells (d and f), and NRE-lacZ+ cells to esg-GFP+ cells (g) (n n=numbers of midguts for each group as indicated in figures). h-m, Quantification of deposits (h and m), the ratio of homeostasis state (i and k), and the ratio of Smurf (+) files (j and l). (h, n = 16, 20 fields of view for each group), (i, n = 6 midguts respectively), (j, n = 5, 7 independent experiments), (k, n = 7, 5, 8, 5 independent experiments), (l, n = 5, 4, 5, 6 independent experiments), (m, n = 25, 14, 17, 14 fields of view for each group). n-p, Quantification of the ratio of esg-GFP+ cells to DAPI+ cells (n), NRE-lacZ+ cells to esg-GFP+ cells (o) and Dl+ cells to DAPI+ cells (p) (n = 20, 26, 23 midguts for each group respectively). NaPB, pioglitazone (two agents that enhance peroxisome proliferation through PEX11 stimulation) were used. q-s, Quantification of midgut length (n = 24, 26, 23 midguts respetively) (q), deposits (n = 20, 22, 21fields of view) (r), and the ratio of Smurf (+) files (n = 6 independent experiments) (s). t, Relative mRNA expression of pex11ab genes from indicated genotypes (n = 3 independent experiments). u, Relative mRNA expression of Eip75b genes from indicated genotypes (n = 3 independent experiments). v, w, Western blot representative images (v) and quantification (w) of PPARα after injury in mice, n = 3 independent experiments. x-aa, Relative mRNA expression of Pparα (x) and its target genes (y–aa) after injury in mice, n = 3 mice. Nuclei stained with DAPI are shown in blue. Scale bars represent 20 μm (a). Error bars indicate mean +/- SDs. Unpaired two-tailed Student’s t-tests for (h-j, t, u), one-way ANOVA with Dunnett multiple comparison test for other results. Significance: ns signifies p > 0.05. Additional data are provided in Tables S4 and S6.
Supplementary information
Supplementary Information (download PDF )
Supplementary Fig. 1.
Supplementary Table 1 (download XLSX )
List of changed genes in adipose RNA-seq and list of gene counts from adipose RNA-seq, normalized by the DESeq2 R package, related to Fig. 2 and Extended Data Fig. 3.
Supplementary Table 2 (download XLSX )
List of 81 genes encoding secretory proteins, related to Fig. 2.
Supplementary Table 3 (download XLSX )
List of changed genes in intestinal crypt RNA-seq and list of gene counts from intestinal crypt RNA-seq, normalized by the DESeq2 R package, related to Figs. 5 and 7 and Extended Data Figs. 6 and 7.
Supplementary Table 4 (download XLSX )
Primers for RT–qPCR, constructs, related to Figs.2, 4, 7 and 8 and Extended Data Figs. 2–8 and 10.
Supplementary Table 5 (download XLSX )
List of hAFABP-interacted proteins, identified by MS from UAS-hAFABP-3xHA fly adipose tissue, related to Extended Data Fig. 7.
Supplementary Table 6 (download XLSX )
Full Drosophila genotypes as they appear in each figure, related to Figs. 1–3 and 6, and Extended Data Figs. 2–5, 7, 9 and 10.
Supplementary Table 7 (download XLSX )
List of medium composition for mouse organoid culture and clinical characteristics of participants.
Supplementary Table 8 (download XLSX )
GWAS accession code, related to Extended Data Fig.1
Source Data for Supplementary Fig. 1 (download XLSX )
Source data of Supplementary Fig. 1.
Source data
Source Data Fig. 1 (download XLSX )
Statistical source data.
Source Data Fig. 2 (download XLSX )
Statistical source data.
Source Data Fig. 3 (download XLSX )
Statistical source data.
Source Data Fig. 4 (download XLSX )
Statistical source data.
Source Data Fig. 5 (download XLSX )
Statistical source data.
Source Data Fig. 6 (download XLSX )
Statistical source data.
Source Data Fig. 7 (download XLSX )
Statistical source data.
Source Data Fig. 8 (download XLSX )
Statistical source data.
Source Data Fig. 2 (download PDF )
Unprocessed western blots.
Source Data Fig. 5 (download PDF )
Unprocessed western blots.
Source Data Fig. 6 (download PDF )
Unprocessed western blots.
Source Data Fig. 7 (download PDF )
Unprocessed western blots.
Source Data Fig. 8 (download PDF )
Unprocessed western blots.
Source Data Extended Data Fig. 1 (download XLSX )
Statistical source data.
Source Data Extended Data Fig. 2 (download XLSX )
Statistical source data.
Source Data Extended Data Fig. 3 (download XLSX )
Statistical source data.
Source Data Extended Data Fig. 4 (download XLSX )
Statistical source data.
Source Data Extended Data Fig. 5 (download XLSX )
Statistical source data.
Source Data Extended Data Fig. 6 (download XLSX )
Statistical source data.
Source Data Extended Data Fig. 7 (download XLSX )
Statistical source data.
Source Data Extended Data Fig. 8 (download XLSX )
Statistical source data.
Source Data Extended Data Fig. 9 (download XLSX )
Statistical source data.
Source Data Extended Data Fig. 10 (download XLSX )
Statistical source data.
Source Data Extended Data Fig. 6 (download PDF )
Unprocessed western blots.
Source Data Extended Data Fig. 8 (download PDF )
Unprocessed western blots.
Source Data Extended Data Fig. 10 (download PDF )
Unprocessed western blots.
Rights and permissions
Springer Nature or its licensor (e.g. a society or other partner) holds exclusive rights to this article under a publishing agreement with the author(s) or other rightsholder(s); author self-archiving of the accepted manuscript version of this article is solely governed by the terms of such publishing agreement and applicable law.
About this article
Cite this article
Liu, Z., Chen, Y., Yan, J. et al. Obesity impairs gut repair via AFABP-mediated iron overload in intestinal stem cells. Nat Metab 8, 74–95 (2026). https://doi.org/10.1038/s42255-025-01425-4
Received:
Accepted:
Published:
Version of record:
Issue date:
DOI: https://doi.org/10.1038/s42255-025-01425-4


