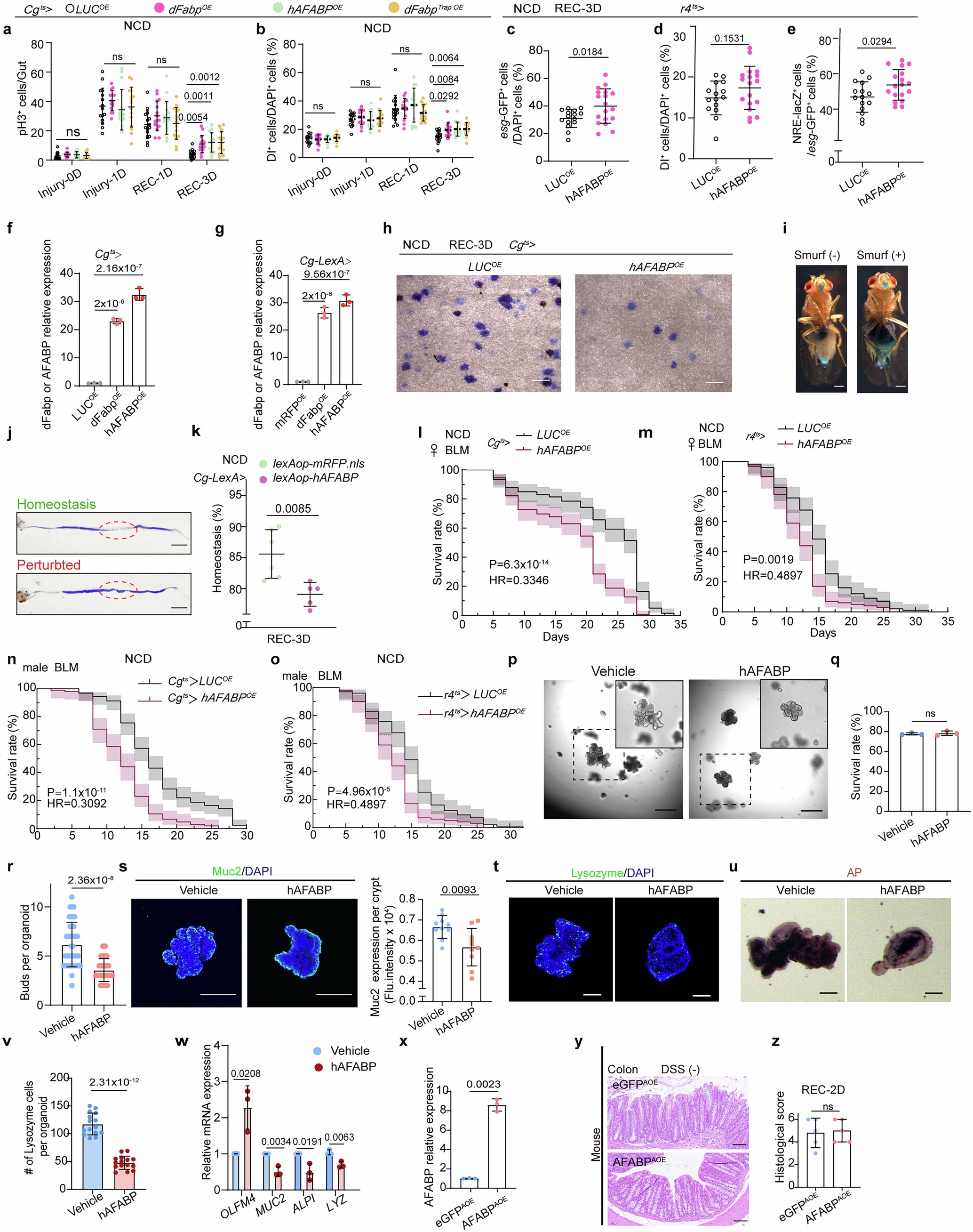
Extended Data Fig. 4: AFABP overexpression in adipocytes impedes ISC differentiation and intestinal epithelial regeneration.
From: Obesity impairs gut repair via AFABP-mediated iron overload in intestinal stem cells

a, b, Number of pH3+ cells per gut (a) and ratio of Dl+ cells to DAPI+ cells (b). n = 15 midguts/group. LUCOE as control. c-e, Ratio of esg-GFP+ cells to DAPI+ cells (c), Dl+ cells to DAPI+ cells (d), and NRE-lacZ+ cells to esg-GFP+ cells (e). n = 15,18 midguts/group. LUCOE as control. f, g, Relative mRNA expression of dFabp and hAFABP driven with Cgts (f) and Cg-LexA (g). n = 3 independent experiments. h, Representative image of excretion. LUCOE or mRFPOE as control and images are representative of three independent experiments yielding similar results. i, Images of Smurf flies: non-Smurf (dye in gut) vs Smurf+ (dye throughout body). Three independent experiments were performed. j, k, Bromophenol blue-stained Drosophila midgut (j) and ratio of homeostasis state (n = 6, 5 independent experiments) (k). l-o, Survival rate of flies with indicated genotypes under 5 μg/ml BLM treatment. n = 3 independent experiments and represent median survival and 95% confidence interval. p-r, Representative images (p) and survival rate, n = 3 independent experiments (q) and buds’ number (n = 40 organoids/group) (r) of human organoids treated with PBS or hAFABP, Representative images and Muc2 staining quantification (n = 10 organoids each group). t, u, Representative images of human organoids with lysozyme (green)(t) and AP staining (u). v, Number of Lysozyme+ cells/organoid (n = 15 organoids). w, mRNA expression of indicated genes from human organoid. n = 3 independent experiments. x-y, Relative mRNA expression of AFABP (x, n = 3 independent experiments) and representative images of colon H&E staining from AAV-eGFP (eGFPAOE) or AAV-AFABP (AFABPAOE) mice (y). z, Histology score from eGFPAOE and AFABPAOE mice REC-2D (n = 5 mice each group). Scale bars represent 500 mm (h-j, p), 200 mm (s, t, u), and 100 μm (y). Error bars indicate mean +/-SDs. Survival curves were analyzed using the log-rank (Mantel-Cox) test and represent median survival and 95% confidence interval, ns signifies p > 0.05. Unpaired two-tailed Student’s t-tests for (c, d, e, f, g, k, q, r, s, v, w, x, z). n = 3 independent experiments. One-way ANOVA with Dunnett multiple comparison test for others.