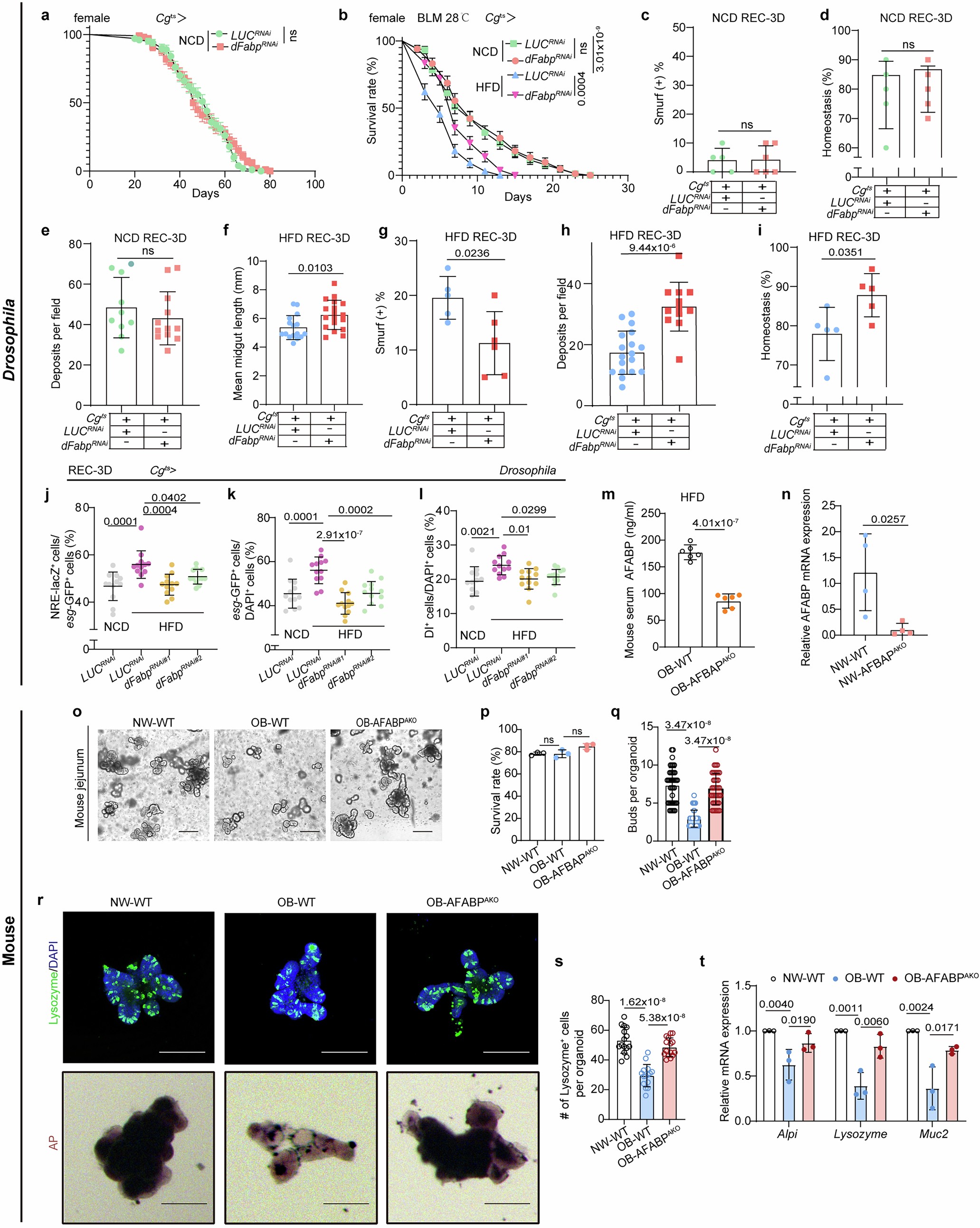
Extended Data Fig. 5: AFABP depletion in adipocytes improves intestinal epithelial regeneration in obese animals.
From: Obesity impairs gut repair via AFABP-mediated iron overload in intestinal stem cells

a, Survival rate of female flies without BLM of indicated genotypes under NCD treatment. Three independent experiments were conducted. n = 100 flies. LUCRNAi as control. b, Survival rate of female flies with 5 μg/ml BLM of indicated genotypes under HFD or NCD treatment. n = x independent experiments. Three independent experiments were conducted. n = 83, 87, 66, 80 flies. LUCRNAi as control. c-e, Ratio of Smurf (+) files (n = 5, 6 independent experiments) (c), the ratio of homeostasis state (n = 5, 5 independent experiments) (d), and deposits (n = 10, 12 fields of view) (e). f-i, Mean midgut length (n = 16, 18 midguts for each group) (f), the ratio of Smurf (+) files (n = 5, 6 independent experiments) (g), deposits (n = 18,12 fields of view) (h), and ratio of homeostasis state (n = 5, 5 independent experiments) (i). j-l, Ratio of NRE-lacZ+ cells to esg-GFP+ cells (j), esg-GFP+ cells to DAPI+ cells (k), and Dl+ cells to DAPI+ cells (l) (n = 12 midguts each group). m, Results of the ELISA for AFABP in serum (n = 6 mice each group). n, the mRNA expression of AFABP in adipose (n = 4 mice each group). o, p Representative images (o) and survival rate (p) (n = 3 independent experiments) of jejunum organoids from mice. q, Quantification of the buds per organoid from Normal weight AFABPfl/fl mice (NW-WT), obese AFABPfl/fl mice (OB-WT), and obese AFABPAKO mice (OB-AFABPAKO) (n = 39 organoids each group). r, Representative images of jejunum organoids with Lysozyme (upper, green) and AP staining (lower) from mice. s, Quantification of the Lysozyme+ cells per organoid (n = 15 organoids each group). t, mRNA expression of indicated genes from jejunum organoids from mice. n = 3 independent experiments. Scale bars represent 200 μm (o, r). Error bars indicate mean +/- SDs. Survival curves were analyzed using the log-rank (Mantel-Cox) test. P-values were calculated as indicators of statistical significance, ns signifies p > 0.05. One-way ANOVA with Dunnett multiple comparison test for (j-l, p, q, s, t). Three independent experiments were performed. Unpaired two-tailed t-tests for other results. Additional data are provided in Tables S4 and S6.