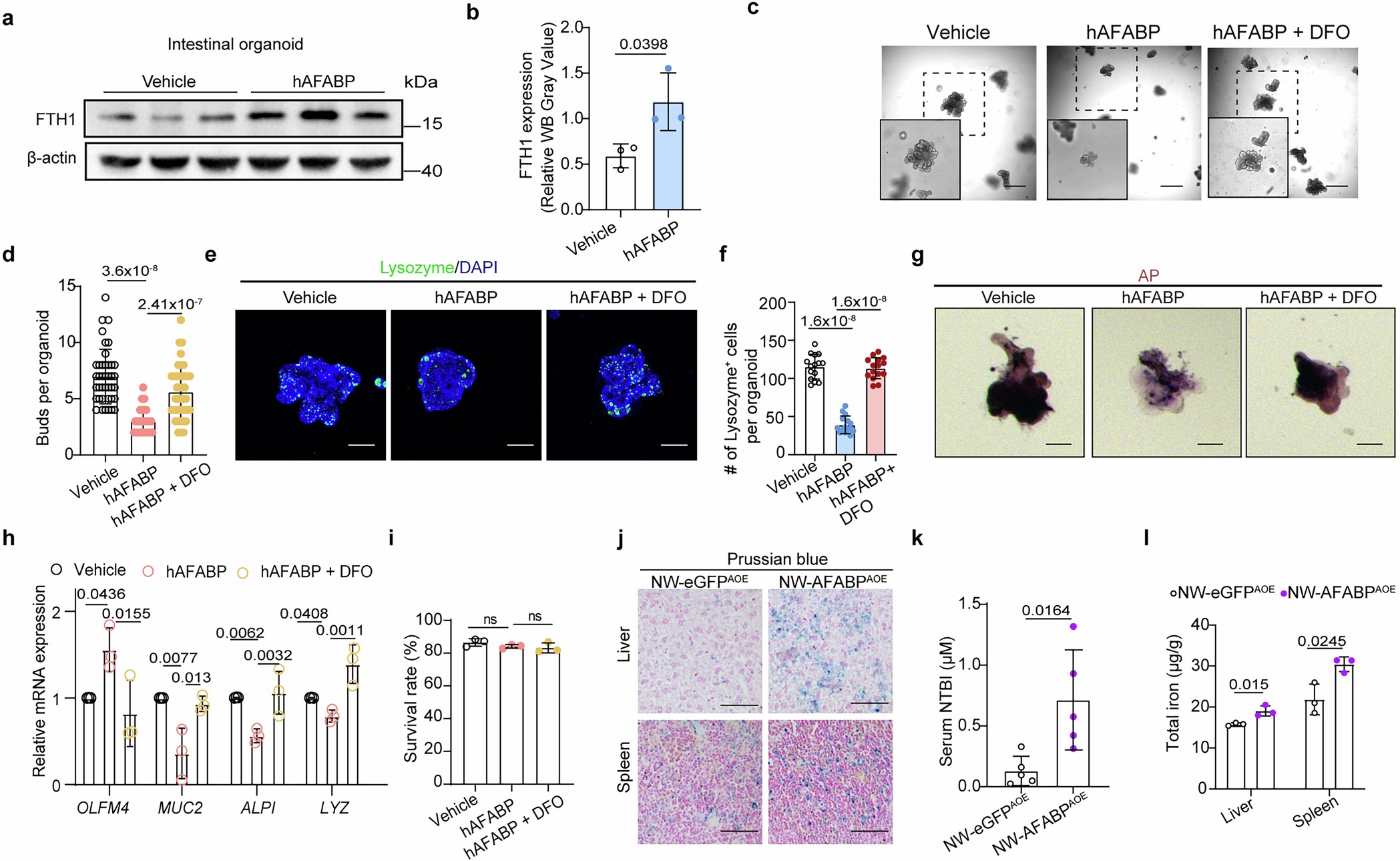
Extended Data Fig. 8: AFABP interacts with Transferrin to hinder ISC differentiation and gut regeneration in mice.
From: Obesity impairs gut repair via AFABP-mediated iron overload in intestinal stem cells

a, b, Western blot representative images (a) and quantification (b) of FTH1 from human organoid (n = 3 independent experiments). c, Representative images of buds of human jejunum organoids treated with Vehicle (PBS), hAFABP, or hAFABP together with DFO. d, Quantification of buds of human jejunum organoids treated with PBS, hAFABP, or hAFABP together with DFO. n = 40 organoids. e, f, Representative images (e) and quantification (f) of jejunum organoids with Lysozyme from human jejunum organoids. n = 15 organoids. g, Representative images of jejunum organoids with AP staining from human jejunum organoids from 3 independent experiments. h, Relative mRNA expression of indicated genes in human intestinal organoids of indicated treatment (n = 3 independent experiments). i, Quantification of survival rate of human jejunum organoids. n = 3 independent experiments, j, Prussian blue staining of liver and spleen sections revealed elevated iron deposition in NW-AFABPAOE mice compared to NW- eGFPAOE controls. k, l, serum non-transferrin-bound iron (NTBI) levels quantified by colorimetric assay (n = 5 mice for each group) (k). NW-AFABPAOE mice exhibited significantly elevated NTBI versus NW-eGFPAOE, indicating systemic iron overload. Measurement of total iron content shows increased levels in NW-AFABPAOE compared to NW- eGFPAOE (n = 3 mice for each group) (l). Scale bars represent 500 μm (c), 200 μm (e, g), 100 μm (j). Error bars indicate mean +/- SDs. Significance: ns signifies p > 0.05. Unpaired two-tailed Student’s t-tests for (b, k, l), one-way ANOVA with Dunnett multiple comparison test for other results. Additional data are provided in Table S4.