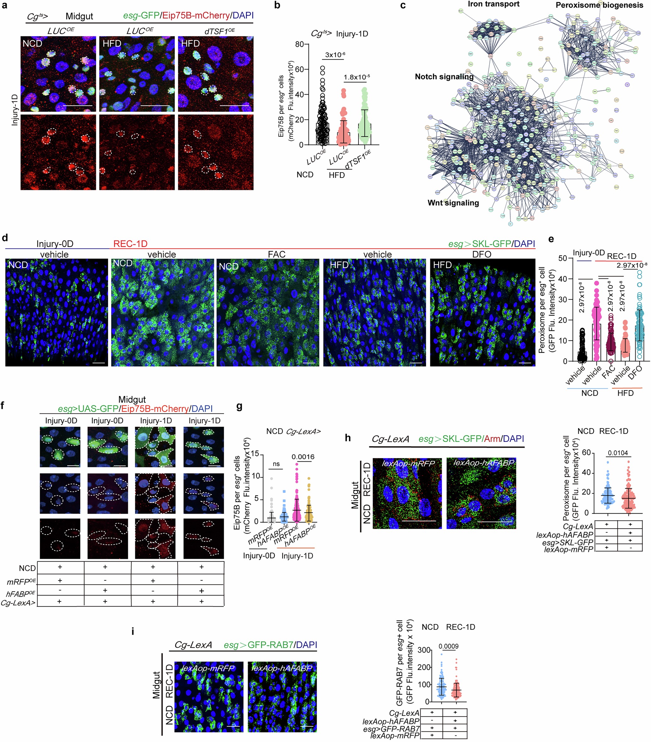
Extended Data Fig. 9: AFABP prevents ISC differentiation following intestinal injury by modulating the iron-PPAR-peroxisome axis in ISCs.
From: Obesity impairs gut repair via AFABP-mediated iron overload in intestinal stem cells

a, Representative image of midguts with esg-GFP (green) and Eip75B-mcherry (red) staining from flies of indicated treatments and genotypes after gut injury (Injury-1D) from 3 independent experiments. b, Quantification of fluorescence intensity of Eip75B-mCherry per esg+ cells from flies with indicated treatments and genotypes after gut injury (Injury-1D) (n = 99 esg+ cells for each group). c, PPI network analysis revealed enriched interactions involving iron transport, peroxisomal biogenesis, Wnt, and Notch pathways, underscoring their notable crosstalk. d, Representative images of midguts with GFP-SKL (green) staining from flies with indicated treatment [NCD + vehicle (water), NCD + FAC, HFD + vehicle, or HFD + DFO] after gut injury (injury-0D and REC-1D) from 3 independent experiments. e, Quantification of the fluorescence intensity of GFP-SKL per esg+ cells in (b) (n = 100 esg+ cells for each group). f, Representative images of midguts with Eip75B-mCherry staining from flies of indicated treatments and genotypes with gut injury (injury-0D and REC-1D) from 3 independent experiments. g, Quantification of the fluorescence intensity of Eip75B-mCherry per esg+ cells in (f) (n = 158, 119, 249, 127 esg+ cells respectively). h, Immunofluorescence and quantification of GFP-SKL staining in midguts from NCD-fed flies of control (n = 135 esg+ cells from 20 Drosophila midguts) and hAFABPOE (n = 143 esg+ cells from 20 Drosophila midguts) after gut injury (REC-1D). i, Immunofluorescence and quantification of Rab7-GFP staining in midguts from NCD-fed flies from control (n = 113 esg+ cells) and hAFABPOE (n = 131 esg+ cells) after gut injury (REC-1D). Results were from 3 independent experiments. Nuclei stained with DAPI are shown in blue. Scale bars represent 20 μm (a, d, h, i) and 10 μm (f). Error bars indicate mean +/- SDs. Unpaired two-tailed Student’s t-tests for (h, i), one-way ANOVA with Dunnett multiple comparison test for other results. Significance: ns signifies p > 0.05. Additional data are provided in Table S6.