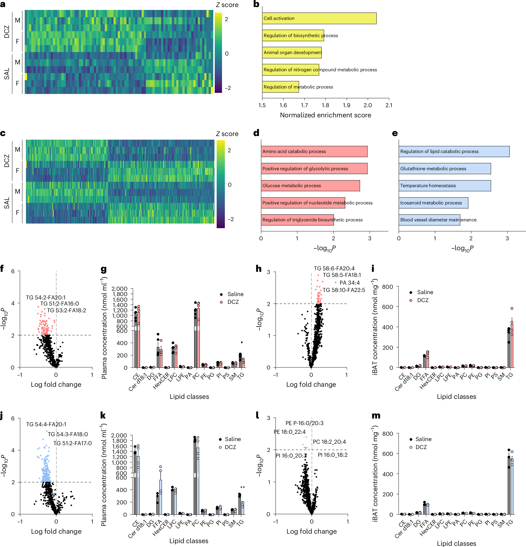
Fig. 2: Sex differences in the effects of chemogenetic stimulation of iBAT-projecting SNS neurons on lipid content of plasma and iBAT.
From: Distinct sympathetic projections to brown fat regulate thermogenesis and glucose tolerance

a, A heat map of significantly differentially expressed genes between DCZ- and SAL-treated anaesthetized Th-Cre mice that received Cre-dependent hM3D–mCherry-expressing MaCPNS1 virus in iBAT, controlling for sex (F, female; M, male). b, Statistically significant GO terms from GSEA of genes from a. c, A heat map of significantly differentially expressed genes between males and females from a, controlling for treatment. d, Selected GO terms from GO-ORA of upregulated genes in males from c. e, Selected GO terms from GO-ORA of upregulated genes in females from c. f,g, A volcano plot of lipid species (f) and lipid class concentrations (g) in plasma of female mice from a. Data presented as mean ± s.e.m. (n = 5 SAL-treated and n = 4 DCZ-treated mice, P = 0.0113 for TG). h,i, A volcano plot of lipid species (h) and lipid class concentrations (i) in iBAT of female mice from a. Data presented as mean ± s.e.m. (n = 5 SAL-treated and n = 4 DCZ-treated mice). j,k, A volcano plot of lipid species (j) and lipid class concentrations (k) in plasma of male mice from a. Data presented as mean ± s.e.m. (n = 3 SAL-treated and n = 4 DCZ-treated mice, P = 0.0011). l,m, A volcano plot of lipid species (l) and lipid class concentrations (m) in iBAT of male mice from a. Data presented as mean ± s.e.m. (n = 3 SAL-treated and n = 4 DCZ-treated mice). Dots represent individual lipid species. Paired t-test, two tailed, no adjustment. *P < 0.05 and **P < 0.01. CE, cholesterol ester; Cer d18:1, ceramide on a sphingosine backbone; DG, diacylglycerol; FFA, free fatty acid; HexCER, hexosylceramide; LPC, lysophosphatidylcholine; LPE, lysophosphatidylethanolamine; PA, phosphatidic acid; PC, phosphatidylcholine; PE, phosphatidylethanolamine; PG, phosphatidylglycerol; PI, phosphatidylinositol; PS, phosphatidylserine; SM, sphingomyelin.