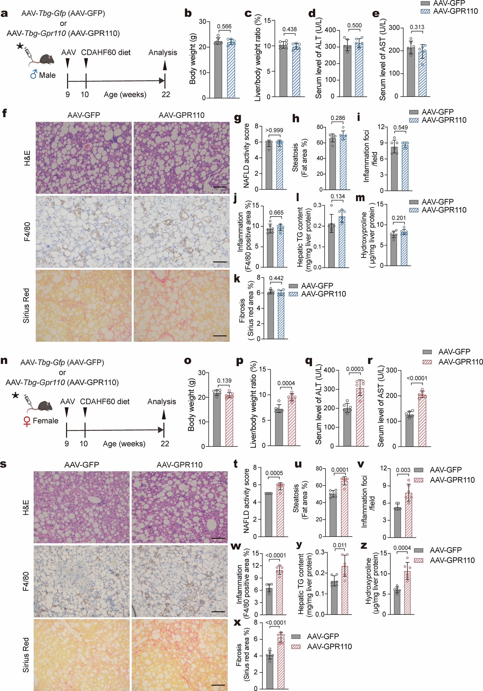
Extended Data Fig. 3: AAV-mediated hepatic overexpression of GPR110 exacerbates MASH development and progression in female mice, but not male mice.

9-week-old male and female C57BL/6 J mice placed on STC were administered with AAV encoding Gpr110 (AAV-GPR110) or Gfp (AAV-GFP) driven by thyroxine-binding globulin (Tbg) promoter via tail-vein injection (2×1011 copies of AAV/mouse). One week later, mice were switched to CDAHF60 diet for 12 weeks (n = 6/group). a,n, Experimental design for male mice (a) and female mice (n). b,o, Body weight of male (b) and female (o) mice. c,p, Liver/body weight ratio of male (c) and female (p) mice. d,e,q,r, Serum ALT and AST levels in male (d,e) and female (q,r) mice. f,s, Representative images of H&E staining (top), immunohistochemistry for F4/80 (middle) and Sirius Red staining (bottom) of liver sections from male (f) and female (s) mice; Scale bars, 100 μm. g-k, NAFLD activity score (g), hepatic steatosis score (h), inflammatory foci per field (i), percentage of F4/80-positive area (j) and percentage of fibrosis area (k) in the liver of male mice. t-x, NAFLD activity score (t), hepatic steatosis score (u), inflammatory foci per field (v), percentage of F4/80-positive area (w) and percentage of fibrosis area (x) in the liver of female mice. l,y, Hepatic triglyceride (TG) content in male (l) and female (y) mice. m,z, Hepatic hydroxyproline content in male (m) and female (z) mice. Data are presented as mean ± SD; Statistical significance was calculated using two-tailed Student’s t-test (b-e,g-m,o-r,t-z). Schematic in a and n created with BioRender.com.