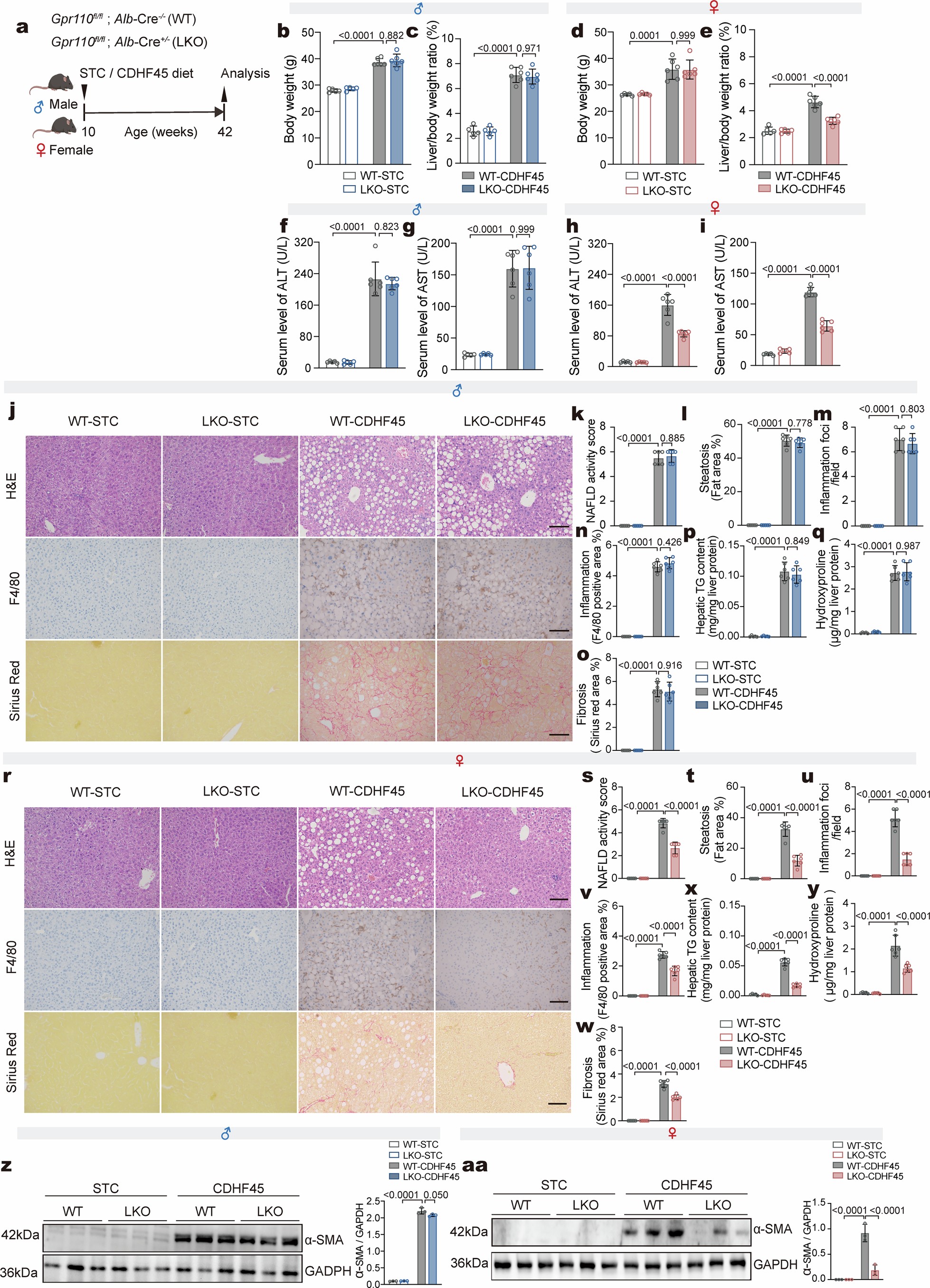
Extended Data Fig. 5: Loss of hepatic Gpr110 ameliorates MASH and its related hepatic fibrosis induced by an CDHF45 diet in female mice, but not in male mice.

10-week-old male and female LKO mice and their WT littermates were fed with STC or choline-deficient high-fat (CDHF45) diet for 32 weeks (n = 5/group for male and female WT and LKO mice on STC, n = 6/group for male and female WT and LKO mice on CDHF45 for b-y). a, Experimental design. b,d, Body weight in male (b) and female (d) mice. c,e, Liver/body weight ratio of male (c) and female (e) mice. f-i, Serum ALT and AST levels in male (f,g) and female (h,i) mice. j,r, Representative images of H&E staining (top), immunohistochemistry for F4/80 (middle) and Sirius Red staining (bottom) of liver sections from male (j) and female (r) mice; Scale bars, 100 μm. k-o, NAFLD activity score (k), hepatic steatosis score (l), inflammatory foci per field (m), percentage of F4/80-positive area (n) and percentage of fibrosis area (o) in the liver of male mice. s-w, NAFLD activity score (s), hepatic steatosis score (t), inflammatory foci per field (u), percentage of F4/80-positive area (v) and percentage of fibrosis area (w) in the liver of female mice. p,x, Hepatic TG content in male (p) and female (x) mice. q,y, Hepatic hydroxyproline content in male (q) and female (y) mice. z,aa, Western blot analysis for α-SMA protein expression in the liver of male (a) and female (aa) mice. The right panels are the densitometric analyses for the relative abundance of α-SMA normalized with GAPDH (n = 3/group). Data are presented as mean ± SD; Statistical significance was calculated using one-way ANOVA followed by Tukey’s multiple comparisons test (b-i,k-q,s-aa). Schematic in a created with BioRender.com.