Extended Data Fig. 2: Progerin suppresses Cbs and Cth in ESCs.
From: Lamin A/C-regulated cysteine catabolic flux modulates stem cell fate through epigenome reprogramming

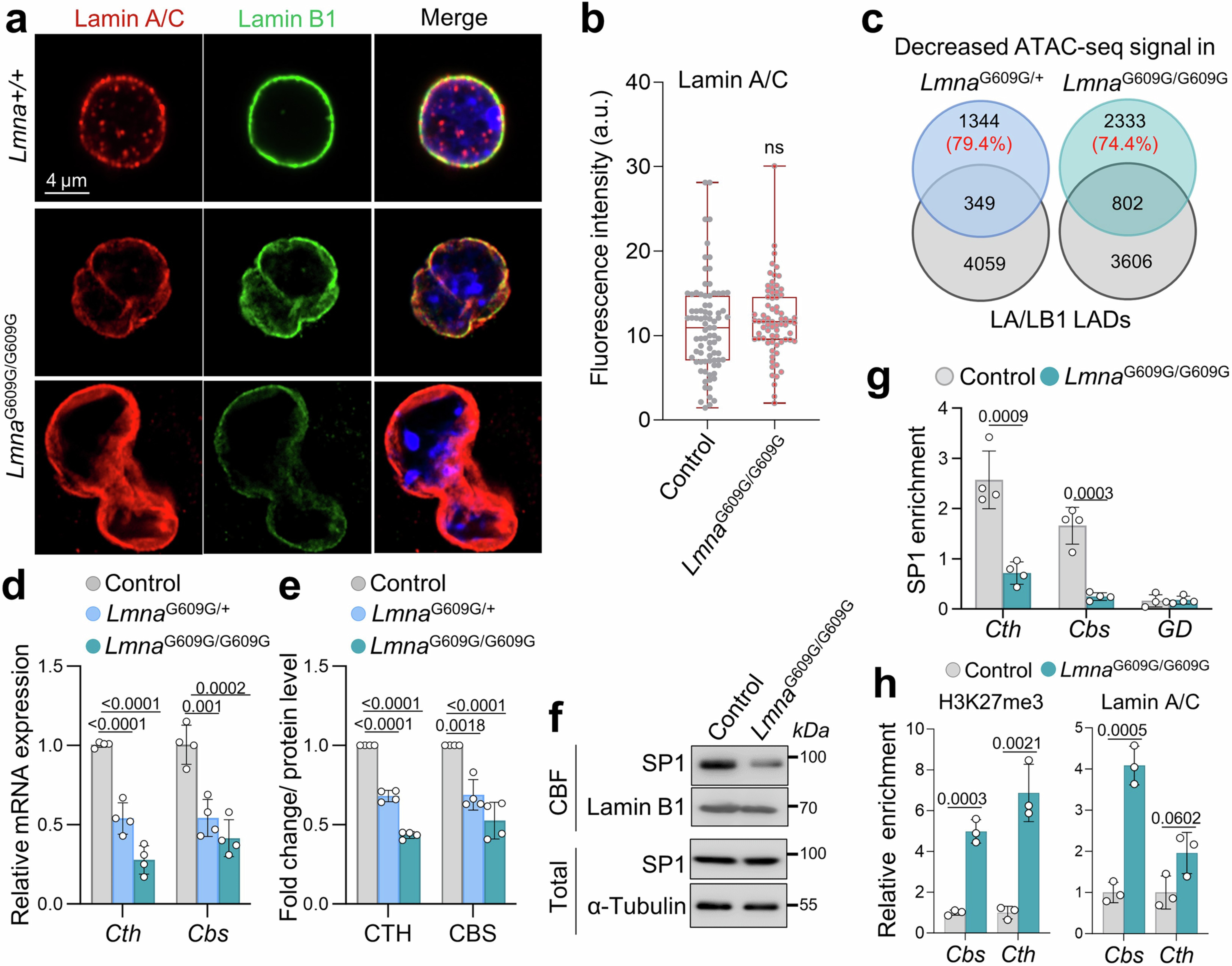
a, Confocal images of immunostainings for lamin A/C (red), lamin B1 (green), and DAPI (nucleus, blue) of Lmna+/+ and LmnaG609G/G609G mES cells. Scale bar, 4 µm. b, Quantification of lamin A/C fluorescence intensity in Lmna+/+ and LmnaG609G/G609G mES cells. n = 82 for Lmna+/+ and n = 71 for LmnaG609G/G609G. Boxplots show median (centre line), 25th-75th percentiles (box), and 1.5× Interquartile Range (whiskers). c, Overlap of genes showing decreased ATAC-Seq signal in LmnaG609G/+ and LmnaG609G/G609G mES cells with genes within LA/LB1 LADs. d, qPCR analysis of Cbs and Cth expression in Lmna+/+, LmnaG609G/+, and LmnaG609G/G609G mES cells. n = 4 biological replicates. e, Quantification of relative fold changes in CBS and CTH protein levels in Lmna+/+, LmnaG609G/+, and LmnaG609G/G609G mES cells. n = 4 biological replicates. f, Representative immunoblot for SP1 in chromatin bound fraction and total protein extract of control and LmnaG609G/G609G mES cells. Lamin B1 and α-Tubulin served as a loading control. g, ChIP–qPCR analysis of SP1 enrichment at Cth and Cbs gene promoter region in control and LmnaG609G/G609G mES cells; GD, gene desert region, used as a negative control. ChIP–qPCR results are normalized to the corresponding input signals. n = 4 biological replicates. h, ChIP-qPCR for H3K27me3 and Lamin A/C at the Cth and Cbs promoter in control and LmnaG609G/G609G mES cells normalized to input. n = 3 biological replicates. Data are presented as mean ± SD. Differences in b, g and h were assessed using an unpaired two-tailed Student’s t-test; in d, and e using one-way ANOVA with Tukey correction. ns: not significant.