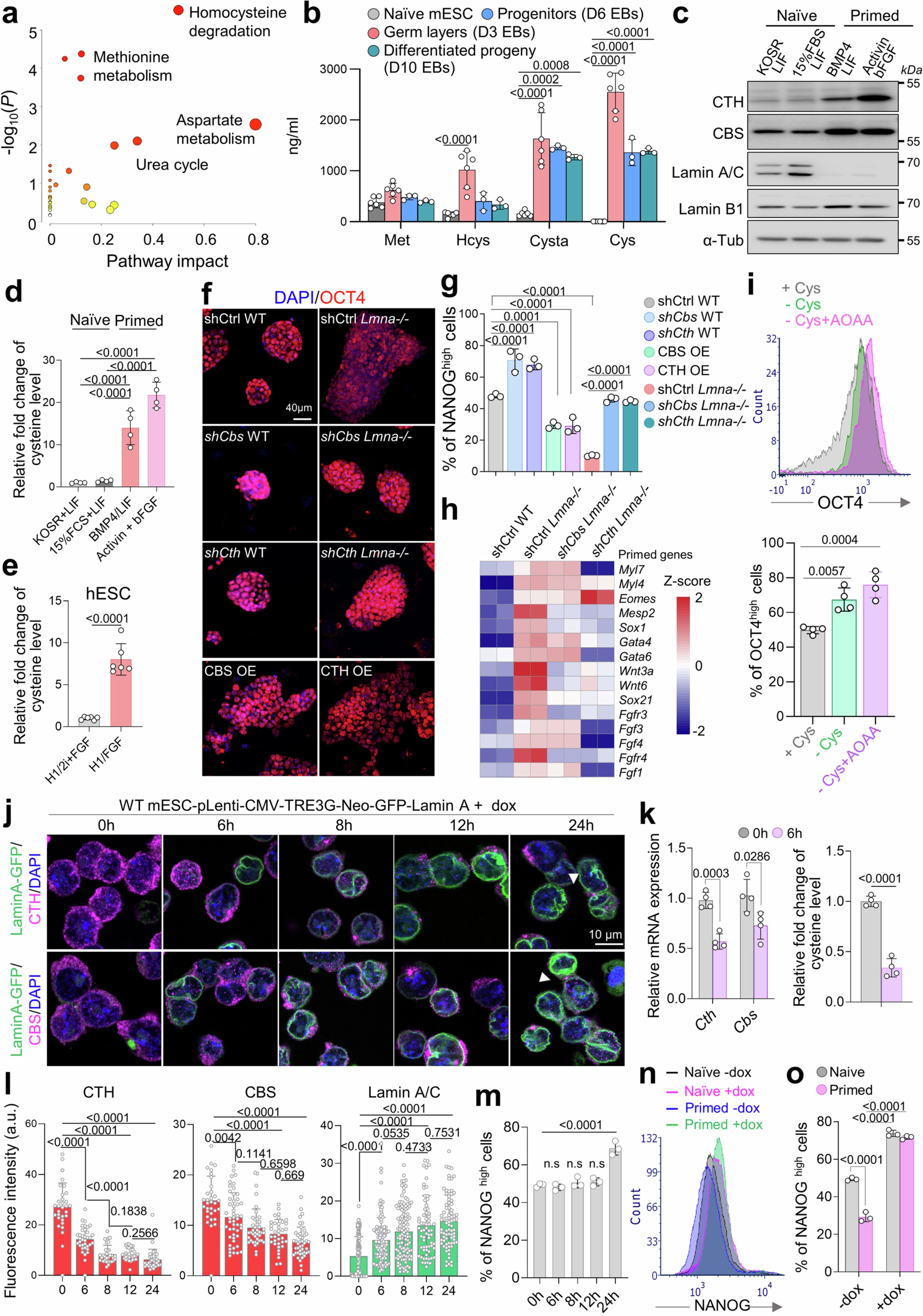
Extended Data Fig. 3: Lamin A/C-dependent CTH and CBS activation drives the transition from naive to primed pluripotency.
From: Lamin A/C-regulated cysteine catabolic flux modulates stem cell fate through epigenome reprogramming

a, Pathway impact analysis of day 3 (D3) EBs versus naive mES cells. n = 6 biological replicates. Significance was calculated using a one-sided hypergeometric test in MetaboAnalyst 5.0. b, Intracellular methionine (Met), homocysteine (Hcys), cystathionine (Cysta) and cysteine (Cys) levels in mESC (n = 6) and D3 (n = 6), D6 (n = 3) or D10 (n = 3) EBs. c, d, Immunoblot analysis of CBS, CTH, lamin A/C and lamin B1 (c) and intracellular cysteine levels (d) in mES cells cultured in naïve or primed conditions. n = 4 biological replicates. e, Intracellular cysteine levels in H1 hESC cultured in naïve and primed conditions (n = 6)7. f, g, OCT4 immunostaining (f) and percentage of cells highly expressing NANOG (NANOGhigh) determined by FACS analysis of control and Lmna-/- mES cells after silencing with control shRNA or shRNA against Cth or Cbs or of CTH or CBS-overexpressing (OE) mES cells (g). n = 3 biological replicates. Scale bar, 40 µm. h, Heatmap representation of primed genes in RNA-Seq (n = 2) of control and Lmna-/- mES cells after Cth or Cbs silencing. i, FACS analysis (top) and percentage of OCT4high cells (bottom) in mES cells cultured in standard medium, medium depleted of cysteine, or supplemented with AOAA for 48 h. n = 4 biological replicates. j, l, Immunostaining of CBS, CTH, and Lamin A-GFP (j) and fluorescence intensity (l) at 0 h (n = 31, 30 and 142), 6 h (n = 49, 35 and 115), 8 h (n = 40, 30 and 113), 12 h (n = 35, 30 and 67), and 24 h (n = 44, 30 and 79) after doxycycline treatment of mES cells overexpressing pLenti-CMV-TRE3G-Neo-GFP-Lamin A plasmid. Scale bar, 10 µm. k, Relative Cth and Cbs mRNA expression (left) or cysteine levels (right) 6 h after doxycycline treatment. n = 3 biological replicates. m, Percentage of NANOGhigh cells determined by FACS analysis at different time points after doxycycline treatment. n = 3 biological replicates. n, o FACS analysis (n) and percentage of NANOGhigh cells (o) in mES cells overexpressing inducible GFP-Lamin A cultured in naïve conditions or primed conditions for 24 h with or without doxycycline. n = 3 biological replicates. Data in b, d, e, g, i, k, l, m and o represent mean ± SD. Differences in e and k were assessed using an unpaired two-tailed Student’s t-test; in b, d, g, i, l, m and o by one-way ANOVA with Tukey correction. ns: not significant.