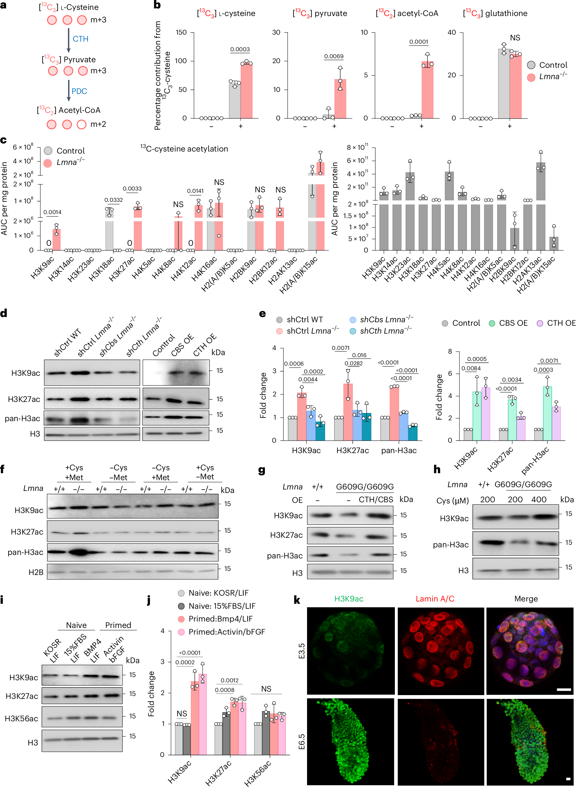
Fig. 3: Enhanced cysteine metabolism upon lamin A/C loss promotes histone acetylation.
From: Lamin A/C-regulated cysteine catabolic flux modulates stem cell fate through epigenome reprogramming

a, Schematic representation of the experimental setup to trace 13C-labelled cysteine. b, Mass isotopologue distribution and intracellular abundance of 13C-labelled cysteine, pyruvate, acetyl-CoA and glutathione in a 13C3-ʟ-cysteine flux assay using Lmna+/+ and Lmna−/− mES cells. n = 3 biological replicates. c, Enrichment of 13C3-ʟ-cysteine-derived carbon at acetylated histone sites in Lmna+/+ and Lmna−/− mES cells (left), as well as the distribution of global histone acetylation in WT mES cells (right), presented as area under the curve per milligram of total protein. n = 3 biological replicates. d,e, Immunoblots analysis of H3K9ac, H3K27ac and pan-H3ac levels in Lmna+/+ and Lmna−/− mES cells after shRNA mediated silencing with control shRNA or shRNA against Cth or Cbs or mES cells overexpressing CTH (CTH OE) or CBS (CBS OE) constructs (d), and quantification of the relative fold changes of protein levels from three independent experiments (e). f, Immunoblot analysis of acetylated histones in control and Lmna−/− mES cells cultured for 24 h in complete medium, or in medium lacking methionine (Met), cysteine (Cys) or both. g, Immunoblot analysis for H3K9ac, H3K27ac and pan-H3ac of histone extracts from control, LmnaG609G/G609G and LmnaG609G/G609G mES cells overexpressing both CBS and CTH. h, Immunoblot analysis for H3K9ac, pan-H3ac and total H3 of histone extracts from control and LmnaG609G/G609G mES cells cultured in the indicated concentration of cysteine for 48 h. i,j, Immunoblot analysis of H3K9ac, H3K27ac and H3K56ac levels in mES cells cultured in naive or primed conditions for 48 h (i) and relative fold changes from three biological replicates (j). H3 served as a loading control. k, Representative immunostaining for lamin A/C (red) and H3K9ac (green) in E3.5 and E6.5 mouse embryos. n = 6 embryos. Scale bars, 20 µm. Data in b,c,e,j are presented as mean ± s.d. Differences in b and c were assessed using an unpaired two-tailed Student’s t-test; Differences in e and j were assessed using one-way ANOVA with Tukey correction. NS, not significant.