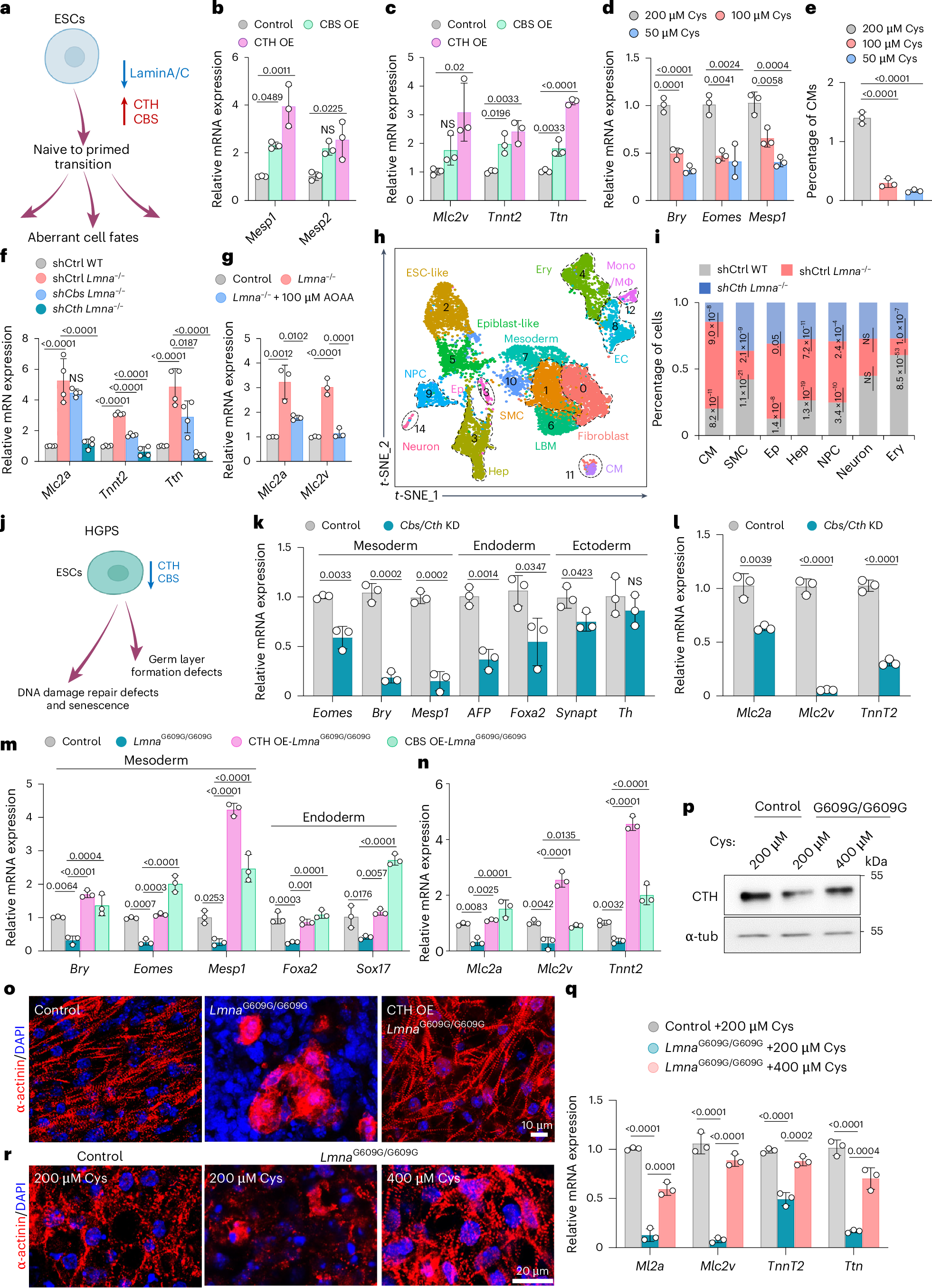
Fig. 5: Abnormal cysteine metabolism upon lamin A/C mutation induces aberrant cell fate choices.
From: Lamin A/C-regulated cysteine catabolic flux modulates stem cell fate through epigenome reprogramming

a, Cell fate alterations upon lamin A/C loss. b,c, qPCR analysis of cardiac mesoderm marker genes in D4 EBs (b) or CM marker genes in D10 EBs (c) differentiated from mES cells transiently transfected with control, CBS or CTH construct before differentiation. n = 3 biological replicates. d,e, qPCR analysis of cardiac mesoderm marker genes in D4 EBs (d) and percentage of troponin T+ CMs determined by FACS analysis of D10 EBs (e) differentiated from mES cells cultured in medium containing the indicated amounts of cysteine. n = 3 biological replicates. f,g, RT–qPCR analyses for CM genes in D10 EBs from control and Lmna−/− following knockdown with control, Cth, or Cbs shRNA (f) or of control and Lmna−/− mES cells non-treated or treated with 100 µM AOAA for 48 h before differentiation (g). n = 3 biological replicates. h, t-Stochastic neighbour embedding (t-SNE) plot of scRNA-seq in D10 EBs from control, Lmna−/− and Lmna−/− mES cells after Cth knockdown. CM, cardiomyocyte; EC, endothelial cell; Ep, epithelial cell; Ery, erythrocyte; Hep, hepatocyte; NPC, neuron progenitor cell; SMC, smooth muscle cell; LBM, limb bud mesenchyme; Mono/MΦ, monocytes/macrophages. i, Percentage of cells in populations shown in h. j, Schematic representation of the Lmna p.G609G mES cells phenotype. k,l, Relative germ layer marker expression in D4 EBs (k) and CM genes in D10 EBs (l) from mES cells after silencing with control shRNA or shRNA for Cbs and Cth. n = 3 biological replicates. m,n, Relative germ layer marker expression in D4 EBs (m) or CM markers in D10 EBs (n) from control, LmnaG609G/G609G mES cells or LmnaG609G/G609G mES cells overexpressing CTH or CBS. n = 3 biological replicates. o, Immunostaining for α-actinin (red) and DAPI (blue) in D10 EBs. p, Immunoblot analysis of CTH in whole-protein extracts of control and LmnaG609G/G609G mES cells cultured with the indicated cysteine concentrations for 48 h. α-tub, α-tubulin. q,r, Relative CM marker expression (q) and α-actinin (red)/DAPI (blue) immunostaining (r) in D10 EBs differentiated from control and LmnaG609G/G609G mES cells cultured in the indicated cysteine concentrations. n = 3 biological replicates. Differences in k and l were assessed using an two-tailed unpaired Student’s t-test; in b–g,m,n,q using one-way ANOVA with Tukey correction; in i were assessed using two-sided pairwise proportion tests. Data are presented as mean ± s.d. NS, not significant.