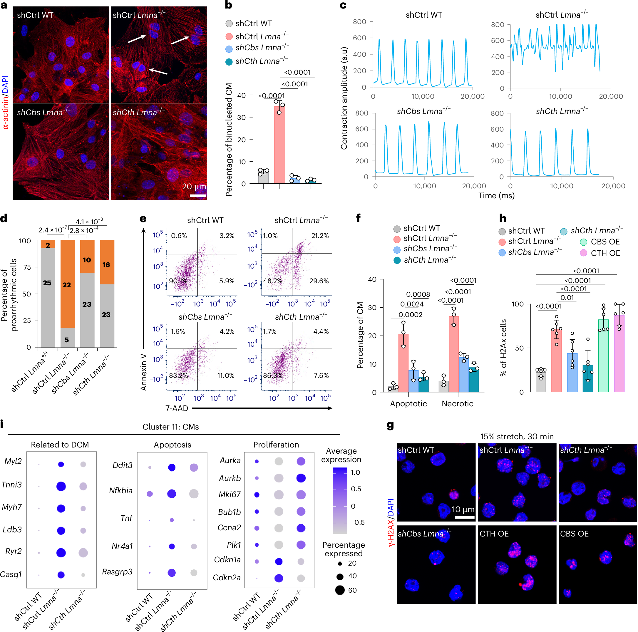
Fig. 6: Rescue of Lmna loss-of-function cardiomyopathy by blocking CTH and CBS activation.
From: Lamin A/C-regulated cysteine catabolic flux modulates stem cell fate through epigenome reprogramming

a,b Immunostaining with α-actinin and DAPI (a) and quantification of the percentage of binucleated CM (b) in FACS-sorted Nkx2.5+ cells from D14 EBs. n = 3 independent experiments. Arrows in a indicate binucleated cardiomyocytes. c,d Representative contraction traces in spontaneously beating CMs at D10 extracted from image sequences using MUSCLEMOTION V1.0 (c) and quantification of proarrhythmic beating (d). e,f Representative FACS analysis of D10 CMs stained with Annexin V-APC and 7-AAD (e) and quantification of apoptotic and necrotic cells (f). n = 3 independent experiments. g,h Immunostaining for γH2AX (red) and DAPI (blue) in mES cells subjected to 15% mechanical stretch for 30 min (g), and quantification of the percentage of γH2AX-positive mES cells (h). n = 6 biological replicates. i, Dot plots showing expression of genes related to DCM, apoptosis and proliferation in the CM cluster from scRNA-seq datasets of D10 EBs from control, Lmna−/− and Lmna−/− mES cells after shRNA mediated silencing of Cth. Data are presented as mean ± s.d. Differences in b,f,h were assessed using one-way ANOVA with Tukey correction. Differences in d were assessed with two-sided Fisher’s exact test.