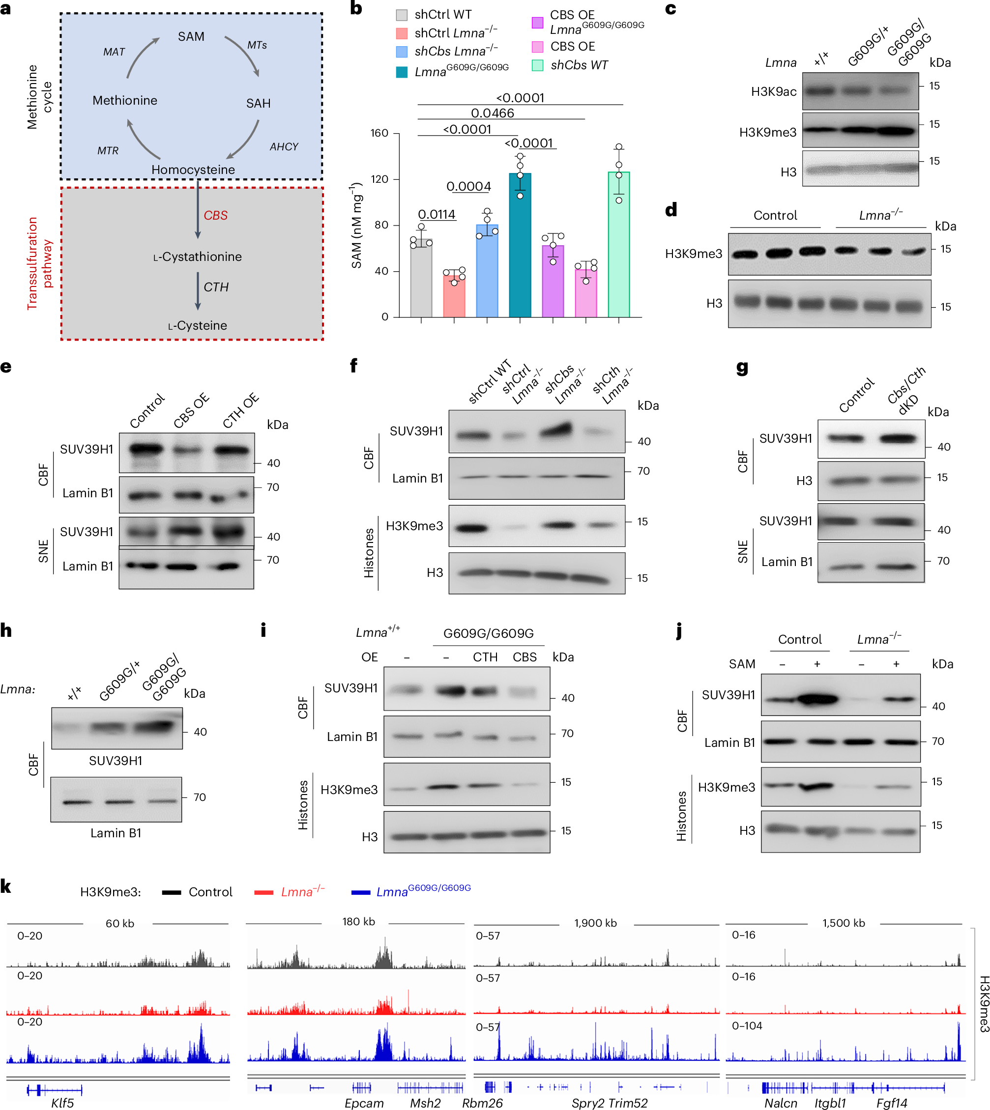
Fig. 7: CBS controls S-adenosylmethionine levels and SUV39H1 recruitment to chromatin in naive pluripotent stem cells.
From: Lamin A/C-regulated cysteine catabolic flux modulates stem cell fate through epigenome reprogramming

a, Schematic representation of the homocysteine degradation pathways and the hypothesis: When CBS is depleted in mES cell, cysteine catabolic flux is perturbed. This leads to homocysteine reflux into the methionine cycle, generating increased levels of SAM. b, SAM (S-adenosylmethionine) levels in control, Lmna−/− and Lmna−/− transfected with control or Cbs shRNA as well as control or LmnaG609G/G609G mES cells transfected with control or CBS OE plasmid. n = 4 biological replicates. c, Representative immunoblot analysis of H3K9ac and H3K9me3 in control, LmnaG609G/+ and LmnaG609G/G609G mES cells. d, Representative immunoblot analysis of H3K9me3 in control and Lmna−/− mES cells. e, Representative immunoblot analysis of SUV39H1 levels in chromatin-bound fractions (CBFs) and soluble nuclear extracts (SNEs) of control, CBS OE and CTH OE mES cells. f, Representative immunoblot for SUV39H1 in CBF and H3K9me3 in histone extracts of control and Lmna−/− mES cells transfected with control, Cbs and Cth shRNA. g, Representative immunoblot analysis for SUV39H1 levels in CBF and SNE of control and siRNA mediated Cbs/Cth knockdown mES cells. h, Representative immunoblot analysis of SUV39H1 in CBF of control, LmnaG609G/+ and LmnaG609G/G609G mES cells. i, Representative immunoblot analysis for SUV39H1 in CBF and H3K9me3 in histone extracts of control and LmnaG609G/G609G mES cells transfected with control, CBS or CTH plasmid. j, Representative immunoblot analysis for SUV39H1 in CBF and H3K9me3 in histone extracts of control and Lmna−/− mES cells either not treated or treated with 50 µmol l−1 SAM for 6 h. k, Genome tracks of H3K9me3 ChIP-seq of control (grey), Lmna−/− (red) and LmnaG609G/G609G (blue) mES cells. Differences in b were assessed using one-way ANOVA with Tukey correction.