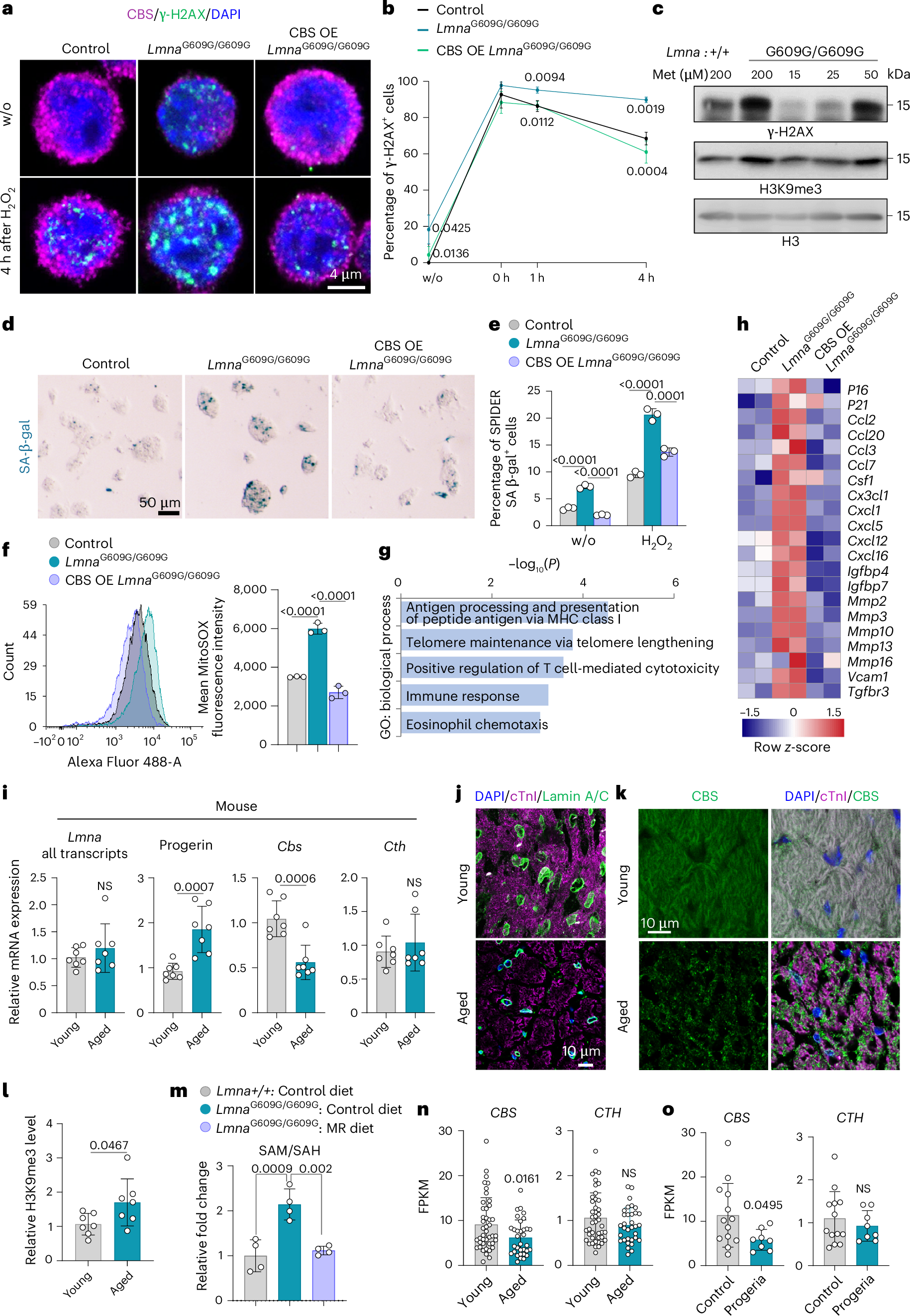
Fig. 8: Lamin A/C-dependent CBS loss leads to DNA damage and senescence.
From: Lamin A/C-regulated cysteine catabolic flux modulates stem cell fate through epigenome reprogramming

a, Immunostaining for γ-H2AX (green), CBS (magenta) and DAPI (blue) in control, LmnaG609G/G609G and CBS OE LmnaG609G/G609G mES cells treated with H2O2 for 1 h and allowed to repair in fresh medium for 4 h. b, Quantification of γ-H2AX-positive mES cells after 0 h, 1 h and 4 h of repair. n = 3 biological replicates. c, Immunoblot analysis of γ-H2AX and H3K9me3 in control and LmnaG609G/G609G mES cells treated with H2O2 for 1 h and cultured with the indicated amounts of methionine for 24 h. d,e, SA β-gal staining (d) and percentage of SPIDER SA β-gal+ determined by FACS analysis (e) of control, LmnaG609G/G609G and CBS OE-LmnaG609G/G609G mES cells either not treated (w/o) or treated with H2O2 for 2 h and cultured in fresh medium for 24 h. n = 3 biological replicates. f, FACS analysis (left) and mean MitoSOX Green fluorescence intensity (right) in control, LmnaG609G/G609G, and CBS OE–LmnaG609G/G609G mES cells. n = 3 biological replicates. g, GO analysis of genes upregulated (Padjusted < 0.05) in LmnaG609G/G609G compared with control mES cells and downregulated in CBS OE-LmnaG609G/G609G. Significance was calculated in DAVID using a one-sided Fisher’s exact test. h, Heatmap representation of RNA-seq analysis showing expression of p16, p21 and SASP markers. n = 2 biological replicates. i, qPCR analysis of Cbs, Cth, progerin and total Lmna expression in the hearts of young (3-month-old) and aged (24-month-old) mice. n = 7 mice per group. j,k, Immunostaining of heart sections for lamin A/C (green) (j) or CBS (green) (k) together with cardiac troponin I (magenta) and DAPI (blue) in young (3-month-old) and aged (24-month-old) mice. n = 7 mice per group. l, Relative H3K9me3 levels in young (3-month-old) and aged (24-month-old) hearts normalized to H3 control. n = 7 mice per group. m, SAM-to-SAH ratio in livers of Lmna+/+ and LmnaG609G/G609G mice fed either a control diet or a methionine-restricted (MR) diet60. n,o, RNA-seq analysis of CBS and CTH expression in fibroblasts from young (<30 years) and aged (>70 years) individuals (m) or patients with progeria (GSE113957) (o). FPKM, fragments per kilobase of transcript per million mapped fragments. Differences were assessed using an two-tailed unpaired Student’s t-test (i,l,n,o) and a one-way ANOVA with Tukey correction (b,e,f,m). Data are presented as mean ± s.d. NS, not significant.