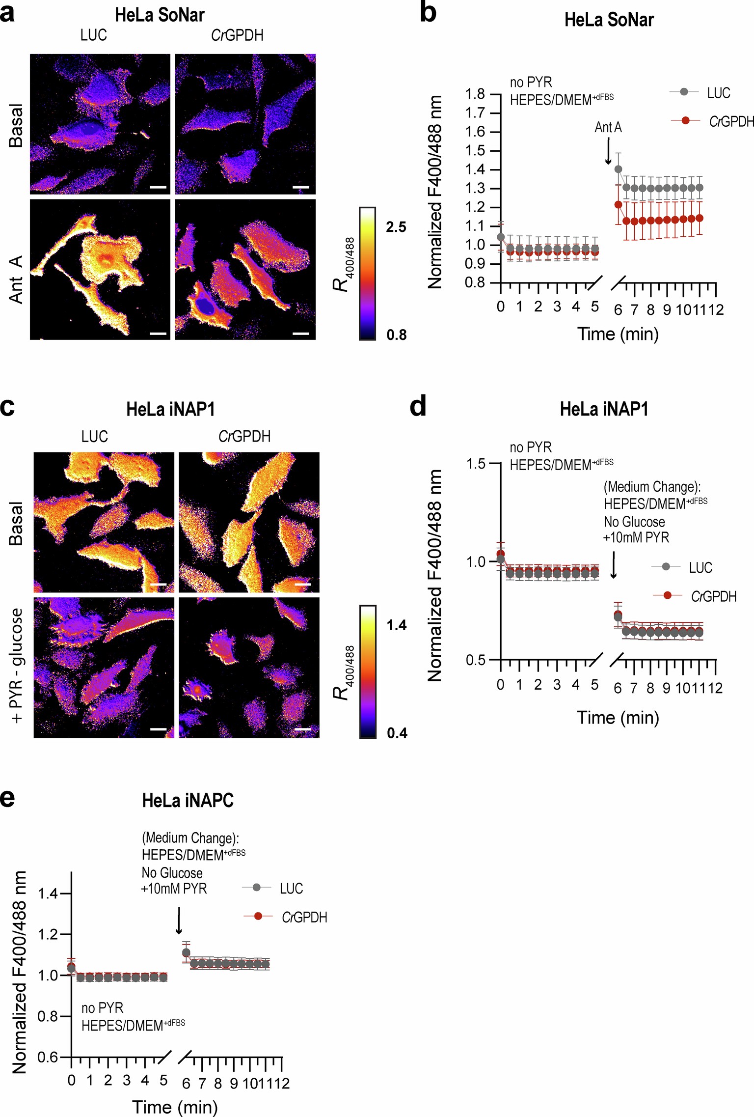
Extended Data Fig. 2: SoNar and iNAP1 imaging of HeLa cells expressing CrGPDH.
From: A genetically encoded bifunctional enzyme mitigates redox imbalance and lipotoxicity

(a) Widefield images of HeLa cells with lentivirus mediated LUC and CrGPDH expression under Dox control transiently expressing SoNar. Experiments were performed in the imaging medium (DMEM without pyruvate, fluorescent vitamins and phenol red with 5 mM glucose, 25 mM HEPES, pH 7.4 and 1% dialyzed FBS), or after addition of 1 μM antimycin A. Scale bars: 20 µm. (b) Quantification of the time course measurements of the fluorescence ratio (F400/488) for HeLa cells with lentivirus mediated LUC and CrGPDH expression under Dox control transiently expressing SoNar for conditions shown in (a). (c) Widefield images of HeLa cells with lentivirus mediated LUC and CrGPDH expression under Dox control transiently expressing iNAP1. Experiments were performed in the imaging medium (DMEM without pyruvate, fluorescent vitamins and phenol red with 5 mM glucose, 25 mM HEPES, pH 7.4 and 1% dialyzed FBS), or when cells were switched to the imaging medium without glucose but with 10 mM pyruvate. Scale bars: 20 µm. Quantification of the time course measurements of the fluorescence ratio (F400/488) for HeLa cells with lentivirus mediated LUC and CrGPDH expression under Dox control transiently expressing iNAP1 (d) or inactive variant which does not bind NADPH (iNAPC) (e) in the imaging medium (DMEM without pyruvate, fluorescent vitamins and phenol red with 5 mM glucose, 25 mM HEPES, pH 7.4 and 1% dialyzed FBS), or when cells were switched to the basal medium without glucose but with 10 mM pyruvate. Values are mean ± s.d.; n = 27, 30 in (b), n = 29, 27 in (d), n = 20, 20 in (e) biologically independent samples.