Fig. 2: Prolonged retention of mitochondrial Ca2+ in Letm1 KD increases activity-dependent mitochondrial ATP production in rodent hippocampal neurons.
From: Mitochondrial Ca2+ efflux controls neuronal metabolism and long-term memory across species

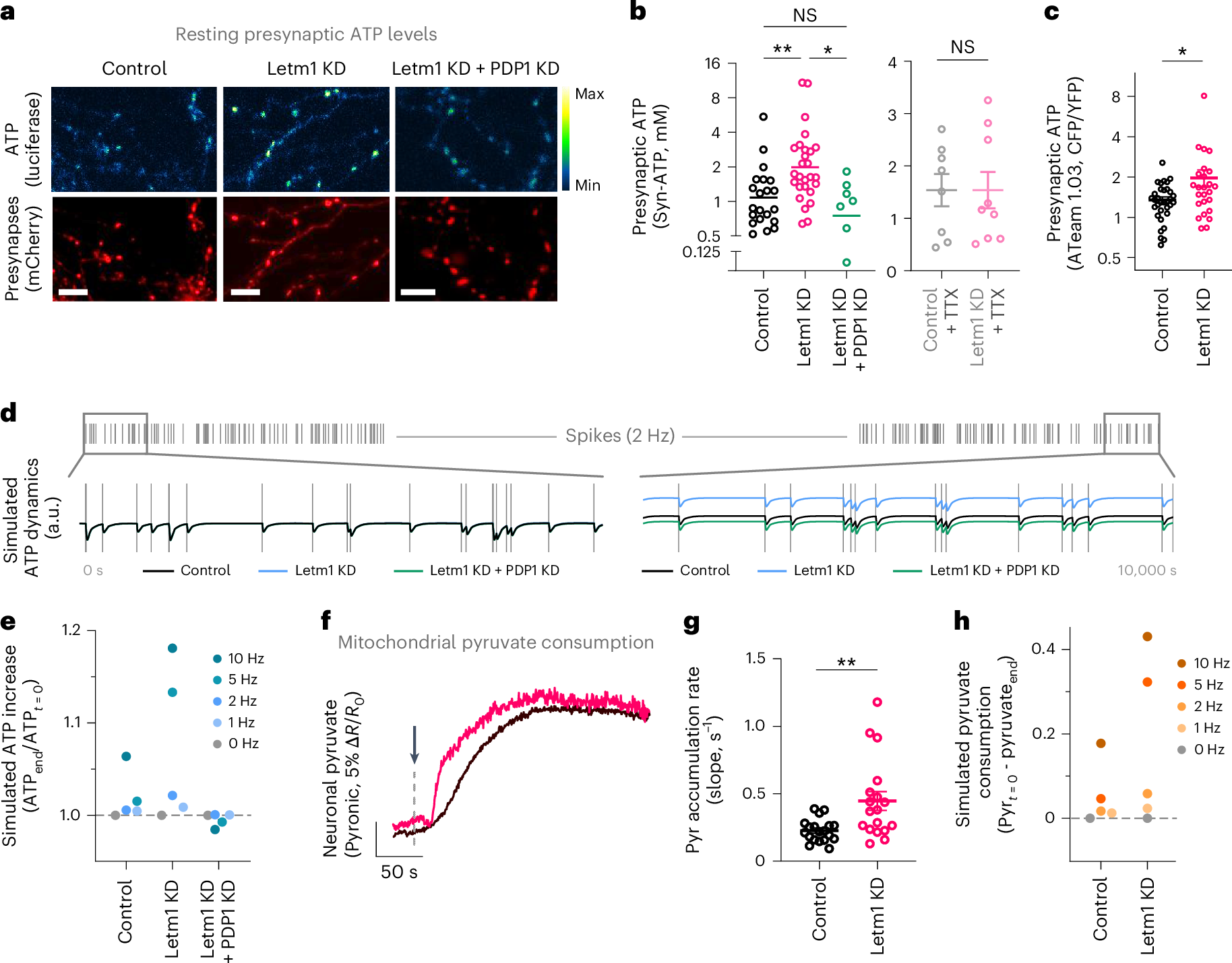
a, Representative images of ATP levels (green) measured at presynapses (red) with Syn-ATP in control, Letm1 KD and dual Letm1 KD + PDP1 KD neurons. Pseudocolour calibration bar indicates range of luminescence. Scale bars, 10 μm. b, Resting synaptic ATP levels in control, Letm1 KD and dual Letm1 KD + PDP1 KD neurons, together with control and Letm1 KD neurons with chronic TTX treatment. Left, P values were determined using a Kruskal–Wallis test (*P = 0.0142; n = 21 for control, n = 27 for Letm1 KD, n = 7 for Letm1/PDP1 KD, n = 8 for control + TTX, and n = 9 for Letm1 KD + TTX, H = 12.46, followed by Dunn’s multiple-comparisons test. Post hoc P values: control versus Letm1 KD, **P = 0.0058; control versus Letm1/PDP1 KD, NS, P > 0.9999; Letm1 KD versus Letm1/PDP1 KD, *P = 0.0370. Right, P value was determined using an unpaired two-tailed t-test. Control + TTX versus Letm1 KD + TTX, NS, t15 = 0.0026, n = 8, n = 9, P > 0.9980. c, Resting presynaptic ATP levels measured with the FRET ATP sensor ATeam 1.03. P value was determined using a two-tailed Mann–Whitney U-test (*P = 0.0357; n = 33 for control, n = 25 for Letm1 KD, U = 279). Experiments shown in a–c were done in 1.25 mM lactate and 1.25 mM pyruvate with no glucose. d, Model output 1: Computational simulation of 10,000 s of the evolution of ATP dynamics in control, Letm1 KD and dual Letm1 KD + PDP1 KD neurons with neuronal activity of ~2 Hz. y-axis units are arbitrary. e, Model output 2: fold change in ATP levels at the end of the 10,000-s simulation for control, Letm1 KD and dual Letm1 KD + PDP1 KD neurons firing with different mean firing rates (0 Hz, 1 Hz, 2 Hz, 5 Hz and 10 Hz). f, Representative traces of cytosolic pyruvate accumulation upon inhibition of mitochondrial metabolism with sodium azide in rat hippocampal neurons for control and Letm1 KD conditions. Pyruvate is measured using the FRET sensor Pyronic. g, Rate of pyruvate accumulation in control and Letm1 KD neurons. P value was determined using a two-tailed Mann–Whitney U-test (**P = 0.0021, n = 19 for control, n = 18 for Letm1 KD, U = 72). h, Model output 3: pyruvate consumption during 10,000 s for control, Letm1 KD and dual Letm1 KD + PDP1 KD neurons firing with different mean firing rates (0 Hz, 1 Hz, 2 Hz, 5 Hz and 10 Hz). Consumption is calculated as the change in pyruvate levels from start to end. Data are represented as the mean ± s.e.m. See also Extended Data Figs. 3 and 4. a.u., arbitrary units.