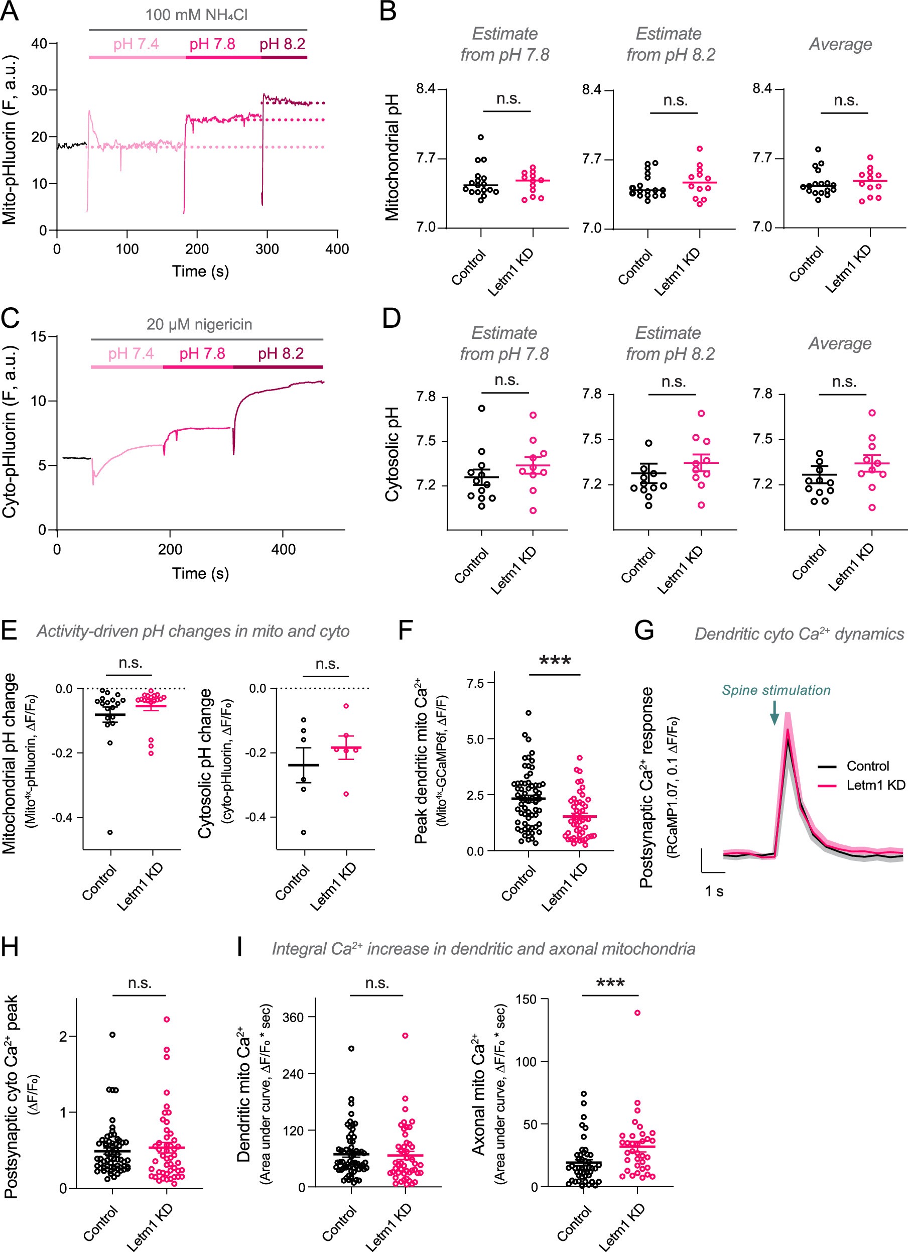
Extended Data Fig. 2: Related to Fig. 1. Axonal pH calibrations in cytosol and mitochondria and dendrite Ca2+ responses in cytosol and mitochondria.
From: Mitochondrial Ca2+ efflux controls neuronal metabolism and long-term memory across species

(A) Representative responses of Mito4x-pHluorin to NH4Cl-mediated mitochondrial pH clamping used to estimate resting mitochondrial pH. Tyrode’s solutions at pH 7.4, 7.8, and 8.2 were sequentially perfused, each containing 100 mM NH4Cl. (B) Resting mitochondrial pH was estimated using fluorescence values before and after NH4Cl perfusion at pH 7.8 or pH 8.2, or using the average of both values. P values were determined using two-tailed Mann-Whitney U-tests (pH 7.8; n.s., P = 0.777; n = 17 for Control, n = 12 for Letm1 KD neurons; U = 95; pH 8.2; n.s., P = 0.527; n = 17 for Control, n = 12 for Letm1 KD neurons; U = 87; average from 7.8 and 8.2; n.s., P = 0.7438; n = 17 for Control, n = 12 for Letm1 KD neurons; U = 94). (C) Representative responses of Cyto-pHluorin to nigericin-mediated cytosolic pH clamping used to estimate resting cytosolic pH. Tyrode’s solutions at pH 7.4, 7.8, and 8.2 were sequentially perfused, each containing 20 µM nigericin. (D) Resting cytosolic pH was estimated using fluorescence values before and after nigericin perfusion at pH 7.8 or pH 8.2, or using the average of both values. P values were determined using two-tailed Mann-Whitney U-tests (pH 7.8; n.s., P = 0.1802; n = 12 for Control, n = 10 for Letm1 KD neurons; U = 39) (pH 8.2; n.s., P = 0.107; n = 12 for Control, n = 10 for Letm1 KD neurons; U = 35) (average from 7.8 and 8.2; n.s., P = 0.159; n = 12 for Control, n = 10 for Letm1 KD neurons; U = 38). (E) (left) Peak Mito4x-pHluorin responses (ΔF/F0) after 20AP 20 Hz stimulation in control and Letm1 KD neurons. P value was determined using a two-tailed Mann–Whitney U-test (n.s., P = 0.0971; n = 18 neurons per group; U = 109). (right) Peak Cyto-pHluorin responses (ΔF/F0) in axons of control and Letm1 KD neurons stimulated with 600APs at 10 Hz. P value was determined using a two-tailed unpaired t-test (n.s., P = 0.4223; n = 6 neurons per group; t10 = 0.8366). (F) Peak dendritic mitochondrial calcium responses in control and Letm1 KD neurons. P value was determined using a two-tailed Mann–Whitney U-test (***P = 0.0006; n = 63 neurons for control and n = 47 for Letm1 KD; U = 916). (G) Traces represent the mean ± SEM of cytosolic calcium responses in neuronal dendrites measured using RCaMP1.07 following stimulation with a single pulse of glutamate uncaging. (H) Peak RCaMP1.07 responses (ΔF/F0) following stimulation in control and Letm1 KD neurons. P value was determined using a two-tailed Mann–Whitney U-test (n.s., P = 0.5512; n = 63 dendrites for control and n = 47 dendrites for Letm1 KD; U = 1381). (I) Area under the curves (AUC) for stimulation-induced dendritic and axonal mitochondrial Ca2+ responses. When comparing dendrite responses, P value was determined using a two-tailed Mann–Whitney U-test (n.s., P = 0.3504; n = 63 neurons for control and n = 47 for Letm1 KD; U = 1325). When comparing axonal responses, P value was determined using a two-tailed Mann–Whitney U-test (**P = 0.0016; n = 46 neurons for control and n = 34 for Letm1 KD; U = 462). Data are represented as mean ± SEM.