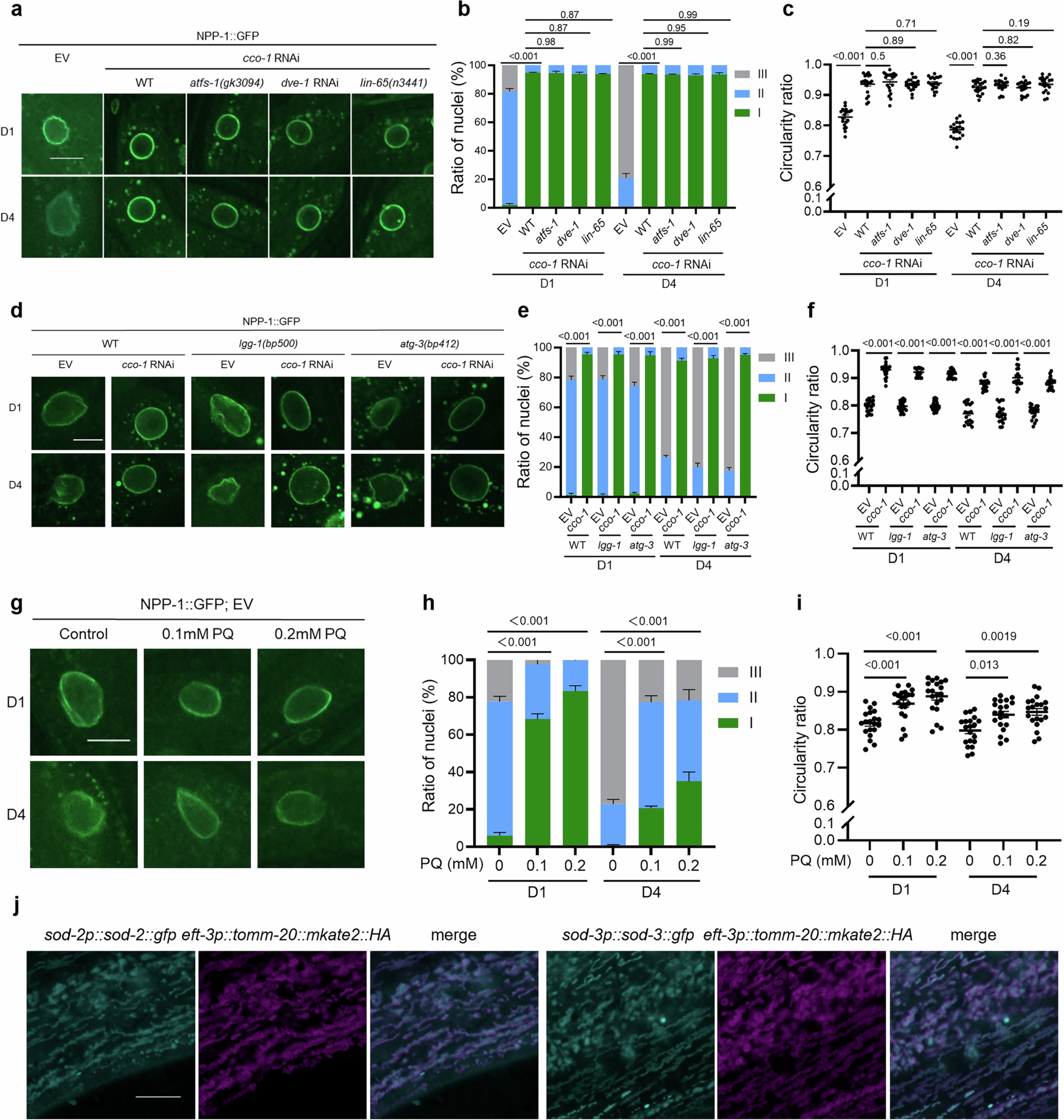
Extended Data Fig. 3: Mitochondrial ROS induction underlies NE protection.

a, Representative images of intestinal NE morphology in wild-type, daf-16(mu86), hif-1(ok2564) or skn-1(zu169) animals grown on cco-1 RNAi bacteria. b, Quantification of the intestinal nuclei is based on their morphology, as depicted in (a). c, Quantification of the intestinal nuclei is based on their circularity ratio, as depicted in (a). d, Representative images of intestinal NE morphology in wild-type, lgg-1(bp500), or atg-3(bp412) animals grown on EV or cco-1 RNAi bacteria. e, Quantification of the nuclei is based on their morphology, as depicted in (d). f, Quantification of the nuclei is based on their circularity ratio, as depicted in (d). g, Representative images of intestinal NE morphology in NPP-1::GFP animals grown on EV bacteria with 0/0.1/0.2 mM paraquat (PQ) supplementation. h, Quantification of the nuclei is based on their morphology, as depicted in (g). i, Quantification of the nuclei is based on their circularity ratio, as depicted in (g). j, Representative images of the subcellular location of SOD-2 or SOD-3. TOMM-20 is a mitochondrial outer membrane protein. 100 nuclei from more than 20 animals were examined for each group (b,e,h); the exact number of NE in each class was provided as source data; 3 independent experiments were analyzed in each condition (b,e,h). n = 20 nuclei were analyzed in each condition (c,f,i). Scale bars, 10 μm (a,d,g,j). Data are mean ± s.e.m. P values were derived from two-sided Pearson’s chi-square tests (b,e,h), One-way ANOVA (c,f,i). Source numerical data are available in the source data.