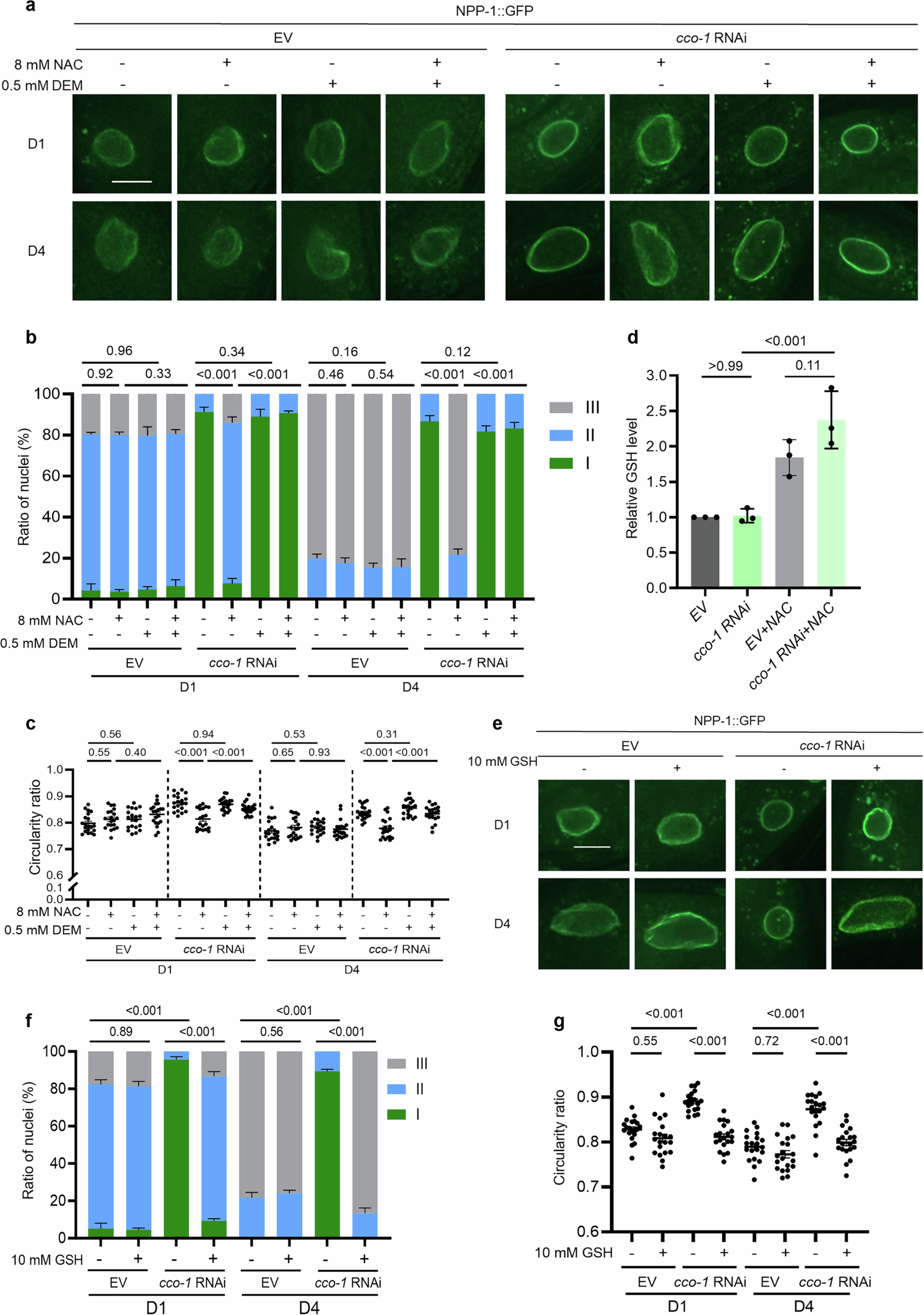
Extended Data Fig. 5: Glutathione (GSH) mediates the disruptive effect of NAC on NE protection during decreased ETC activity.

a, Representative images of intestinal NE morphology in NPP-1::GFP animals grown on EV or cco-1 RNAi bacteria with or without NAC (8 mM), DEM (0.5 mM) or NAC + DEM supplementation. b, Quantification of the intestinal nuclei is based on their morphology, as depicted in (a). c, Quantification of the intestinal nuclei is based on their circularity ratio, as depicted in (a). d, Relative GSH level of L4 animals grown on EV or cco-1 RNAi bacteria with or without NAC (8 mM). e, Representative images of intestinal NE morphology in NPP-1::GFP animals grown on EV or cco-1 RNAi bacteria with or without GSH (10 mM) supplementation. GSH supplementation from L1 to L4. f, Quantification of the intestinal nuclei is based on their morphology, as depicted in (e). g, Quantification of the intestinal nuclei is based on their circularity ratio, as depicted in (e). 100 nuclei from more than 20 animals were examined for each group (b,f); the exact number of NE in each class was provided as source data; 3 independent experiments were analyzed in each condition (b,d,f). n = 20 nuclei were analyzed in each condition (c,g). Scale bars, 10 μm (a,e). Data are mean ± s.e.m. P values were derived from two-sided Pearson’s chi-square tests (b,f), One-way ANOVA (c,d,g). Source numerical data are available in the source data.