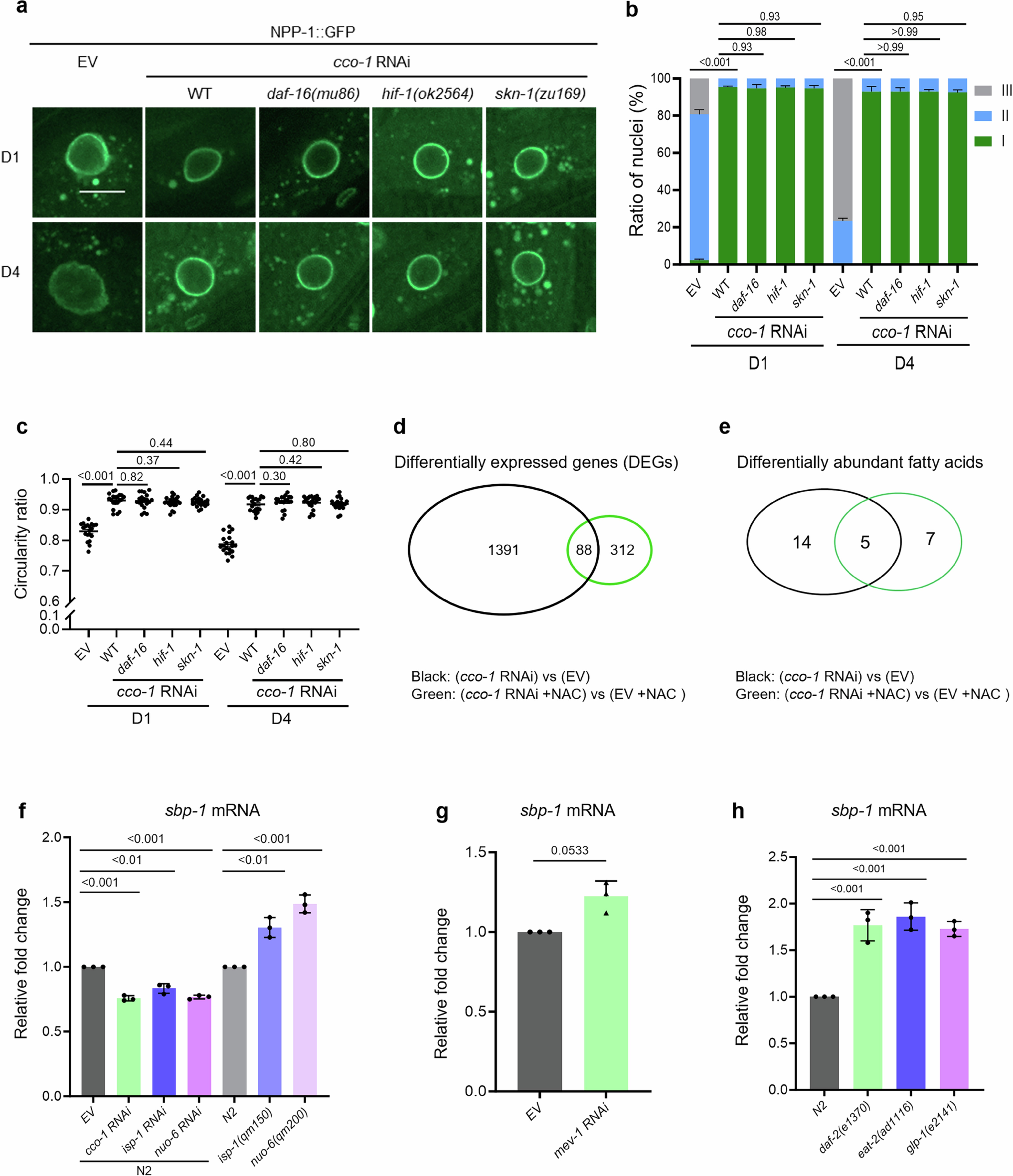
Extended Data Fig. 6: Canonical oxidative stress pathways are dispensable for NE protection when ETC activity decreases.

a, Representative images of intestinal NE morphology in wild-type, daf-16(mu86), hif-1(ok2564) or skn-1(zu169) animals grown on cco-1 RNAi bacteria. b, Quantification of the intestinal nuclei based on their morphology as depicted in (a). c, Quantification of the intestinal nuclei based on their circularity ratio as depicted in (a). d, Venn diagram of differentially expressed genes (DEGs) in N2 animals grown on EV or cco-1 RNAi bacteria with or without NAC (8 mM). Genes with (|log2FoldChange| ≥ 0.5, adjusted P ≤ 0.05) were selected as DEGs. e, Venn diagram of differentially abundant fatty acids in N2 animals grown on EV or cco-1 RNAi bacteria with or without NAC (8 mM). Fatty acids with the value of variable importance in the projection (VIP) > 0.5, P ≤ 0.05 (Student’s t test) were selected. f, RT-qPCR analyses of sbp-1 in N2 animals grown on EV, cco-1, isp-1,or nuo-6 RNAi bacteria, or in N2, isp-1(qm150), or nuo-6(qm200) mutants grown on OP50 bacteria. g, RT-qPCR analyses of sbp-1 in N2 animals grown on EV, mev-1 RNAi bacteria. h, RT-qPCR analyses of sbp-1 in N2, daf2-(e1370), eat-2(ad1116), or glp-1(e2141) mutants grown on OP50 bacteria. 100 nuclei from more than 20 animals were examined for each group (b); the exact number of NE in each class was provided as source data; 3 independent experiments were analyzed in each condition (b,f,g,h). n = 20 nuclei were analyzed in each condition (c). Scale bars, 10 μm (a). Data are mean ± s.e.m. P values were derived from two-sided Pearson’s chi-square tests (b), One-way ANOVA (c,f,h), two-sided unpaired t-test (g). Source numerical data are available in the source data.