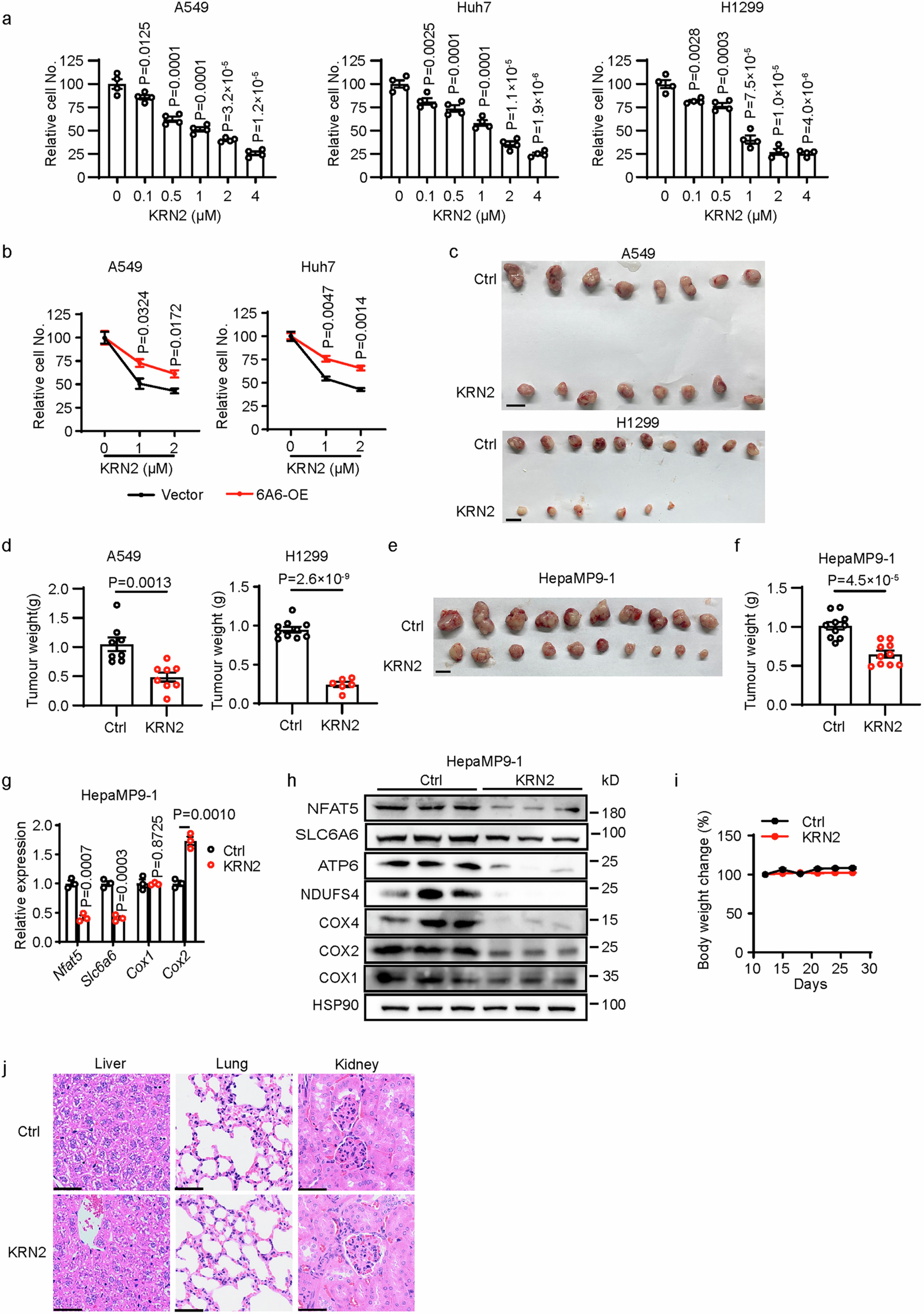
Extended Data Fig. 9: Targeting NFAT5-SLC6A6 axis limits mitochondrial translation and tumour growth.
From: SLC6A6 imports taurine into mitochondria to sustain mitochondrial translation and tumour growth

a, Relative number of cancer cells treated with indicated doses of KRN2 for 72 h. Cell numbers were normalized to vehicle control groups. n = 4 biological replicates. b, Relative cell number of vector control (Vector) and SLC6A6-overexpressing (6A6-OE) A549 and Huh7 cells treated with indicated doses of KRN2 for 72 h. Cell numbers were normalized to corresponding vehicle control groups. n = 3 biological replicates. c, Representative A549 and H1299 xenograft tumour images from vehicle control and KRN2 treatment groups. d, Quantification of A549 and H1299 xenograft tumour weight from vehicle control and KRN2 treatment groups. Ctrl: n = 8 for A549, n = 10 for H1299. KRN2: n = 8 for A549, n = 6 for H1299. e, Representative HepaMP9-1 allograft tumour images from vehicle control and KRN2 treatment groups. f, Quantification of HepaMP9-1 allograft tumour weight from vehicle control (n = 10) and KRN2 (n = 10) treatment groups. g, Q-PCR analysis of HepaMP9-1 allograft tumours from vehicle and KRN2 cohorts. n = 3 tumours. h, Immunoblot analysis of HepaMP9-1 allograft tumours from vehicle and KRN2 cohorts. n = 3 tumours. i, Quantification of relative mouse body weight change from vehicle and KRN2 treatment cohorts. n = 5 mice for each cohort. j, Representative HE staining of liver, lung and kidney sections from vehicle control and KRN2 treated mice. Scale bar: 10 µm. Data presented as mean ± s.e.m. of three independent experiments; statistical significance was determined by one-way ANOVA (a, b) and a two-tailed Student’s t-test (d, f, g, i). Experiments were repeated three times independently, with similar results (a, b, g, h, j).