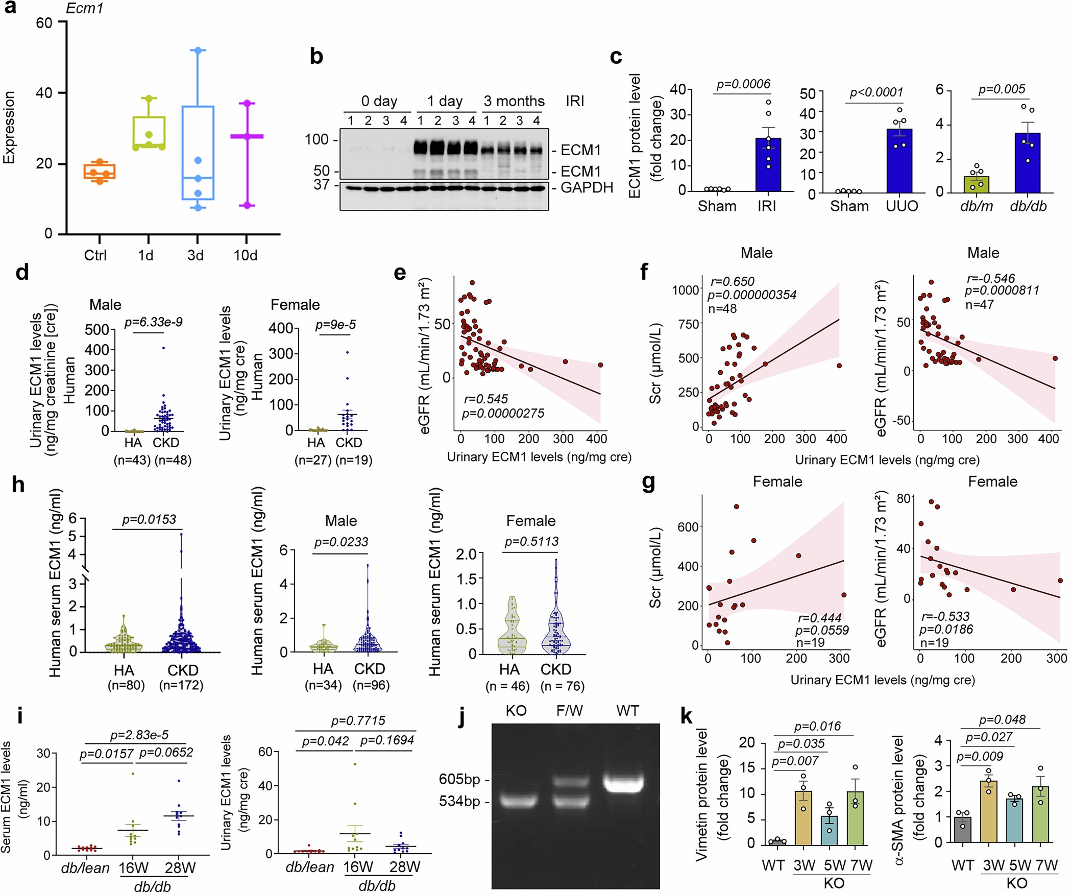
Extended Data Fig. 1: ECM1 expression in human and animal models of CKD.

(a) Bulk RNA sequencing shows Ecm1 gene expression at days 0 (n = 4), 1 (n = 5), 3 (n = 5), and 10 (n = 3) after renal IRI. In the box plot, the minima, first quartile, median, third quartile, and maxima are represented by the lower whisker, lower hinge of the box, middle line, upper hinge of the box, and upper whisker, respectively. (b) Western blot analysis demonstrates ECM1 expression in the kidneys after IRI at 1 day and 3 months. Numbers indicate individual mouse in each group. (c) Quantitative data of ECM1 protein levels in fibrotic kidneys induced by IRI (n = 6), UUO (n = 5), and diabetes (16-week-old db/db mice, n = 5). (d) Sex-disaggregated data of urinary ECM1 levels in CKD patients. (e) Correlation between urinary ECM1 and eGFR levels in CKD patients (n = 66). (f, g) Sex-disaggregated data of correlations between urinary ECM1 and Scr or eGFR in CKD patients. (h) Serum ECM1 levels in non-diabetic CKD patients, with sex-disaggregated data shown on the right. (i) Serum (left panel) and urine (right panel) ECM1 levels in 16- and 28-week-old db/db mice (n = 11). (j) Genotyping of mice via PCR analysis of genomic DNA. Lane 1 represents Ecm1 knockout (KO) mice (Ecm1-/-), lane 2 indicates heterozygous controls (F/W), and lane 3 shows wild type (WT) mice (Ecm1+/+). (k) Quantitative data for Vimentin and α-SMA protein expression in Ecm1+/+ and Ecm1-/- mice kidneys at different ages (n = 3). IRI, ischemia-reperfusion injury; UUO, unilateral ureter obstruction; Scr, serum creatinine; eGFR, estimated glomerular filtration rate. Data are presented as means ± s.e.m. Differences among groups were analyzed using two-sided unpaired t-tests or one-way ANOVA followed by the Student-Newman-Keuls test. Correlation analyses were performed using Spearman’s test. r denotes the correlation coefficient.