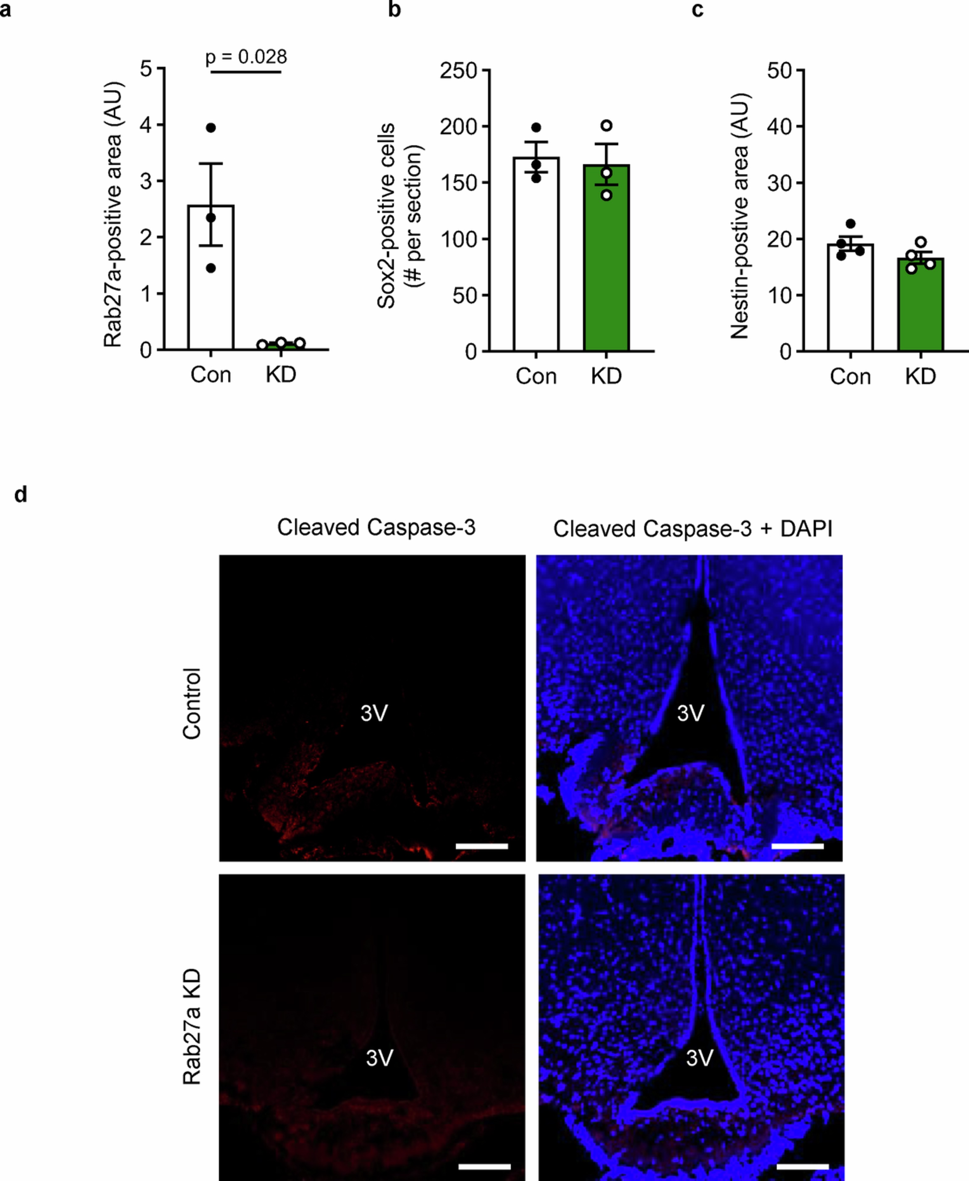
Extended Data Fig. 2: Validation of Rab27a KD model efficiency.

(a–c) Tanycyte immunostaining in Rab27a KD and control (Con) in Figure were quantified for Rab27a in the middle part of mediobasal hypothalamus (a), Sox2-positive cells along the 3V (b), and Nestin in the middle part of mediobasal hypothalamus (c). (d) Mediobasal hypothalamic sections (containing 3V tanycytes) from Rab27a KD and Con were immunostained for cleaved caspase 3. Scale bars, 100 μm. Statistics: two-tailed unpaired t-test; n = 3 mice per group (a, b), n = 4 mice per group (c); data reflect mean ± SEM