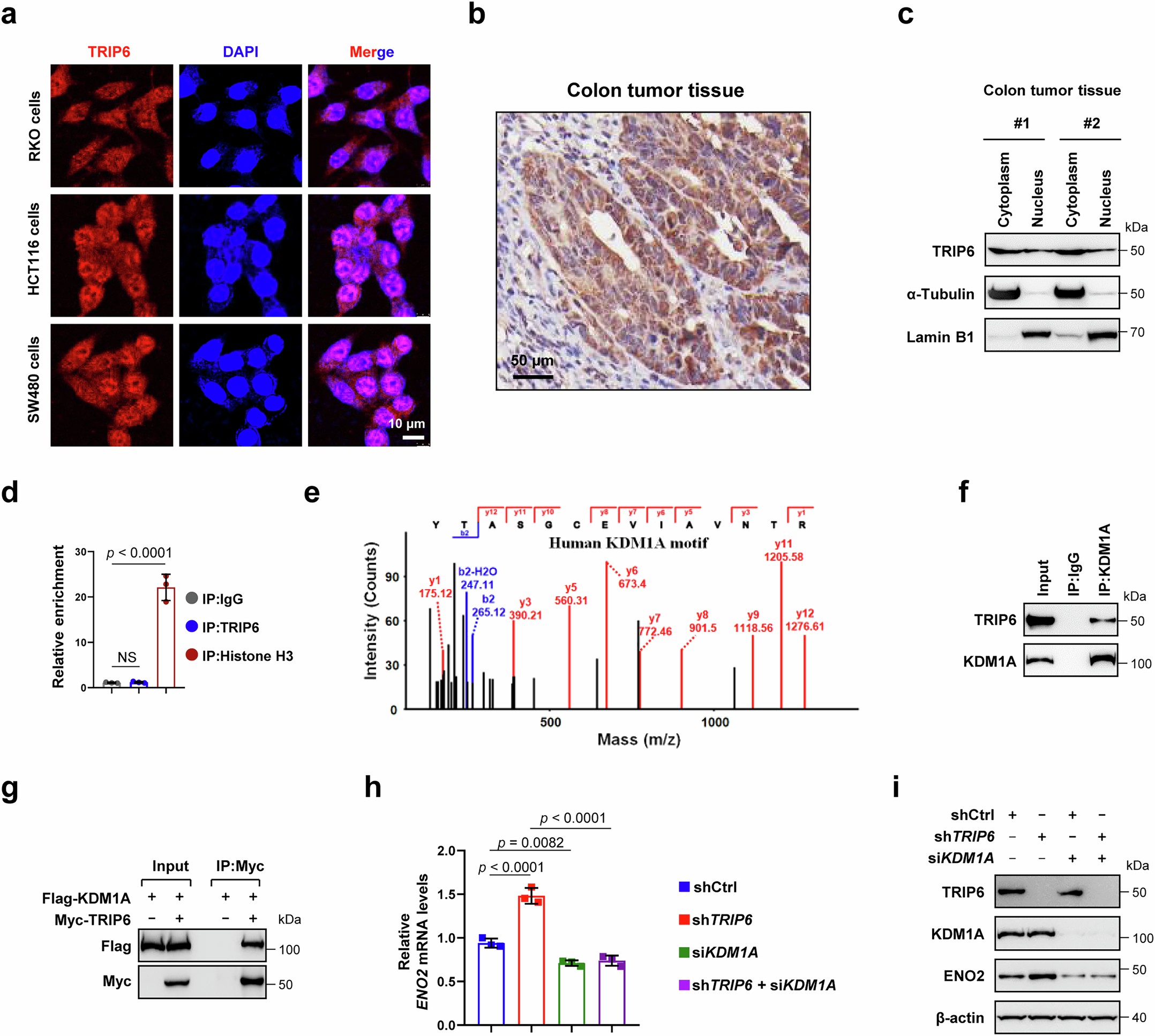
Extended Data Fig. 3: TRIP6 regulates ENO2 expression through KDM1A.
From: Extracellular CD44 lactylation impairs CD8+ T cell function in KRAS-mutant colorectal cancer

a, Immunofluorescence (IF) analysis illustrating the subcellular localization of TRIP6 in CRC cells. b, Representative immunohistochemical (IHC) staining for TRIP6 in human colorectal cancer (CRC) tissues. c, Subcellular fractionation analysis of TRIP6 localization in clinical colon cancer tissues. Representative results from two independent patient samples are presented. d, Chromatin immunoprecipitation (ChIP) assays evaluating TRIP6 enrichment on the ENO2 promoter in RKO cells (n = 3 independent samples per group). e, Illustration of KDM1A identified via mass spectrometric (MS) analysis. f,g, Co-immunoprecipitation (Co-IP) assays assessing both endogenous (f) and exogenous (g) interactions between TRIP6 and KDM1A. h,i, ENO2 mRNA (h, qPCR) and protein (i, WB) levels in RKO cells with TRIP6 knockdown, upon treatment with control or KDM1A-targeting siRNA (n = 3 independent samples). The data are representative of three independent experiments and presented as mean ± s.d. P values were determined using one-way ANOVA followed by Dunnett’s test (d) or Tukey’s test (h). Experiments were repeated three times, and representative data are shown (a-c,f,g).